Go to JCI Insight
  • About
  • Editors
  • Consulting Editors
  • For authors
  • Publication ethics
  • Publication alerts by email
  • Advertising
  • Job board
  • Contact
  • Clinical Research and Public Health
  • Current issue
  • Past issues
  • By specialty
    • COVID-19
    • Cardiology
    • Gastroenterology
    • Immunology
    • Metabolism
    • Nephrology
    • Neuroscience
    • Oncology
    • Pulmonology
    • Vascular biology
    • All ...
  • Videos
    • ASCI Milestone Awards
    • Video Abstracts
    • Conversations with Giants in Medicine
  • Reviews
    • View all reviews ...
    • Clinical innovation and scientific progress in GLP-1 medicine (Nov 2025)
    • Pancreatic Cancer (Jul 2025)
    • Complement Biology and Therapeutics (May 2025)
    • Evolving insights into MASLD and MASH pathogenesis and treatment (Apr 2025)
    • Microbiome in Health and Disease (Feb 2025)
    • Substance Use Disorders (Oct 2024)
    • Clonal Hematopoiesis (Oct 2024)
    • View all review series ...
  • Viewpoint
  • Collections
    • In-Press Preview
    • Clinical Research and Public Health
    • Research Letters
    • Letters to the Editor
    • Editorials
    • Commentaries
    • Editor's notes
    • Reviews
    • Viewpoints
    • 100th anniversary
    • Top read articles

  • Current issue
  • Past issues
  • Specialties
  • Reviews
  • Review series
  • ASCI Milestone Awards
  • Video Abstracts
  • Conversations with Giants in Medicine
  • In-Press Preview
  • Clinical Research and Public Health
  • Research Letters
  • Letters to the Editor
  • Editorials
  • Commentaries
  • Editor's notes
  • Reviews
  • Viewpoints
  • 100th anniversary
  • Top read articles
  • About
  • Editors
  • Consulting Editors
  • For authors
  • Publication ethics
  • Publication alerts by email
  • Advertising
  • Job board
  • Contact
Endothelial ADAM10 utilization defines a molecular pathway of vascular injury in mice with bacterial sepsis
Danielle N. Alfano, Mark J. Miller, Juliane Bubeck Wardenburg
Danielle N. Alfano, Mark J. Miller, Juliane Bubeck Wardenburg
View: Text | PDF
Research Article Infectious disease Vascular biology

Endothelial ADAM10 utilization defines a molecular pathway of vascular injury in mice with bacterial sepsis

  • Text
  • PDF
Abstract

The endothelium plays a critical role in the host response to infection and has been a focus of investigation in sepsis. While it is appreciated that intravascular thrombus formation, severe inflammation, and loss of endothelial integrity impair tissue oxygenation during sepsis, the precise molecular mechanisms that lead to endothelial injury remain poorly understood. We demonstrate here that endothelial ADAM10 was essential for the pathogenesis of Staphylococcus aureus sepsis, contributing to α-toxin–mediated (Hla-mediated) microvascular thrombus formation and lethality. As ADAM10 is essential for endothelial development and homeostasis, we examined whether other major human sepsis pathogens also rely on ADAM10-dependent pathways in pathogenesis. Mice harboring an endothelium-specific knockout of ADAM10 were protected against lethal Pseudomonas aeruginosa and Streptococcus pneumoniae sepsis, yet remained fully susceptible to group B streptococci and Candida albicans sepsis. These studies illustrate a previously unknown role for ADAM10 in sepsis-associated endothelial injury and suggest that understanding pathogen-specific divergent host pathways in sepsis may enable more precise targeting of disease.

Authors

Danielle N. Alfano, Mark J. Miller, Juliane Bubeck Wardenburg

×

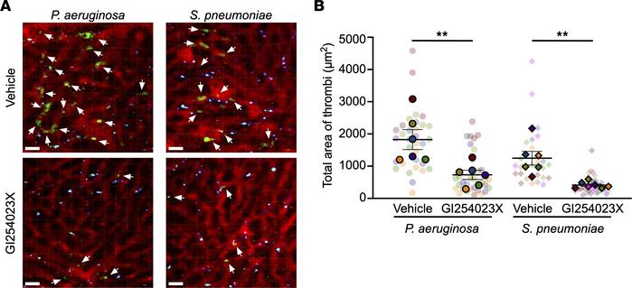
Figure 5

ADAM10 mediates platelet aggregation.

Options: View larger image (or click on image) Download as PowerPoint
ADAM10 mediates platelet aggregation.
(A) Representative 2-photon images...
(A) Representative 2-photon images of C57Bl/6 mice 6–8 hours after P. aeruginosa or S. pneumoniae sepsis, pretreated for 3 days with vehicle or the ADAM10 inhibitor GI254023X. Vasculature (red, Qdots655), platelets (green, GPIbβ). Scale bar: 20 μm. White arrows denote thrombi. (B) Quantification of the total area of platelet accumulation within the vasculature in mouse livers as treated in A. Data represent 5–7 FOV per mouse in 6–7 male and female mice per group and are presented as the mean ± SEM. Measurements for individual FOV within each mouse are displayed in Supplemental Figure 5, A and B. **P ≤ 0.01, by nested t test for each treatment group.

Copyright © 2026 American Society for Clinical Investigation
ISSN: 0021-9738 (print), 1558-8238 (online)

Sign up for email alerts