Go to JCI Insight
  • About
  • Editors
  • Consulting Editors
  • For authors
  • Publication ethics
  • Publication alerts by email
  • Advertising
  • Job board
  • Contact
  • Clinical Research and Public Health
  • Current issue
  • Past issues
  • By specialty
    • COVID-19
    • Cardiology
    • Gastroenterology
    • Immunology
    • Metabolism
    • Nephrology
    • Neuroscience
    • Oncology
    • Pulmonology
    • Vascular biology
    • All ...
  • Videos
    • Conversations with Giants in Medicine
    • Video Abstracts
  • Reviews
    • View all reviews ...
    • Clinical innovation and scientific progress in GLP-1 medicine (Nov 2025)
    • Pancreatic Cancer (Jul 2025)
    • Complement Biology and Therapeutics (May 2025)
    • Evolving insights into MASLD and MASH pathogenesis and treatment (Apr 2025)
    • Microbiome in Health and Disease (Feb 2025)
    • Substance Use Disorders (Oct 2024)
    • Clonal Hematopoiesis (Oct 2024)
    • View all review series ...
  • Viewpoint
  • Collections
    • In-Press Preview
    • Clinical Research and Public Health
    • Research Letters
    • Letters to the Editor
    • Editorials
    • Commentaries
    • Editor's notes
    • Reviews
    • Viewpoints
    • 100th anniversary
    • Top read articles

  • Current issue
  • Past issues
  • Specialties
  • Reviews
  • Review series
  • Conversations with Giants in Medicine
  • Video Abstracts
  • In-Press Preview
  • Clinical Research and Public Health
  • Research Letters
  • Letters to the Editor
  • Editorials
  • Commentaries
  • Editor's notes
  • Reviews
  • Viewpoints
  • 100th anniversary
  • Top read articles
  • About
  • Editors
  • Consulting Editors
  • For authors
  • Publication ethics
  • Publication alerts by email
  • Advertising
  • Job board
  • Contact
Hematopoietic progenitor kinase 1 inhibits the development and progression of pancreatic intraepithelial neoplasia
Hua Wang, Rohan Moniruzzaman, Lei Li, Baoan Ji, Yi Liu, Xiangsheng Zuo, Reza Abbasgholizadeh, Jun Zhao, Guangchao Liu, Ruiqi Wang, Hongli Tang, Ryan Sun, Xiaoping Su, Tse-Hua Tan, Anirban Maitra, Huamin Wang
Hua Wang, Rohan Moniruzzaman, Lei Li, Baoan Ji, Yi Liu, Xiangsheng Zuo, Reza Abbasgholizadeh, Jun Zhao, Guangchao Liu, Ruiqi Wang, Hongli Tang, Ryan Sun, Xiaoping Su, Tse-Hua Tan, Anirban Maitra, Huamin Wang
View: Text | PDF
Research Article Gastroenterology

Hematopoietic progenitor kinase 1 inhibits the development and progression of pancreatic intraepithelial neoplasia

  • Text
  • PDF
Abstract

Ras plays an essential role in the development of acinar-to-ductal metaplasia (ADM) and pancreatic ductal adenocarcinoma (PDAC). However, mutant Kras is an inefficient driver for PDAC development. The mechanisms of the switching from low Ras activity to high Ras activity that are required for development and progression of pancreatic intraepithelial neoplasias (PanINs) are unclear. In this study, we found that hematopoietic progenitor kinase 1 (HPK1) was upregulated during pancreatic injury and ADM. HPK1 interacted with the SH3 domain and phosphorylated Ras GTPase-activating protein (RasGAP) and upregulated RasGAP activity. Using transgenic mouse models of HPK1 or M46, a kinase-dead mutant of HPK1, we showed that HPK1 inhibited Ras activity and its downstream signaling and regulated acinar cell plasticity. M46 promoted the development of ADM and PanINs. Expression of M46 in KrasG12D Bac mice promoted the infiltration of myeloid-derived suppressor cells and macrophages, inhibited the infiltration of T cells, and accelerated the progression of PanINs to invasive and metastatic PDAC, while HPK1 attenuated mutant Kras–driven PanIN progression. Our results showed that HPK1 plays an important role in ADM and the progression of PanINs by regulating Ras signaling. Loss of HPK1 kinase activity promotes an immunosuppressive tumor microenvironment and accelerates the progression of PanINs to PDAC.

Authors

Hua Wang, Rohan Moniruzzaman, Lei Li, Baoan Ji, Yi Liu, Xiangsheng Zuo, Reza Abbasgholizadeh, Jun Zhao, Guangchao Liu, Ruiqi Wang, Hongli Tang, Ryan Sun, Xiaoping Su, Tse-Hua Tan, Anirban Maitra, Huamin Wang

×

Figure 2

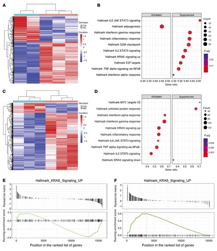
HPK1 regulates Ras signaling and inflammatory pathways.

Options: View larger image (or click on image) Download as PowerPoint
HPK1 regulates Ras signaling and inflammatory pathways.
(A and C) Heatma...
(A and C) Heatmaps of the differentially expressed genes by RNA-Seq in the pancreata of HC and MC mice treated with cerulein (n = 6). (B and D) Dot plots of the top 10 activated and suppressed hallmark pathways in HC and MC mice by gene set enrichment analysis. (E and F) Gene set enrichment analyses demonstrated that the Kras signaling upregulated gene set was suppressed in the pancreata of HC mice (E), but activated in MC mice (F).

Copyright © 2025 American Society for Clinical Investigation
ISSN: 0021-9738 (print), 1558-8238 (online)

Sign up for email alerts