Go to JCI Insight
  • About
  • Editors
  • Consulting Editors
  • For authors
  • Publication ethics
  • Publication alerts by email
  • Advertising
  • Job board
  • Contact
  • Clinical Research and Public Health
  • Current issue
  • Past issues
  • By specialty
    • COVID-19
    • Cardiology
    • Gastroenterology
    • Immunology
    • Metabolism
    • Nephrology
    • Neuroscience
    • Oncology
    • Pulmonology
    • Vascular biology
    • All ...
  • Videos
    • ASCI Milestone Awards
    • Video Abstracts
    • Conversations with Giants in Medicine
  • Reviews
    • View all reviews ...
    • Clinical innovation and scientific progress in GLP-1 medicine (Nov 2025)
    • Pancreatic Cancer (Jul 2025)
    • Complement Biology and Therapeutics (May 2025)
    • Evolving insights into MASLD and MASH pathogenesis and treatment (Apr 2025)
    • Microbiome in Health and Disease (Feb 2025)
    • Substance Use Disorders (Oct 2024)
    • Clonal Hematopoiesis (Oct 2024)
    • View all review series ...
  • Viewpoint
  • Collections
    • In-Press Preview
    • Clinical Research and Public Health
    • Research Letters
    • Letters to the Editor
    • Editorials
    • Commentaries
    • Editor's notes
    • Reviews
    • Viewpoints
    • 100th anniversary
    • Top read articles

  • Current issue
  • Past issues
  • Specialties
  • Reviews
  • Review series
  • ASCI Milestone Awards
  • Video Abstracts
  • Conversations with Giants in Medicine
  • In-Press Preview
  • Clinical Research and Public Health
  • Research Letters
  • Letters to the Editor
  • Editorials
  • Commentaries
  • Editor's notes
  • Reviews
  • Viewpoints
  • 100th anniversary
  • Top read articles
  • About
  • Editors
  • Consulting Editors
  • For authors
  • Publication ethics
  • Publication alerts by email
  • Advertising
  • Job board
  • Contact
Pharmacological conversion of gut epithelial cells into insulin-producing cells lowers glycemia in diabetic animals
Wen Du, Junqiang Wang, Taiyi Kuo, Liheng Wang, Wendy M. McKimpson, Jinsook Son, Hitoshi Watanabe, Takumi Kitamoto, Yunkyoung Lee, Remi J. Creusot, Lloyd E. Ratner, Kasi McCune, Ya-Wen Chen, Brendan H. Grubbs, Matthew E. Thornton, Jason Fan, Nishat Sultana, Bryan S. Diaz, Iyshwarya Balasubramanian, Nan Gao, Sandro Belvedere, Domenico Accili
Wen Du, Junqiang Wang, Taiyi Kuo, Liheng Wang, Wendy M. McKimpson, Jinsook Son, Hitoshi Watanabe, Takumi Kitamoto, Yunkyoung Lee, Remi J. Creusot, Lloyd E. Ratner, Kasi McCune, Ya-Wen Chen, Brendan H. Grubbs, Matthew E. Thornton, Jason Fan, Nishat Sultana, Bryan S. Diaz, Iyshwarya Balasubramanian, Nan Gao, Sandro Belvedere, Domenico Accili
View: Text | PDF
Research Article Endocrinology

Pharmacological conversion of gut epithelial cells into insulin-producing cells lowers glycemia in diabetic animals

  • Text
  • PDF
Abstract

As a highly regenerative organ, the intestine is a promising source for cellular reprogramming for replacing lost pancreatic β cells in diabetes. Gut enterochromaffin cells can be converted to insulin-producing cells by forkhead box O1 (FoxO1) ablation, but their numbers are limited. In this study, we report that insulin-immunoreactive cells with Paneth/goblet cell features are present in human fetal intestine. Accordingly, lineage-tracing experiments show that, upon genetic or pharmacologic FoxO1 ablation, the Paneth/goblet lineage can also undergo conversion to the insulin lineage. We designed a screening platform in gut organoids to accurately quantitate β-like cell reprogramming and fine-tune a combination treatment to increase the efficiency of the conversion process in mice and human adult intestinal organoids. We identified a triple blockade of FOXO1, Notch, and TGF-β that, when tested in insulin-deficient streptozotocin (STZ) or NOD diabetic animals, resulted in near normalization of glucose levels, associated with the generation of intestinal insulin-producing cells. The findings illustrate a therapeutic approach for replacing insulin treatment in diabetes.

Authors

Wen Du, Junqiang Wang, Taiyi Kuo, Liheng Wang, Wendy M. McKimpson, Jinsook Son, Hitoshi Watanabe, Takumi Kitamoto, Yunkyoung Lee, Remi J. Creusot, Lloyd E. Ratner, Kasi McCune, Ya-Wen Chen, Brendan H. Grubbs, Matthew E. Thornton, Jason Fan, Nishat Sultana, Bryan S. Diaz, Iyshwarya Balasubramanian, Nan Gao, Sandro Belvedere, Domenico Accili

×

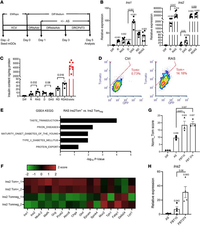
Figure 4

Conversion of gut cells into insulin-producing cells by combination treatment.

Options: View larger image (or click on image) Download as PowerPoint
Conversion of gut cells into insulin-producing cells by combination trea...
(A) Modified differentiation protocol to induce conversion of INS+ cells by the addition of FOXO1 inhibitor to the differentiation medium at different stages. Treatment details are explained in Quantitative measurement of conversion insulin-producing cells with cultured organoids in Supplemental Methods. ENRspo, organoid growth medium epidermal growth factor/Noggin/R-spondin; Y, Y-27632; C, CHIR99021; V, vaproic acid; D, DAPT; R, Repsox; Is, ISX-9; Adc, 5-Aza-2′-deoxycytidine; Iw, IWP2; Pd, PD0325901; T3, thyroid hormone. (B) QPCR of Ins1 and Ins2 expression from organoids following treatment with the differentiation cocktail, comprising inhibitors of Notch (DAPT [D]) and/or TGF-β (Repsox [R]), followed by the addition of FOXO1 inhibitor (AS). n = 6 independent experiments. Data are represented as mean ± SEM. Paired t test. (C) Insulin content in organoids following treatment with the differentiation cocktail compared with islets. n = 4 independent experiments. Data are represented as mean ± SEM. One-way ANOVA. (D) FACS diagram presenting the percentage of converted INS2+ cells in control versus differentiation cocktail-treated organoids. (E) Upregulated KEGG pathways in sorted INS2-Tom+ cells versus INS2-Tomneg cells. (F) Heatmap comparing expression levels of typical islet and gut epithelial marker genes in sorted INS2-Tom+ versus INS2-Tomneg from differentiated organoids of INS2-Tomato mice. (G) Comparative evaluation of the potencies of 2 new FBT compounds and iFOXO1 (AS) to generate insulin+ cells by an integrated calculation (Tom score) of INS2-Tomato intensity, percentage of INS2-Tomato cells, and live-cell percentage, as detected by flow cytometry. n = 3 independent experiments. Data are represented as mean ± SEM. Paired t test. (H) Ins2 relative expression in sorted INS2-Tomato cells. n = 4 independent experiments. Data are represented as mean ± SEM. Paired t test.

Copyright © 2026 American Society for Clinical Investigation
ISSN: 0021-9738 (print), 1558-8238 (online)

Sign up for email alerts