Go to JCI Insight
  • About
  • Editors
  • Consulting Editors
  • For authors
  • Publication ethics
  • Publication alerts by email
  • Advertising
  • Job board
  • Contact
  • Clinical Research and Public Health
  • Current issue
  • Past issues
  • By specialty
    • COVID-19
    • Cardiology
    • Gastroenterology
    • Immunology
    • Metabolism
    • Nephrology
    • Neuroscience
    • Oncology
    • Pulmonology
    • Vascular biology
    • All ...
  • Videos
    • Conversations with Giants in Medicine
    • Video Abstracts
  • Reviews
    • View all reviews ...
    • Pancreatic Cancer (Jul 2025)
    • Complement Biology and Therapeutics (May 2025)
    • Evolving insights into MASLD and MASH pathogenesis and treatment (Apr 2025)
    • Microbiome in Health and Disease (Feb 2025)
    • Substance Use Disorders (Oct 2024)
    • Clonal Hematopoiesis (Oct 2024)
    • Sex Differences in Medicine (Sep 2024)
    • View all review series ...
  • Viewpoint
  • Collections
    • In-Press Preview
    • Clinical Research and Public Health
    • Research Letters
    • Letters to the Editor
    • Editorials
    • Commentaries
    • Editor's notes
    • Reviews
    • Viewpoints
    • 100th anniversary
    • Top read articles

  • Current issue
  • Past issues
  • Specialties
  • Reviews
  • Review series
  • Conversations with Giants in Medicine
  • Video Abstracts
  • In-Press Preview
  • Clinical Research and Public Health
  • Research Letters
  • Letters to the Editor
  • Editorials
  • Commentaries
  • Editor's notes
  • Reviews
  • Viewpoints
  • 100th anniversary
  • Top read articles
  • About
  • Editors
  • Consulting Editors
  • For authors
  • Publication ethics
  • Publication alerts by email
  • Advertising
  • Job board
  • Contact
Tau fibrils induce glial inflammation and neuropathology via TLR2 in Alzheimer’s disease–related mouse models
Debashis Dutta, … , Sridevi Dasarathy, Kalipada Pahan
Debashis Dutta, … , Sridevi Dasarathy, Kalipada Pahan
Published August 8, 2023
Citation Information: J Clin Invest. 2023;133(18):e161987. https://doi.org/10.1172/JCI161987.
View: Text | PDF
Research Article Inflammation Neuroscience

Tau fibrils induce glial inflammation and neuropathology via TLR2 in Alzheimer’s disease–related mouse models

  • Text
  • PDF
Abstract

Glial activation and inflammation coincide with neurofibrillary tangle (NFT) formation in neurons. However, the mechanism behind the interaction between tau fibrils and glia is poorly understood. Here, we found that tau preformed fibrils (PFFs) caused induction of inflammation in microglia by specifically activating the TLR2/MyD88, but not the TLR4/MyD88, pathway. Accordingly, the WT TLR2–interacting domain of MyD88 (wtTIDM) peptide inhibited tau PFF–induced activation of the TLR2/MyD88/NF-κB pathway, resulting in reduced inflammation. Nasal administration of wtTIDM in P301S tau–expressing PS19 mice was found to inhibit gliosis and inflammatory markers, as well as to reduce pathogenic tau in the hippocampus, resulting in improved cognitive behavior in PS19 mice. The inhibitory effect of wtTIDM on tau pathology was absent in PS19 mice lacking TLR2, reinforcing the essential involvement of TLR2 in wtTIDM-mediated effects in vivo. Studying the mechanism further, we found that the tau promoter harbored a potential NF-κB–binding site and that proinflammatory molecules increased transcription of tau in neurons via NF-κB. These results suggest that tau-induced neuroinflammation and neuropathology require TLR2 and that neuroinflammation directly upregulates tau in neurons via NF-κB, highlighting a direct connection between inflammation and tauopathy.

Authors

Debashis Dutta, Malabendu Jana, Ramesh Kumar Paidi, Moumita Majumder, Sumita Raha, Sridevi Dasarathy, Kalipada Pahan

×

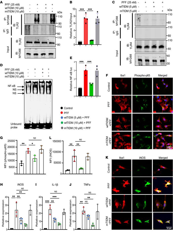
Figure 2

The wtTIDM peptide inhibits tau PFF–induced TLR2-MyD88 interaction and NF-κB activation in microglia.

Options: View larger image (or click on image) Download as PowerPoint
The wtTIDM peptide inhibits tau PFF–induced TLR2-MyD88 interaction and N...
(A) BV2 cells were pretreated with wtTIDM or mTIDM (10 μM), followed by exposure to PFFs (25 nM), and after 1 hour of PFF administration, the TLR2-MyD88 interaction was monitored by IP. Input samples were probed for both anti-TLR2 and anti-MyD88 antibodies. (B) Densitometry shows the MyD88-bound TLR2 level compared with the input. (C) The interaction of TLR4 with MyD88 was also assessed in BV2 cells by IP under identical experimental conditions. NF-κB activation was measured in nuclear extracts isolated from TIDM-treated, PFF-exposed BV2 cells by EMSA (D) and by luciferase assay, wherein cells were initially transfected with luciferase reporter gene constructs (E). (F and G) The level of activated NF-κB in TIDM-treated, PFF-exposed primary mouse microglia was assessed by immunostaining of the phospho-Ser536 form of p65 in Iba1+ microglia, followed by MFI analysis of phospho-p65. (H–J) Primary microglia were pretreated with wtTIDM or mTIDM (5 and 10 μM) and then challenged with tau PFFs for 5 hours, followed by expression analysis of inflammatory genes (iNOS, IL-1β, and TNF-α) by real-time PCR. (K) The level of iNOS protein expression in TIDM-treated primary microglia was analyzed after 16 hours of PFF exposure by immunostaining. Scale bars: 20 μm. (L) MFI of iNOS expression was measured by ImageJ. Statistical analyses were performed by 1-way ANOVA, followed by Tukey’s multiple-comparison analysis. *P < 0.05, **P < 0.01 and ***P < 0.001 compared with the designated groups. Values are presented as mean ± SD (n = 3 different experiments).

Copyright © 2025 American Society for Clinical Investigation
ISSN: 0021-9738 (print), 1558-8238 (online)

Sign up for email alerts