Go to JCI Insight
  • About
  • Editors
  • Consulting Editors
  • For authors
  • Publication ethics
  • Publication alerts by email
  • Advertising
  • Job board
  • Contact
  • Clinical Research and Public Health
  • Current issue
  • Past issues
  • By specialty
    • COVID-19
    • Cardiology
    • Gastroenterology
    • Immunology
    • Metabolism
    • Nephrology
    • Neuroscience
    • Oncology
    • Pulmonology
    • Vascular biology
    • All ...
  • Videos
    • ASCI Milestone Awards
    • Video Abstracts
    • Conversations with Giants in Medicine
  • Reviews
    • View all reviews ...
    • Clinical innovation and scientific progress in GLP-1 medicine (Nov 2025)
    • Pancreatic Cancer (Jul 2025)
    • Complement Biology and Therapeutics (May 2025)
    • Evolving insights into MASLD and MASH pathogenesis and treatment (Apr 2025)
    • Microbiome in Health and Disease (Feb 2025)
    • Substance Use Disorders (Oct 2024)
    • Clonal Hematopoiesis (Oct 2024)
    • View all review series ...
  • Viewpoint
  • Collections
    • In-Press Preview
    • Clinical Research and Public Health
    • Research Letters
    • Letters to the Editor
    • Editorials
    • Commentaries
    • Editor's notes
    • Reviews
    • Viewpoints
    • 100th anniversary
    • Top read articles

  • Current issue
  • Past issues
  • Specialties
  • Reviews
  • Review series
  • ASCI Milestone Awards
  • Video Abstracts
  • Conversations with Giants in Medicine
  • In-Press Preview
  • Clinical Research and Public Health
  • Research Letters
  • Letters to the Editor
  • Editorials
  • Commentaries
  • Editor's notes
  • Reviews
  • Viewpoints
  • 100th anniversary
  • Top read articles
  • About
  • Editors
  • Consulting Editors
  • For authors
  • Publication ethics
  • Publication alerts by email
  • Advertising
  • Job board
  • Contact
α Cell dysfunction in islets from nondiabetic, glutamic acid decarboxylase autoantibody–positive individuals
Nicolai M. Doliba, Andrea V. Rozo, Jeffrey Roman, Wei Qin, Daniel Traum, Long Gao, Jinping Liu, Elisabetta Manduchi, Chengyang Liu, Maria L. Golson, Golnaz Vahedi, Ali Naji, Franz M. Matschinsky, Mark A. Atkinson, Alvin C. Powers, Marcela Brissova, Klaus H. Kaestner, Doris A. Stoffers, for the HPAP Consortium
Nicolai M. Doliba, Andrea V. Rozo, Jeffrey Roman, Wei Qin, Daniel Traum, Long Gao, Jinping Liu, Elisabetta Manduchi, Chengyang Liu, Maria L. Golson, Golnaz Vahedi, Ali Naji, Franz M. Matschinsky, Mark A. Atkinson, Alvin C. Powers, Marcela Brissova, Klaus H. Kaestner, Doris A. Stoffers, for the HPAP Consortium
View: Text | PDF
Clinical Research and Public Health Endocrinology

α Cell dysfunction in islets from nondiabetic, glutamic acid decarboxylase autoantibody–positive individuals

  • Text
  • PDF
Abstract

BACKGROUND Multiple islet autoantibodies (AAbs) predict the development of type 1 diabetes (T1D) and hyperglycemia within 10 years. By contrast, T1D develops in only approximately 15% of individuals who are positive for single AAbs (generally against glutamic acid decarboxylase [GADA]); hence, the single GADA+ state may represent an early stage of T1D.METHODS Here, we functionally, histologically, and molecularly phenotyped human islets from nondiabetic GADA+ and T1D donors.RESULTS Similar to the few remaining β cells in the T1D islets, GADA+ donor islets demonstrated a preserved insulin secretory response. By contrast, α cell glucagon secretion was dysregulated in both GADA+ and T1D islets, with impaired glucose suppression of glucagon secretion. Single-cell RNA-Seq of GADA+ α cells revealed distinct abnormalities in glycolysis and oxidative phosphorylation pathways and a marked downregulation of cAMP-dependent protein kinase inhibitor β (PKIB), providing a molecular basis for the loss of glucose suppression and the increased effect of 3-isobutyl-1-methylxanthine (IBMX) observed in GADA+ donor islets.CONCLUSION We found that α cell dysfunction was present during the early stages of islet autoimmunity at a time when β cell mass was still normal, raising important questions about the role of early α cell dysfunction in the progression of T1D.FUNDING This work was supported by grants from the NIH (3UC4DK112217-01S1, U01DK123594-02, UC4DK112217, UC4DK112232, U01DK123716, and P30 DK019525) and the Vanderbilt Diabetes Research and Training Center (DK20593).

Authors

Nicolai M. Doliba, Andrea V. Rozo, Jeffrey Roman, Wei Qin, Daniel Traum, Long Gao, Jinping Liu, Elisabetta Manduchi, Chengyang Liu, Maria L. Golson, Golnaz Vahedi, Ali Naji, Franz M. Matschinsky, Mark A. Atkinson, Alvin C. Powers, Marcela Brissova, Klaus H. Kaestner, Doris A. Stoffers, for the HPAP Consortium

×

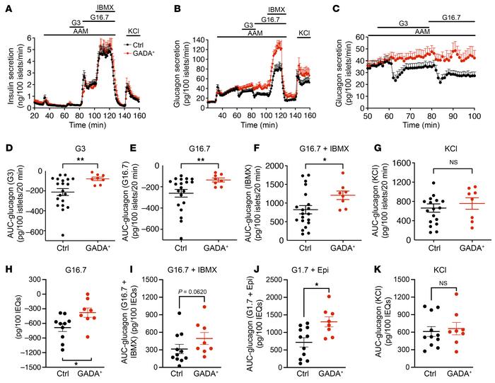
Figure 3

Insulin and glucagon secretion in islets from healthy and GADA+ donors.

Options: View larger image (or click on image) Download as PowerPoint
Insulin and glucagon secretion in islets from healthy and GADA+ donors.
...
(A) The dynamics of insulin secretion during different interventions. (B) The dynamics of glucagon secretion. (C) Magnified view of a selected section (53–100 min) of the data from B highlights the difference in glucose suppression of glucagon secretion between normal and GADA+ islets. (D–G) Total glucagon secretion during 3 mM glucose (D), 16.7 mM glucose (E), G16.7 plus IBMX treatment (F), and KCl treatment (G) calculated as the AUC. (H–K) Islets from the same preparations were assessed by perifusion assay at Vanderbilt (see Supplemental Figure 2, A and B). AUC analysis of glucagon responses to high glucose (H), c-AMP–mediated secretion in response to IBMX (I), and epinephrine (J), and an unaltered KCl response (K). *P < 0.05 and **P < 0.01, by unpaired two-tailed t test. EQs, islet equivalents.

Copyright © 2026 American Society for Clinical Investigation
ISSN: 0021-9738 (print), 1558-8238 (online)

Sign up for email alerts