Go to JCI Insight
  • About
  • Editors
  • Consulting Editors
  • For authors
  • Publication ethics
  • Publication alerts by email
  • Advertising
  • Job board
  • Contact
  • Clinical Research and Public Health
  • Current issue
  • Past issues
  • By specialty
    • COVID-19
    • Cardiology
    • Gastroenterology
    • Immunology
    • Metabolism
    • Nephrology
    • Neuroscience
    • Oncology
    • Pulmonology
    • Vascular biology
    • All ...
  • Videos
    • Conversations with Giants in Medicine
    • Video Abstracts
  • Reviews
    • View all reviews ...
    • Clinical innovation and scientific progress in GLP-1 medicine (Nov 2025)
    • Pancreatic Cancer (Jul 2025)
    • Complement Biology and Therapeutics (May 2025)
    • Evolving insights into MASLD and MASH pathogenesis and treatment (Apr 2025)
    • Microbiome in Health and Disease (Feb 2025)
    • Substance Use Disorders (Oct 2024)
    • Clonal Hematopoiesis (Oct 2024)
    • View all review series ...
  • Viewpoint
  • Collections
    • In-Press Preview
    • Clinical Research and Public Health
    • Research Letters
    • Letters to the Editor
    • Editorials
    • Commentaries
    • Editor's notes
    • Reviews
    • Viewpoints
    • 100th anniversary
    • Top read articles

  • Current issue
  • Past issues
  • Specialties
  • Reviews
  • Review series
  • Conversations with Giants in Medicine
  • Video Abstracts
  • In-Press Preview
  • Clinical Research and Public Health
  • Research Letters
  • Letters to the Editor
  • Editorials
  • Commentaries
  • Editor's notes
  • Reviews
  • Viewpoints
  • 100th anniversary
  • Top read articles
  • About
  • Editors
  • Consulting Editors
  • For authors
  • Publication ethics
  • Publication alerts by email
  • Advertising
  • Job board
  • Contact
Relieving DYRK1A repression of MKL1 confers an adult-like phenotype to human infantile megakaryocytes
Kamaleldin E. Elagib, Ashton Brock, Cara M. Clementelli, Goar Mosoyan, Lorrie L. Delehanty, Ranjit K. Sahu, Alexandra Pacheco-Benichou, Corinne Fruit, Thierry Besson, Stephan W. Morris, Koji Eto, Chintan Jobaliya, Deborah L. French, Paul Gadue, Sandeep Singh, Xinrui Shi, Fujun Qin, Robert Cornelison, Hui Li, Camelia Iancu-Rubin, Adam N. Goldfarb
Kamaleldin E. Elagib, Ashton Brock, Cara M. Clementelli, Goar Mosoyan, Lorrie L. Delehanty, Ranjit K. Sahu, Alexandra Pacheco-Benichou, Corinne Fruit, Thierry Besson, Stephan W. Morris, Koji Eto, Chintan Jobaliya, Deborah L. French, Paul Gadue, Sandeep Singh, Xinrui Shi, Fujun Qin, Robert Cornelison, Hui Li, Camelia Iancu-Rubin, Adam N. Goldfarb
View: Text | PDF
Research Article Development Hematology

Relieving DYRK1A repression of MKL1 confers an adult-like phenotype to human infantile megakaryocytes

  • Text
  • PDF
Abstract

Infantile (fetal and neonatal) megakaryocytes (Mks) have a distinct phenotype consisting of hyperproliferation, limited morphogenesis, and low platelet production capacity. These properties contribute to clinical problems that include thrombocytopenia in neonates, delayed platelet engraftment in recipients of cord blood stem cell transplants, and inefficient ex vivo platelet production from pluripotent stem cell–derived Mks. The infantile phenotype results from deficiency of the actin-regulated coactivator, MKL1, which programs cytoskeletal changes driving morphogenesis. As a strategy to complement this molecular defect, we screened pathways with the potential to affect MKL1 function and found that DYRK1A inhibition dramatically enhanced Mk morphogenesis in vitro and in vivo. Dyrk1 inhibitors rescued enlargement, polyploidization, and thrombopoiesis in human neonatal Mks. Mks derived from induced pluripotent stem cells responded in a similar manner. Progenitors undergoing Dyrk1 inhibition demonstrated filamentous actin assembly, MKL1 nuclear translocation, and modulation of MKL1 target genes. Loss-of-function studies confirmed MKL1 involvement in this morphogenetic pathway. Expression of Ablim2, a stabilizer of filamentous actin, increased with Dyrk1 inhibition, and Ablim2 knockdown abrogated the actin, MKL1, and morphogenetic responses to Dyrk1 inhibition. These results delineate a pharmacologically tractable morphogenetic pathway whose manipulation may alleviate clinical problems associated with the limited thrombopoietic capacity of infantile Mks.

Authors

Kamaleldin E. Elagib, Ashton Brock, Cara M. Clementelli, Goar Mosoyan, Lorrie L. Delehanty, Ranjit K. Sahu, Alexandra Pacheco-Benichou, Corinne Fruit, Thierry Besson, Stephan W. Morris, Koji Eto, Chintan Jobaliya, Deborah L. French, Paul Gadue, Sandeep Singh, Xinrui Shi, Fujun Qin, Robert Cornelison, Hui Li, Camelia Iancu-Rubin, Adam N. Goldfarb

×

Figure 4

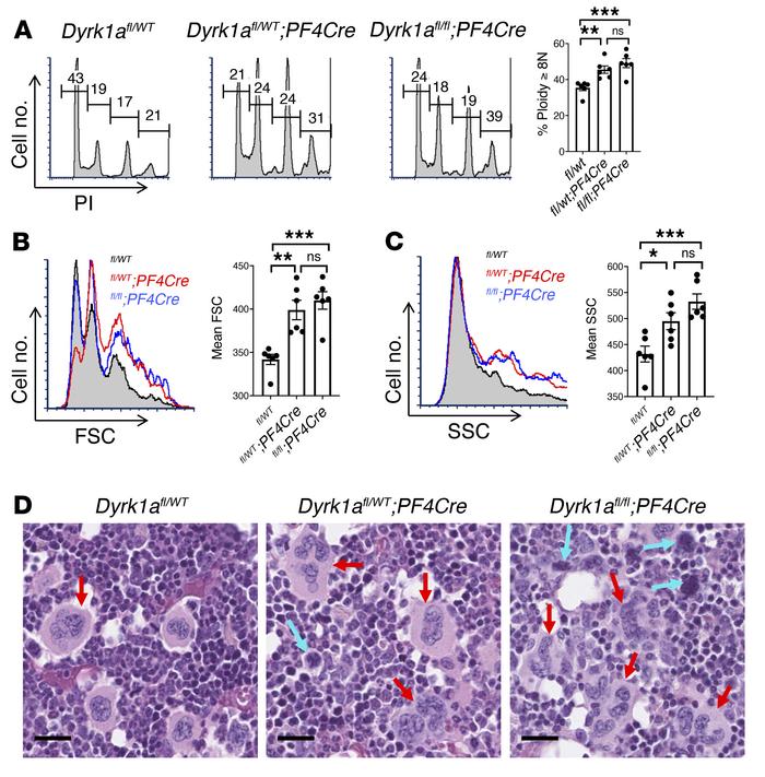
Implication of Dyrk1a isoform in Mk morphogenesis.

Options: View larger image (or click on image) Download as PowerPoint
Implication of Dyrk1a isoform in Mk morphogenesis.
(A–C) Marrow samples ...
(A–C) Marrow samples from indicated murine strains underwent flow cytometry after costaining with FITC-anti-CD41 and PI. (A) Mk polyploidization (PI). (B) Mk size (FSC). (C) Mk complexity/granulation (SSC). Graphs show mean ± SEM, n = 6/group, *P < 0.05; **P < 0.01; ***P < 0.005, 1-way ANOVA with Tukey’s post hoc test. (D) Representative Mk morphology in H&E-stained marrow sections from indicated strains. Red arrows indicate large polyploid Mk. Blue arrows indicate small pyknotic Mk, original magnification, ×200; scale bar: 20 μm.

Copyright © 2025 American Society for Clinical Investigation
ISSN: 0021-9738 (print), 1558-8238 (online)

Sign up for email alerts