Go to JCI Insight
  • About
  • Editors
  • Consulting Editors
  • For authors
  • Publication ethics
  • Publication alerts by email
  • Advertising
  • Job board
  • Contact
  • Clinical Research and Public Health
  • Current issue
  • Past issues
  • By specialty
    • COVID-19
    • Cardiology
    • Gastroenterology
    • Immunology
    • Metabolism
    • Nephrology
    • Neuroscience
    • Oncology
    • Pulmonology
    • Vascular biology
    • All ...
  • Videos
    • ASCI Milestone Awards
    • Video Abstracts
    • Conversations with Giants in Medicine
  • Reviews
    • View all reviews ...
    • Clinical innovation and scientific progress in GLP-1 medicine (Nov 2025)
    • Pancreatic Cancer (Jul 2025)
    • Complement Biology and Therapeutics (May 2025)
    • Evolving insights into MASLD and MASH pathogenesis and treatment (Apr 2025)
    • Microbiome in Health and Disease (Feb 2025)
    • Substance Use Disorders (Oct 2024)
    • Clonal Hematopoiesis (Oct 2024)
    • View all review series ...
  • Viewpoint
  • Collections
    • In-Press Preview
    • Clinical Research and Public Health
    • Research Letters
    • Letters to the Editor
    • Editorials
    • Commentaries
    • Editor's notes
    • Reviews
    • Viewpoints
    • 100th anniversary
    • Top read articles

  • Current issue
  • Past issues
  • Specialties
  • Reviews
  • Review series
  • ASCI Milestone Awards
  • Video Abstracts
  • Conversations with Giants in Medicine
  • In-Press Preview
  • Clinical Research and Public Health
  • Research Letters
  • Letters to the Editor
  • Editorials
  • Commentaries
  • Editor's notes
  • Reviews
  • Viewpoints
  • 100th anniversary
  • Top read articles
  • About
  • Editors
  • Consulting Editors
  • For authors
  • Publication ethics
  • Publication alerts by email
  • Advertising
  • Job board
  • Contact
Molecular identification of bulbospinal ON neurons by GPER, which drives pain and morphine tolerance
Yingfu Jiao, Po Gao, Li Dong, Xiaowei Ding, Youqiang Meng, Jiahong Qian, Ting Gao, Ruoxi Wang, Tao Jiang, Yunchun Zhang, Dexu Kong, Yi Wu, Sihan Chen, Saihong Xu, Dan Tang, Ping Luo, Meimei Wu, Li Meng, Daxiang Wen, Changhao Wu, Guohua Zhang, Xueyin Shi, Weifeng Yu, Weifang Rong
Yingfu Jiao, Po Gao, Li Dong, Xiaowei Ding, Youqiang Meng, Jiahong Qian, Ting Gao, Ruoxi Wang, Tao Jiang, Yunchun Zhang, Dexu Kong, Yi Wu, Sihan Chen, Saihong Xu, Dan Tang, Ping Luo, Meimei Wu, Li Meng, Daxiang Wen, Changhao Wu, Guohua Zhang, Xueyin Shi, Weifeng Yu, Weifang Rong
View: Text | PDF
Research Article Neuroscience

Molecular identification of bulbospinal ON neurons by GPER, which drives pain and morphine tolerance

  • Text
  • PDF
Abstract

The rostral ventromedial medulla (RVM) exerts bidirectional descending modulation of pain attributable to the activity of electrophysiologically identified pronociceptive ON and antinociceptive OFF neurons. Here, we report that GABAergic ON neurons specifically express G protein–coupled estrogen receptor (GPER). GPER+ neurons exhibited characteristic ON-like responses upon peripheral nociceptive stimulation. Optogenetic activation of GPER+ neurons facilitated, but their ablation abrogated, pain. Furthermore, activation of GPER caused depolarization of ON cells, potentiated pain, and ameliorated morphine analgesia through desensitizing μ-type opioid receptor–mediated (MOR-mediated) activation of potassium currents. In contrast, genetic ablation or pharmacological blockade of GPER attenuated pain, enhanced morphine analgesia, and delayed the development of morphine tolerance in diverse preclinical pain models. Our data strongly indicate that GPER is a marker for GABAergic ON cells and illuminate the mechanisms underlying hormonal regulation of pain and analgesia, thus highlighting GPER as a promising target for the treatment of pain and opioid tolerance.

Authors

Yingfu Jiao, Po Gao, Li Dong, Xiaowei Ding, Youqiang Meng, Jiahong Qian, Ting Gao, Ruoxi Wang, Tao Jiang, Yunchun Zhang, Dexu Kong, Yi Wu, Sihan Chen, Saihong Xu, Dan Tang, Ping Luo, Meimei Wu, Li Meng, Daxiang Wen, Changhao Wu, Guohua Zhang, Xueyin Shi, Weifeng Yu, Weifang Rong

×

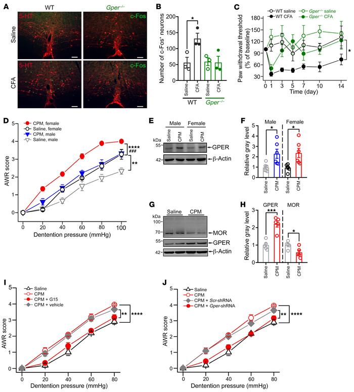
Figure 4

GPER drives descending facilitation of somatic and visceral pain.

Options: View larger image (or click on image) Download as PowerPoint
GPER drives descending facilitation of somatic and visceral pain.
(A and...
(A and B) c-Fos immunofluorescence showing activation of RVM nonserotonergic neurons following CFA treatment in WT but not Gper–/– female rats. n = 3 rats/group. Scale bars: 100 μm. (C) CFA treatment caused sustained hypersensitivity of the paw withdrawal responses to von Frey stimulation in WT female rats, while Gper–/– female rats displayed only a transient hypersensitivity on day 1 following CFA injection. n = 5–8 rats. (D) Repeated administration of CPM caused colorectal hypersensitivity in female and male rats. Note that the female rats showed higher sensitivity to CRD than did male rats. n = 6 rats/group. (E and F) GPER expression in the RVM was increased in CPM-treated female and male rats compared with saline-treated controls. n = 6 rats/group. (G and H) MOR expression in the RVM was decreased, with a concomitant increase in GPER expression in CPM-treated female rats compared with saline-treated female rats. n = 5 rats/group. (I and J) Chronic intracisternal infusion of G15 or Gper gene knockdown by local injection of shRNA-AAV both significantly alleviated CPM-induced colorectal hypersensitivity. n = 4–7 rats/group. Data are representative of at least 2 independent experiments. Data are presented as the mean ± SEM. *P < 0.05, **P < 0.01, ***P < 0.001, ###P < 0.001, and ****P < 0.0001, by unpaired, 2-tailed Student’s t test (B, F, and H) and 1-way ANOVA with Tukey’s post hoc test (C, D, I, and J).

Copyright © 2026 American Society for Clinical Investigation
ISSN: 0021-9738 (print), 1558-8238 (online)

Sign up for email alerts