Go to JCI Insight
  • About
  • Editors
  • Consulting Editors
  • For authors
  • Publication ethics
  • Publication alerts by email
  • Advertising
  • Job board
  • Contact
  • Clinical Research and Public Health
  • Current issue
  • Past issues
  • By specialty
    • COVID-19
    • Cardiology
    • Gastroenterology
    • Immunology
    • Metabolism
    • Nephrology
    • Neuroscience
    • Oncology
    • Pulmonology
    • Vascular biology
    • All ...
  • Videos
    • ASCI Milestone Awards
    • Video Abstracts
    • Conversations with Giants in Medicine
  • Reviews
    • View all reviews ...
    • Neurodegeneration (Mar 2026)
    • Clinical innovation and scientific progress in GLP-1 medicine (Nov 2025)
    • Pancreatic Cancer (Jul 2025)
    • Complement Biology and Therapeutics (May 2025)
    • Evolving insights into MASLD and MASH pathogenesis and treatment (Apr 2025)
    • Microbiome in Health and Disease (Feb 2025)
    • Substance Use Disorders (Oct 2024)
    • View all review series ...
  • Viewpoint
  • Collections
    • In-Press Preview
    • Clinical Research and Public Health
    • Research Letters
    • Letters to the Editor
    • Editorials
    • Commentaries
    • Editor's notes
    • Reviews
    • Viewpoints
    • 100th anniversary
    • Top read articles

  • Current issue
  • Past issues
  • Specialties
  • Reviews
  • Review series
  • ASCI Milestone Awards
  • Video Abstracts
  • Conversations with Giants in Medicine
  • In-Press Preview
  • Clinical Research and Public Health
  • Research Letters
  • Letters to the Editor
  • Editorials
  • Commentaries
  • Editor's notes
  • Reviews
  • Viewpoints
  • 100th anniversary
  • Top read articles
  • About
  • Editors
  • Consulting Editors
  • For authors
  • Publication ethics
  • Publication alerts by email
  • Advertising
  • Job board
  • Contact
Soluble CD13 induces inflammatory arthritis by activating the bradykinin receptor B1
Pei-Suen Tsou, Chenyang Lu, Mikel Gurrea-Rubio, Sei Muraoka, Phillip L. Campbell, Qi Wu, Ellen N. Model, Matthew E. Lind, Sirapa Vichaikul, Megan N. Mattichak, William D. Brodie, Jonatan L. Hervoso, Sarah Ory, Camila I. Amarista, Rida Pervez, Lucas Junginger, Mustafa Ali, Gal Hodish, Morgan M. O’Mara, Jeffrey H. Ruth, Aaron M. Robida, Andrew J. Alt, Chengxin Zhang, Andrew G. Urquhart, Jeffrey N. Lawton, Kevin C. Chung, Tristan Maerz, Thomas L. Saunders, Vincent E. Groppi, David A. Fox, M. Asif Amin
Pei-Suen Tsou, Chenyang Lu, Mikel Gurrea-Rubio, Sei Muraoka, Phillip L. Campbell, Qi Wu, Ellen N. Model, Matthew E. Lind, Sirapa Vichaikul, Megan N. Mattichak, William D. Brodie, Jonatan L. Hervoso, Sarah Ory, Camila I. Amarista, Rida Pervez, Lucas Junginger, Mustafa Ali, Gal Hodish, Morgan M. O’Mara, Jeffrey H. Ruth, Aaron M. Robida, Andrew J. Alt, Chengxin Zhang, Andrew G. Urquhart, Jeffrey N. Lawton, Kevin C. Chung, Tristan Maerz, Thomas L. Saunders, Vincent E. Groppi, David A. Fox, M. Asif Amin
View: Text | PDF
Research Article Autoimmunity

Soluble CD13 induces inflammatory arthritis by activating the bradykinin receptor B1

  • Text
  • PDF
Abstract

CD13, an ectoenzyme on myeloid and stromal cells, also circulates as a shed, soluble protein (sCD13) with powerful chemoattractant, angiogenic, and arthritogenic properties, which require engagement of a G protein–coupled receptor (GPCR). Here we identify the GPCR that mediates sCD13 arthritogenic actions as the bradykinin receptor B1 (B1R). Immunofluorescence and immunoblotting verified high expression of B1R in rheumatoid arthritis (RA) synovial tissue and fibroblast-like synoviocytes (FLSs), and demonstrated binding of sCD13 to B1R. Chemotaxis, and phosphorylation of Erk1/2, induced by sCD13, were inhibited by B1R antagonists. In ex vivo RA synovial tissue organ cultures, a B1R antagonist reduced secretion of inflammatory cytokines. Several mouse arthritis models, including serum transfer, antigen-induced, and local innate immune stimulation arthritis models, were attenuated in Cd13–/– and B1R–/– mice and were alleviated by B1R antagonism. These results establish a CD13/B1R axis in the pathogenesis of inflammatory arthritis and identify B1R as a compelling therapeutic target in RA and potentially other inflammatory diseases.

Authors

Pei-Suen Tsou, Chenyang Lu, Mikel Gurrea-Rubio, Sei Muraoka, Phillip L. Campbell, Qi Wu, Ellen N. Model, Matthew E. Lind, Sirapa Vichaikul, Megan N. Mattichak, William D. Brodie, Jonatan L. Hervoso, Sarah Ory, Camila I. Amarista, Rida Pervez, Lucas Junginger, Mustafa Ali, Gal Hodish, Morgan M. O’Mara, Jeffrey H. Ruth, Aaron M. Robida, Andrew J. Alt, Chengxin Zhang, Andrew G. Urquhart, Jeffrey N. Lawton, Kevin C. Chung, Tristan Maerz, Thomas L. Saunders, Vincent E. Groppi, David A. Fox, M. Asif Amin

×

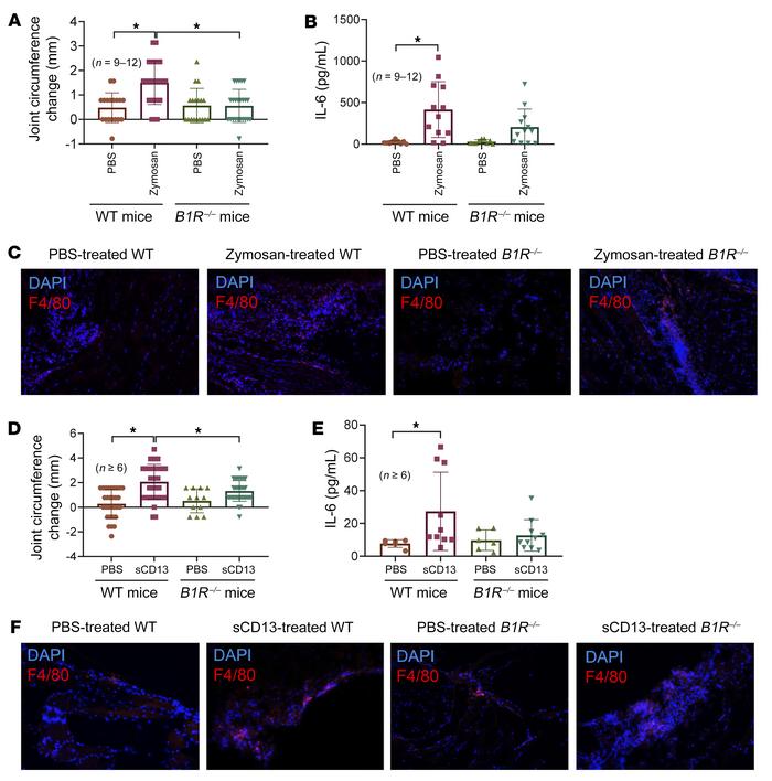
Figure 7

B1R–/– mice are resistant to zymosan- or sCD13-induced arthritis.

Options: View larger image (or click on image) Download as PowerPoint

B1R–/– mice are resistant to zymosan- or sCD13-induced arthritis.
(A) W...
(A) WT mice showed a significant increase in knee swelling 48 hours after ZIA induction, whereas this effect was absent in B1R–/– mice. n = number of mouse knees per group: WT-PBS, n = 18; WT-zymosan, n = 24; B1R–/–-WT, n = 18; B1R–/–-zymosan, n = 24. (B) Increase in IL-6 levels in knee homogenates in WT mice but not in B1R–/– mice after arthritis induction was observed. n = number of mouse knees per group: WT-PBS, n = 9; WT-zymosan, n = 12; B1R–/–-WT, n = 9; B1R–/–-zymosan, n = 12. (C) Zymosan-treated WT mouse cryosections showed a marked increase in F4/80 staining compared with sections from zymosan-treated B1R–/– mice. (D) WT mice showed a significant increase in knee swelling 48 hours after sCD13 injection, whereas this effect was absent in B1R–/– mice. n = number of mouse knees per group: WT-PBS, n = 30; WT-sCD13, n = 36; B1R–/–-PBS, n = 12; B1R–/–-sCD13, n = 38. (E) A significant increase in IL-6 in sCD13-treated joints in WT was observed compared with B1R–/– mice. n = number of mouse knees per group: WT-PBS, n = 6; WT-sCD13, n = 10; B1R–/–-PBS, n = 6; B1R–/–-sCD13, n = 10. (F) sCD13-treated WT mouse cryosections showed a marked increase in F4/80 staining compared with sections from sCD13-treated B1R–/– mice. Red staining represents F4/80 for MNs/macrophages, while blue (DAPI) stains nucleus. Results are expressed as mean ± SD. n = number of mice. Significance was determined by Kruskal-Wallis test (A, B, and E) and 1-way ANOVA (D). Original magnification, ×200.

Copyright © 2026 American Society for Clinical Investigation
ISSN: 0021-9738 (print), 1558-8238 (online)

Sign up for email alerts