Go to JCI Insight
  • About
  • Editors
  • Consulting Editors
  • For authors
  • Publication ethics
  • Publication alerts by email
  • Advertising
  • Job board
  • Contact
  • Clinical Research and Public Health
  • Current issue
  • Past issues
  • By specialty
    • COVID-19
    • Cardiology
    • Gastroenterology
    • Immunology
    • Metabolism
    • Nephrology
    • Neuroscience
    • Oncology
    • Pulmonology
    • Vascular biology
    • All ...
  • Videos
    • ASCI Milestone Awards
    • Video Abstracts
    • Conversations with Giants in Medicine
  • Reviews
    • View all reviews ...
    • Clinical innovation and scientific progress in GLP-1 medicine (Nov 2025)
    • Pancreatic Cancer (Jul 2025)
    • Complement Biology and Therapeutics (May 2025)
    • Evolving insights into MASLD and MASH pathogenesis and treatment (Apr 2025)
    • Microbiome in Health and Disease (Feb 2025)
    • Substance Use Disorders (Oct 2024)
    • Clonal Hematopoiesis (Oct 2024)
    • View all review series ...
  • Viewpoint
  • Collections
    • In-Press Preview
    • Clinical Research and Public Health
    • Research Letters
    • Letters to the Editor
    • Editorials
    • Commentaries
    • Editor's notes
    • Reviews
    • Viewpoints
    • 100th anniversary
    • Top read articles

  • Current issue
  • Past issues
  • Specialties
  • Reviews
  • Review series
  • ASCI Milestone Awards
  • Video Abstracts
  • Conversations with Giants in Medicine
  • In-Press Preview
  • Clinical Research and Public Health
  • Research Letters
  • Letters to the Editor
  • Editorials
  • Commentaries
  • Editor's notes
  • Reviews
  • Viewpoints
  • 100th anniversary
  • Top read articles
  • About
  • Editors
  • Consulting Editors
  • For authors
  • Publication ethics
  • Publication alerts by email
  • Advertising
  • Job board
  • Contact
Eltrombopag inhibits TET dioxygenase to contribute to hematopoietic stem cell expansion in aplastic anemia
Yihong Guan, Metis Hasipek, Dongxu Jiang, Anand D. Tiwari, Dale R. Grabowski, Simona Pagliuca, Sunisa Kongkiatkamon, Bhumika Patel, Salendra Singh, Yvonne Parker, Thomas LaFramboise, Daniel Lindner, Mikkael A. Sekeres, Omar Y. Mian, Yogen Saunthararajah, Jaroslaw P. Maciejewski, Babal K. Jha
Yihong Guan, Metis Hasipek, Dongxu Jiang, Anand D. Tiwari, Dale R. Grabowski, Simona Pagliuca, Sunisa Kongkiatkamon, Bhumika Patel, Salendra Singh, Yvonne Parker, Thomas LaFramboise, Daniel Lindner, Mikkael A. Sekeres, Omar Y. Mian, Yogen Saunthararajah, Jaroslaw P. Maciejewski, Babal K. Jha
View: Text | PDF
Research Article Hematology

Eltrombopag inhibits TET dioxygenase to contribute to hematopoietic stem cell expansion in aplastic anemia

  • Text
  • PDF
Abstract

Eltrombopag, an FDA-approved non-peptidyl thrombopoietin receptor agonist, is clinically used for the treatment of aplastic anemia, a disease characterized by hematopoietic stem cell failure and pancytopenia, to improve platelet counts and stem cell function. Eltrombopag treatment results in a durable trilineage hematopoietic expansion in patients. Some of the eltrombopag hematopoietic activity has been attributed to its off-target effects, including iron chelation properties. However, the mechanism of action for its full spectrum of clinical effects is still poorly understood. Here, we report that eltrombopag bound to the TET2 catalytic domain and inhibited its dioxygenase activity, which was independent of its role as an iron chelator. The DNA demethylating enzyme TET2, essential for hematopoietic stem cell differentiation and lineage commitment, is frequently mutated in myeloid malignancies. Eltrombopag treatment expanded TET2-proficient normal hematopoietic stem and progenitor cells, in part because of its ability to mimic loss of TET2 with simultaneous thrombopoietin receptor activation. On the contrary, TET inhibition in TET2 mutant malignant myeloid cells prevented neoplastic clonal evolution in vitro and in vivo. This mechanism of action may offer a restorative therapeutic index and provide a scientific rationale to treat selected patients with TET2 mutant–associated or TET deficiency–associated myeloid malignancies.

Authors

Yihong Guan, Metis Hasipek, Dongxu Jiang, Anand D. Tiwari, Dale R. Grabowski, Simona Pagliuca, Sunisa Kongkiatkamon, Bhumika Patel, Salendra Singh, Yvonne Parker, Thomas LaFramboise, Daniel Lindner, Mikkael A. Sekeres, Omar Y. Mian, Yogen Saunthararajah, Jaroslaw P. Maciejewski, Babal K. Jha

×

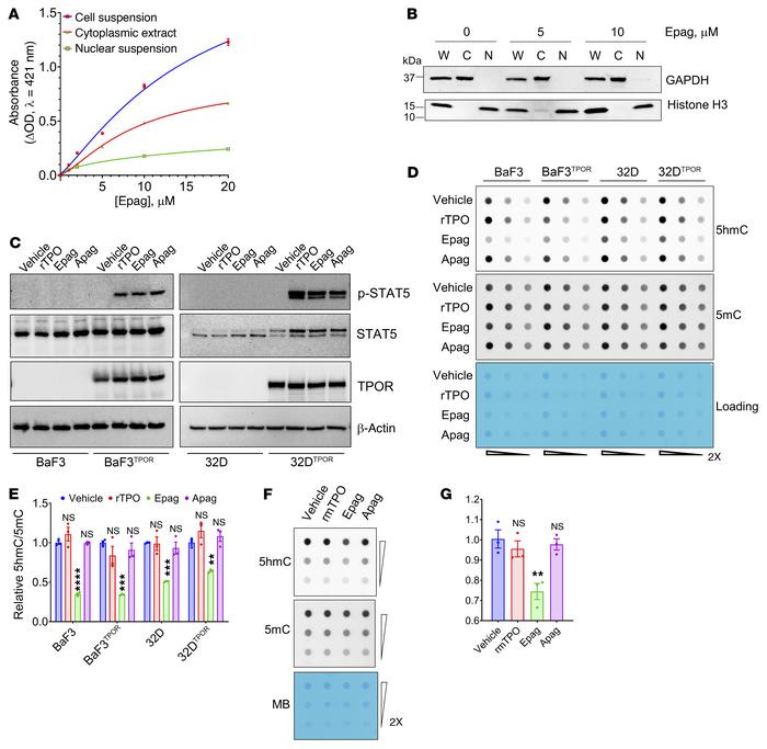
Figure 2

Epag inhibits TET dioxygenases in cells independent of TPOR.

Options: View larger image (or click on image) Download as PowerPoint
Epag inhibits TET dioxygenases in cells independent of TPOR.
(A) Distrib...
(A) Distribution of Epag into different subcellular compartments. 32D cells were treated with Epag for 30 minutes and washed and harvested. Cell suspensions, cytoplasmic extractions, and nuclear pellets were prepared. Absorbance at 421 nm was measured at a known concentration and plotted. The solid lines are best-fit curves in different fractions. (B) Western blot analysis of subcellular fractions of cells treated with Epag. W, whole-cell lysate; C, cytoplasmic fraction; N, nuclear fraction. (C) TPO-R activation by recombinant human TPO (rTPO), Epag, and Apag. Parental or human TPOR overexpressing BaF3 or 32D cells was treated with 100 ng/mL rTPO, 1 μM Epag, or 1 μM Apag for 30 minutes. Cells were washed and harvested for protein extraction followed by Western blot analysis. (D and E) After 30 minutes of treatment as described in C, cells were grown for additional 12 hours in complete media prior to genomic DNA extraction for 5hmC and 5mC quantification by dot blot. (F and G) Epag inhibits TET activity in mouse bone marrow mononuclear cells. Murine bone marrow mononuclear cells were treated with 100 ng/mL recombinant murine TPO (rmTPO), 1 μM Epag or 1 μM Apag as in panels C and D, and 5hmC and 5mC were quantified by dot blot. (A–D and F) Results are representative of 3 independent experiments performed. (E and G) Data are expressed as mean ± SEM of 3 replicates. **P < 0.01, ***P < 0.001, ****P < 0.0001, and NS (P > 0.05) by 1-way ANOVA with Dunnett’s test of indicated treatment group and the vehicle control.

Copyright © 2026 American Society for Clinical Investigation
ISSN: 0021-9738 (print), 1558-8238 (online)

Sign up for email alerts