Go to JCI Insight
  • About
  • Editors
  • Consulting Editors
  • For authors
  • Publication ethics
  • Publication alerts by email
  • Advertising
  • Job board
  • Contact
  • Clinical Research and Public Health
  • Current issue
  • Past issues
  • By specialty
    • COVID-19
    • Cardiology
    • Gastroenterology
    • Immunology
    • Metabolism
    • Nephrology
    • Neuroscience
    • Oncology
    • Pulmonology
    • Vascular biology
    • All ...
  • Videos
    • Conversations with Giants in Medicine
    • Video Abstracts
  • Reviews
    • View all reviews ...
    • Clinical innovation and scientific progress in GLP-1 medicine (Nov 2025)
    • Pancreatic Cancer (Jul 2025)
    • Complement Biology and Therapeutics (May 2025)
    • Evolving insights into MASLD and MASH pathogenesis and treatment (Apr 2025)
    • Microbiome in Health and Disease (Feb 2025)
    • Substance Use Disorders (Oct 2024)
    • Clonal Hematopoiesis (Oct 2024)
    • View all review series ...
  • Viewpoint
  • Collections
    • In-Press Preview
    • Clinical Research and Public Health
    • Research Letters
    • Letters to the Editor
    • Editorials
    • Commentaries
    • Editor's notes
    • Reviews
    • Viewpoints
    • 100th anniversary
    • Top read articles

  • Current issue
  • Past issues
  • Specialties
  • Reviews
  • Review series
  • Conversations with Giants in Medicine
  • Video Abstracts
  • In-Press Preview
  • Clinical Research and Public Health
  • Research Letters
  • Letters to the Editor
  • Editorials
  • Commentaries
  • Editor's notes
  • Reviews
  • Viewpoints
  • 100th anniversary
  • Top read articles
  • About
  • Editors
  • Consulting Editors
  • For authors
  • Publication ethics
  • Publication alerts by email
  • Advertising
  • Job board
  • Contact
Selective androgen receptor modulators activate the canonical prostate cancer androgen receptor program and repress cancer growth
Michael D. Nyquist, Lisa S. Ang, Alexandra Corella, Ilsa M. Coleman, Michael P. Meers, Anthony J. Christiani, Cordell Pierce, Derek H. Janssens, Hannah E. Meade, Arnab Bose, Lauren Brady, Timothy Howard, Navonil De Sarkar, Sander B. Frank, Ruth F. Dumpit, James T. Dalton, Eva Corey, Stephen R. Plymate, Michael C. Haffner, Elahe A. Mostaghel, Peter S. Nelson
Michael D. Nyquist, Lisa S. Ang, Alexandra Corella, Ilsa M. Coleman, Michael P. Meers, Anthony J. Christiani, Cordell Pierce, Derek H. Janssens, Hannah E. Meade, Arnab Bose, Lauren Brady, Timothy Howard, Navonil De Sarkar, Sander B. Frank, Ruth F. Dumpit, James T. Dalton, Eva Corey, Stephen R. Plymate, Michael C. Haffner, Elahe A. Mostaghel, Peter S. Nelson
View: Text | PDF | Corrigendum
Research Article Oncology

Selective androgen receptor modulators activate the canonical prostate cancer androgen receptor program and repress cancer growth

  • Text
  • PDF
Abstract

Prostate cancer (PC) is driven by androgen receptor (AR) activity, a master regulator of prostate development and homeostasis. Frontline therapies for metastatic PC deprive the AR of the activating ligands testosterone (T) and dihydrotestosterone (DHT) by limiting their biosynthesis or blocking AR binding. Notably, AR signaling is dichotomous, inducing growth at lower activity levels, while suppressing growth at higher levels. Recent clinical studies have exploited this effect by administration of supraphysiological concentrations of T, resulting in clinical responses and improvements in quality of life. However, the use of T as a therapeutic agent in oncology is limited by poor drug-like properties as well as rapid and variable metabolism. Here, we investigated the antitumor effects of selective AR modulators (SARMs), which are small-molecule nonsteroidal AR agonists developed to treat muscle wasting and cachexia. Several orally administered SARMs activated the AR program in PC models. AR cistromes regulated by steroidal androgens and SARMs were superimposable. Coregulatory proteins including HOXB13 and GRHL2 comprised AR complexes assembled by both androgens and SARMs. At bioavailable concentrations, SARMs repressed MYC oncoprotein expression and inhibited the growth of castration-sensitive and castration-resistant PC in vitro and in vivo. These results support further clinical investigation of SARMs for treating advanced PC.

Authors

Michael D. Nyquist, Lisa S. Ang, Alexandra Corella, Ilsa M. Coleman, Michael P. Meers, Anthony J. Christiani, Cordell Pierce, Derek H. Janssens, Hannah E. Meade, Arnab Bose, Lauren Brady, Timothy Howard, Navonil De Sarkar, Sander B. Frank, Ruth F. Dumpit, James T. Dalton, Eva Corey, Stephen R. Plymate, Michael C. Haffner, Elahe A. Mostaghel, Peter S. Nelson

×

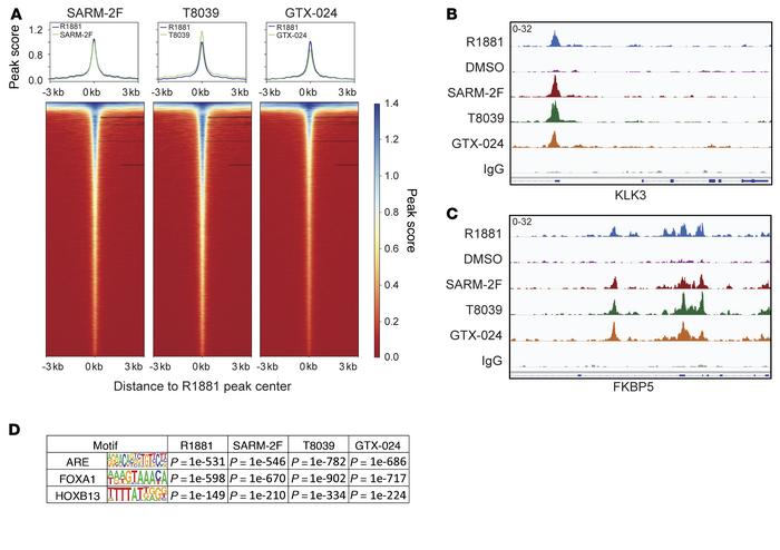
Figure 4

SARMs and steroidal androgens regulate concordant AR cistromes in PC.

Options: View larger image (or click on image) Download as PowerPoint
SARMs and steroidal androgens regulate concordant AR cistromes in PC.
(A...
(A) Heatmap of SARM-induced AR binding to R1881-induced AR binding sites determined by CUT&RUN. Comparison of SARM and steroid-induced AR binding near (B) KLK3 and (C) FKBP5 (peaks are representative of 2 biological replicates). (D) Motif analysis of AR-bound sites across R1881 and SARM treatments (for all groups, q < 0.0001).

Copyright © 2025 American Society for Clinical Investigation
ISSN: 0021-9738 (print), 1558-8238 (online)

Sign up for email alerts