Go to JCI Insight
  • About
  • Editors
  • Consulting Editors
  • For authors
  • Publication ethics
  • Publication alerts by email
  • Advertising
  • Job board
  • Contact
  • Clinical Research and Public Health
  • Current issue
  • Past issues
  • By specialty
    • COVID-19
    • Cardiology
    • Gastroenterology
    • Immunology
    • Metabolism
    • Nephrology
    • Neuroscience
    • Oncology
    • Pulmonology
    • Vascular biology
    • All ...
  • Videos
    • ASCI Milestone Awards
    • Video Abstracts
    • Conversations with Giants in Medicine
  • Reviews
    • View all reviews ...
    • Clinical innovation and scientific progress in GLP-1 medicine (Nov 2025)
    • Pancreatic Cancer (Jul 2025)
    • Complement Biology and Therapeutics (May 2025)
    • Evolving insights into MASLD and MASH pathogenesis and treatment (Apr 2025)
    • Microbiome in Health and Disease (Feb 2025)
    • Substance Use Disorders (Oct 2024)
    • Clonal Hematopoiesis (Oct 2024)
    • View all review series ...
  • Viewpoint
  • Collections
    • In-Press Preview
    • Clinical Research and Public Health
    • Research Letters
    • Letters to the Editor
    • Editorials
    • Commentaries
    • Editor's notes
    • Reviews
    • Viewpoints
    • 100th anniversary
    • Top read articles

  • Current issue
  • Past issues
  • Specialties
  • Reviews
  • Review series
  • ASCI Milestone Awards
  • Video Abstracts
  • Conversations with Giants in Medicine
  • In-Press Preview
  • Clinical Research and Public Health
  • Research Letters
  • Letters to the Editor
  • Editorials
  • Commentaries
  • Editor's notes
  • Reviews
  • Viewpoints
  • 100th anniversary
  • Top read articles
  • About
  • Editors
  • Consulting Editors
  • For authors
  • Publication ethics
  • Publication alerts by email
  • Advertising
  • Job board
  • Contact
Herpes simplex encephalitis in a patient with a distinctive form of inherited IFNAR1 deficiency
Paul Bastard, Jeremy Manry, Jie Chen, Jérémie Rosain, Yoann Seeleuthner, Omar AbuZaitun, Lazaro Lorenzo, Taushif Khan, Mary Hasek, Nicholas Hernandez, Benedetta Bigio, Peng Zhang, Romain Lévy, Shai Shrot, Eduardo J. Garcia Reino, Yoon-Seung Lee, Soraya Boucherit, Mélodie Aubart, Rik Gijsbers, Vivien Béziat, Zhi Li, Sandra Pellegrini, Flore Rozenberg, Nico Marr, Isabelle Meyts, Bertrand Boisson, Aurélie Cobat, Jacinta Bustamante, Qian Zhang, Emmanuelle Jouangy, Laurent Abel, Raz Somech, Jean-Laurent Casanova, Shen-Ying Zhang
Paul Bastard, Jeremy Manry, Jie Chen, Jérémie Rosain, Yoann Seeleuthner, Omar AbuZaitun, Lazaro Lorenzo, Taushif Khan, Mary Hasek, Nicholas Hernandez, Benedetta Bigio, Peng Zhang, Romain Lévy, Shai Shrot, Eduardo J. Garcia Reino, Yoon-Seung Lee, Soraya Boucherit, Mélodie Aubart, Rik Gijsbers, Vivien Béziat, Zhi Li, Sandra Pellegrini, Flore Rozenberg, Nico Marr, Isabelle Meyts, Bertrand Boisson, Aurélie Cobat, Jacinta Bustamante, Qian Zhang, Emmanuelle Jouangy, Laurent Abel, Raz Somech, Jean-Laurent Casanova, Shen-Ying Zhang
View: Text | PDF
Research Article Immunology Infectious disease

Herpes simplex encephalitis in a patient with a distinctive form of inherited IFNAR1 deficiency

  • Text
  • PDF
Abstract

Inborn errors of TLR3-dependent IFN-α/β– and IFN-λ–mediated immunity in the CNS can underlie herpes simplex virus 1 (HSV-1) encephalitis (HSE). The respective contributions of IFN-α/β and IFN-λ are unknown. We report a child homozygous for a genomic deletion of the entire coding sequence and part of the 3′-UTR of the last exon of IFNAR1, who died of HSE at the age of 2 years. An older cousin died following vaccination against measles, mumps, and rubella at 12 months of age, and another 17-year-old cousin homozygous for the same variant has had other, less severe, viral illnesses. The encoded IFNAR1 protein is expressed on the cell surface but is truncated and cannot interact with the tyrosine kinase TYK2. The patient’s fibroblasts and EBV-B cells did not respond to IFN-α2b or IFN-β, in terms of STAT1, STAT2, and STAT3 phosphorylation or the genome-wide induction of IFN-stimulated genes. The patient’s fibroblasts were susceptible to viruses, including HSV-1, even in the presence of exogenous IFN-α2b or IFN-β. HSE is therefore a consequence of inherited complete IFNAR1 deficiency. This viral disease occurred in natural conditions, unlike those previously reported in other patients with IFNAR1 or IFNAR2 deficiency. This experiment of nature indicates that IFN-α/β are essential for anti–HSV-1 immunity in the CNS.

Authors

Paul Bastard, Jeremy Manry, Jie Chen, Jérémie Rosain, Yoann Seeleuthner, Omar AbuZaitun, Lazaro Lorenzo, Taushif Khan, Mary Hasek, Nicholas Hernandez, Benedetta Bigio, Peng Zhang, Romain Lévy, Shai Shrot, Eduardo J. Garcia Reino, Yoon-Seung Lee, Soraya Boucherit, Mélodie Aubart, Rik Gijsbers, Vivien Béziat, Zhi Li, Sandra Pellegrini, Flore Rozenberg, Nico Marr, Isabelle Meyts, Bertrand Boisson, Aurélie Cobat, Jacinta Bustamante, Qian Zhang, Emmanuelle Jouangy, Laurent Abel, Raz Somech, Jean-Laurent Casanova, Shen-Ying Zhang

×

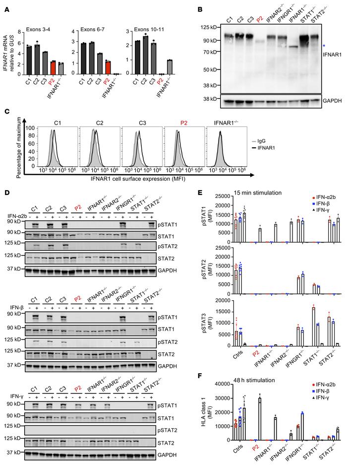
Figure 4

Patient SV40-fibroblasts express a truncated IFNAR1 and do not respond to IFN-α/β.

Options: View larger image (or click on image) Download as PowerPoint
Patient SV40-fibroblasts express a truncated IFNAR1 and do not respond t...
(A) IFNAR1 mRNA levels in SV40-fibroblasts from 3 healthy controls (C1, C2, C3), P2, and the previously reported p.V225fs IFNAR1–/– patient; GUS was used as an expression control. Mean values and SD from 3 independent experiments, each with technical duplicates, are shown. (B) WB for IFNAR1 in SV40-fibroblasts from 3 healthy controls (C1, C2, C3), P2, and other patients with autosomal recessive (AR) complete deficiencies of the IFN signaling pathways (IFNAR1–/–, IFNAR2–/–, IFNGR1–/–, STAT1–/–, STAT2–/–). A truncated form of IFNAR1 was observed in the cells from the previously reported IFNAR1–/– patient, as indicated by the blue asterisk. An antibody recognizing the N-terminal part of the IFNAR1 protein was used. GAPDH was used as a loading control. (C) Extracellular FACS staining of IFNAR1 in SV40-fibroblasts from 3 healthy controls (C1, C2, C3), P2, and the previously reported IFNAR1–/– patient. Cells were not permeabilized. An antibody recognizing the N-terminal part of the protein was used. (D) WB of p-STAT1, p-STAT2, and unphosphorylated STAT1 and STAT2 in SV40-fibroblasts stimulated with 1000 U/mL IFN-α2b, IFN-β, or IFN-γ for 15 minutes. The cells used were from 3 healthy controls (C1, C2, C3), P2, and IFNAR1–/–, IFNAR2–/–, IFNGR1–/–, STAT1–/–, and STAT2–/– patients. GAPDH was used as a loading control. The results shown in B–D are representative of 3 independent experiments. (E) MFI following the intracellular FACS staining of p-STAT1, p-STAT2, and p-STAT3 in SV40-fibroblasts stimulated with 1000 U/mL IFN-α2b, IFN-β, or IFN-γ for 15 minutes. The values presented are after subtraction of the nonstimulated condition’s value. (F) MFI after extracellular FACS staining of HLA class I in SV40-fibroblasts stimulated with 1000 U/mL IFN-α2b, IFN-β, or IFN-γ for 48 hours. MFI (and SD) values from 3 independent experiments are shown in E and F.

Copyright © 2026 American Society for Clinical Investigation
ISSN: 0021-9738 (print), 1558-8238 (online)

Sign up for email alerts