Go to JCI Insight
  • About
  • Editors
  • Consulting Editors
  • For authors
  • Publication ethics
  • Publication alerts by email
  • Advertising
  • Job board
  • Contact
  • Clinical Research and Public Health
  • Current issue
  • Past issues
  • By specialty
    • COVID-19
    • Cardiology
    • Gastroenterology
    • Immunology
    • Metabolism
    • Nephrology
    • Neuroscience
    • Oncology
    • Pulmonology
    • Vascular biology
    • All ...
  • Videos
    • Conversations with Giants in Medicine
    • Video Abstracts
  • Reviews
    • View all reviews ...
    • Clinical innovation and scientific progress in GLP-1 medicine (Nov 2025)
    • Pancreatic Cancer (Jul 2025)
    • Complement Biology and Therapeutics (May 2025)
    • Evolving insights into MASLD and MASH pathogenesis and treatment (Apr 2025)
    • Microbiome in Health and Disease (Feb 2025)
    • Substance Use Disorders (Oct 2024)
    • Clonal Hematopoiesis (Oct 2024)
    • View all review series ...
  • Viewpoint
  • Collections
    • In-Press Preview
    • Clinical Research and Public Health
    • Research Letters
    • Letters to the Editor
    • Editorials
    • Commentaries
    • Editor's notes
    • Reviews
    • Viewpoints
    • 100th anniversary
    • Top read articles

  • Current issue
  • Past issues
  • Specialties
  • Reviews
  • Review series
  • Conversations with Giants in Medicine
  • Video Abstracts
  • In-Press Preview
  • Clinical Research and Public Health
  • Research Letters
  • Letters to the Editor
  • Editorials
  • Commentaries
  • Editor's notes
  • Reviews
  • Viewpoints
  • 100th anniversary
  • Top read articles
  • About
  • Editors
  • Consulting Editors
  • For authors
  • Publication ethics
  • Publication alerts by email
  • Advertising
  • Job board
  • Contact
Inactivation of paracellular cation-selective claudin-2 channels attenuates immune-mediated experimental colitis in mice
Preeti Raju, Nitesh Shashikanth, Pei-Yun Tsai, Pawin Pongkorpsakol, Sandra Chanez-Paredes, Peter R. Steinhagen, Wei-Ting Kuo, Gurminder Singh, Sachiko Tsukita, Jerrold R. Turner
Preeti Raju, Nitesh Shashikanth, Pei-Yun Tsai, Pawin Pongkorpsakol, Sandra Chanez-Paredes, Peter R. Steinhagen, Wei-Ting Kuo, Gurminder Singh, Sachiko Tsukita, Jerrold R. Turner
View: Text | PDF
Research Article Cell biology Gastroenterology

Inactivation of paracellular cation-selective claudin-2 channels attenuates immune-mediated experimental colitis in mice

  • Text
  • PDF
Abstract

The tight junction protein claudin-2 is upregulated in disease. Although many studies have linked intestinal barrier loss to local and systemic disease, these have relied on macromolecular probes. In vitro analyses show, however, that these probes cannot be accommodated by size- and charge-selective claudin-2 channels. We sought to define the impact of claudin-2 channels on disease. Transgenic claudin-2 overexpression or IL-13–induced claudin-2 upregulation increased intestinal small cation permeability in vivo. IL-13 did not, however, affect permeability in claudin-2–knockout mice. Claudin-2 is therefore necessary and sufficient to effect size- and charge-selective permeability increases in vivo. In chronic disease, T cell transfer colitis severity was augmented or diminished in claudin-2–transgenic or –knockout mice, respectively. We translated the in vitro observation that casein kinase-2 (CK2) inhibition blocks claudin-2 channel function to prevent acute, IL-13–induced, claudin-2–mediated permeability increases in vivo. In chronic immune-mediated colitis, CK2 inhibition attenuated progression in claudin-2–sufficient, but not claudin-2–knockout, mice, i.e., the effect was claudin-2 dependent. Paracellular flux mediated by claudin-2 channels can therefore promote immune-mediated colitis progression. Although the mechanisms by which claudin-2 channels intensify disease remain to be defined, these data suggest that claudin-2 may be an accessible target in immune-mediated disorders, including inflammatory bowel disease.

Authors

Preeti Raju, Nitesh Shashikanth, Pei-Yun Tsai, Pawin Pongkorpsakol, Sandra Chanez-Paredes, Peter R. Steinhagen, Wei-Ting Kuo, Gurminder Singh, Sachiko Tsukita, Jerrold R. Turner

×

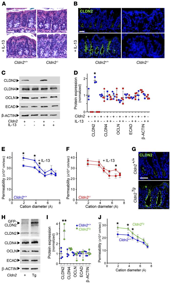
Figure 1

Claudin-2 is necessary and sufficient for IL-13–induced changes in pore pathway permeability.

Options: View larger image (or click on image) Download as PowerPoint
Claudin-2 is necessary and sufficient for IL-13–induced changes in pore ...
(A) Colonic histopathology of Cldn2+/+ or Cldn2–/– mice was not affected by injection with vehicle or IL-13. (B) IL-13 increases claudin-2 (CLDN2, green) protein expression in proximal colonic epithelial cells of Cldn2+/+, but not Cldn2–/–, mice. Nuclei (blue) are shown for reference. (C) Immunoblots of isolated colonic epithelia from Cldn2+/+ and Cldn2–/– mice treated with vehicle or IL-13. Claudin-2, claudin-4 (CLDN4), occludin (OCLN), E-cadherin (ECAD), and β-actin are shown. (D) Densitometry of immunoblots, as in C. n = 3–4 per condition. ANOVA with Bonferroni’s correction. (E and F) Proximal colonic mucosae from Cldn2+/+ (E) and Cldn2–/– (F) mice treated with vehicle (circles) or IL-13 (squares) were mounted in Ussing chambers for analysis of paracellular permeability. Bi-ionic potential measurements were used to determine the permeabilities of Na+ and 5 larger cations (methylamine, ethylamine, tetramethylammonium, tetraethylammonium, and N-methyl-D-glucamine). IL-13 increased permeability of Na+, methylamine, and ethylamine, but not larger cations, in Cldn2+/+ mice. IL-13 did not affect Na+, methylamine, or ethylamine permeability in Cldn2–/– mice. n = 8 and 9 for Cldn2+/+ mice without or with IL-13 treatment, respectively, and n = 5 and 9 for Cldn2–/– mice without or with IL-13 treatment, respectively. Data compiled from 3 independent experiments. Two-tailed t test. (G) Claudin-2 (green) expression in Cldn2+/+ and Cldn2Tg mice. (H) Representative immunoblots of isolated colonic epithelia from Cldn2+/+ and Cldn2Tg mice. (I) Densitometry of immunoblots of isolated colonic epithelia from Cldn2+/+ and Cldn2Tg mice, as in H. n = 3–4 per condition. Two-tailed t test. (J) Ussing chamber analysis (as in E) of proximal colonic mucosae from Cldn2+/+ and Cldn2Tg mice. Claudin-2 overexpression selectively increased Na+, methylamine, and ethylamine permeability. n = 11 Cldn2+/+, 10 Cldn2Tg. Data compiled from 3 independent experiments. Two-tailed t test. *P < 0.05; **P < 0.01. Scale bars: 50 μm.

Copyright © 2025 American Society for Clinical Investigation
ISSN: 0021-9738 (print), 1558-8238 (online)

Sign up for email alerts