Go to JCI Insight
  • About
  • Editors
  • Consulting Editors
  • For authors
  • Publication ethics
  • Publication alerts by email
  • Advertising
  • Job board
  • Contact
  • Clinical Research and Public Health
  • Current issue
  • Past issues
  • By specialty
    • COVID-19
    • Cardiology
    • Gastroenterology
    • Immunology
    • Metabolism
    • Nephrology
    • Neuroscience
    • Oncology
    • Pulmonology
    • Vascular biology
    • All ...
  • Videos
    • Conversations with Giants in Medicine
    • Video Abstracts
  • Reviews
    • View all reviews ...
    • Clinical innovation and scientific progress in GLP-1 medicine (Nov 2025)
    • Pancreatic Cancer (Jul 2025)
    • Complement Biology and Therapeutics (May 2025)
    • Evolving insights into MASLD and MASH pathogenesis and treatment (Apr 2025)
    • Microbiome in Health and Disease (Feb 2025)
    • Substance Use Disorders (Oct 2024)
    • Clonal Hematopoiesis (Oct 2024)
    • View all review series ...
  • Viewpoint
  • Collections
    • In-Press Preview
    • Clinical Research and Public Health
    • Research Letters
    • Letters to the Editor
    • Editorials
    • Commentaries
    • Editor's notes
    • Reviews
    • Viewpoints
    • 100th anniversary
    • Top read articles

  • Current issue
  • Past issues
  • Specialties
  • Reviews
  • Review series
  • Conversations with Giants in Medicine
  • Video Abstracts
  • In-Press Preview
  • Clinical Research and Public Health
  • Research Letters
  • Letters to the Editor
  • Editorials
  • Commentaries
  • Editor's notes
  • Reviews
  • Viewpoints
  • 100th anniversary
  • Top read articles
  • About
  • Editors
  • Consulting Editors
  • For authors
  • Publication ethics
  • Publication alerts by email
  • Advertising
  • Job board
  • Contact
CC17 group B Streptococcus exploits integrins for neonatal meningitis development
Romain Deshayes de Cambronne, Agnès Fouet, Amandine Picart, Anne-Sophie Bourrel, Cyril Anjou, Guillaume Bouvier, Cristina Candeias, Abdelouhab Bouaboud, Lionel Costa, Anne-Cécile Boulay, Martine Cohen-Salmon, Isabelle Plu, Caroline Rambaud, Eva Faurobert, Corinne Albigès-Rizo, Asmaa Tazi, Claire Poyart, Julie Guignot
Romain Deshayes de Cambronne, Agnès Fouet, Amandine Picart, Anne-Sophie Bourrel, Cyril Anjou, Guillaume Bouvier, Cristina Candeias, Abdelouhab Bouaboud, Lionel Costa, Anne-Cécile Boulay, Martine Cohen-Salmon, Isabelle Plu, Caroline Rambaud, Eva Faurobert, Corinne Albigès-Rizo, Asmaa Tazi, Claire Poyart, Julie Guignot
View: Text | PDF
Research Article Infectious disease Microbiology

CC17 group B Streptococcus exploits integrins for neonatal meningitis development

  • Text
  • PDF
Abstract

Group B Streptococcus (GBS) is the major cause of human neonatal infections. A single clone, designated CC17-GBS, accounts for more than 80% of meningitis cases, the most severe form of the infection. However, the events allowing blood-borne GBS to penetrate the brain remain largely elusive. In this study, we identified the host transmembrane receptors α5β1 and αvβ3 integrins as the ligands of Srr2, a major CC17-GBS–specific adhesin. Two motifs located in the binding region of Srr2 were responsible for the interaction between CC17-GBS and these integrins. We demonstrated in a blood-brain-barrier cellular model that both integrins contributed to the adhesion and internalization of CC17-GBS. Strikingly, both integrins were overexpressed during the postnatal period in the brain vessels of the blood-brain barrier and blood-cerebrospinal fluid barrier and contributed to juvenile susceptibility to CC17 meningitis. Finally, blocking these integrins decreased the ability of CC17-GBS to cross into the CNS of juvenile mice in an in vivo model of meningitis. Our study demonstrated that CC17-GBS exploits integrins in order to cross the brain vessels, leading to meningitis. Importantly, it provides host molecular insights into neonate’s susceptibility to CC17-GBS meningitis, thereby opening new perspectives for therapeutic and prevention strategies of GBS-elicited meningitis.

Authors

Romain Deshayes de Cambronne, Agnès Fouet, Amandine Picart, Anne-Sophie Bourrel, Cyril Anjou, Guillaume Bouvier, Cristina Candeias, Abdelouhab Bouaboud, Lionel Costa, Anne-Cécile Boulay, Martine Cohen-Salmon, Isabelle Plu, Caroline Rambaud, Eva Faurobert, Corinne Albigès-Rizo, Asmaa Tazi, Claire Poyart, Julie Guignot

×

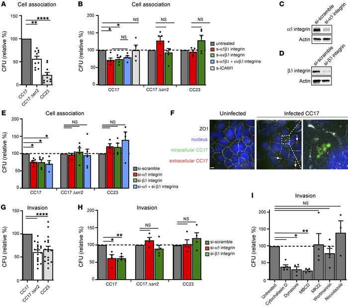
Figure 4

α5β1 and αvβ3 integrins promote Srr2-dependent CC17-GBS attachment and invasion of cerebral endothelial cells.

Options: View larger image (or click on image) Download as PowerPoint
α5β1 and αvβ3 integrins promote Srr2-dependent CC17-GBS attachment and i...
(A and B) Adhesion of GBS strains onto hCMEC/D3 was assessed by CFU counts (A) at MOI 10 and (B) at MOI 1 in the absence or presence of 10 μg/mL of recombinant human soluble α5β1 (s-α5β1 integrin) or αvβ3 (s-αvβ3 integrin), or a mix of both integrins (s-α5β1 + s-αvβ3 integrins), or ICAM1 (s-ICAM1). For each strain, results were normalized to those obtained in the control experiment (untreated). (C and D) Depletion of relevant integrin subunit in siRNA knockdown of (C) α5 integrin and (D) β3 integrin in hCMEC/D3 analyzed by Western blot. (E) Adhesion of GBS strains onto cerebral endothelial cells, control (si-scramble), α5 integrin–depleted (si-α5 integrin), β3 integrin–depleted (si-β3 integrin), and α5 integrin– and β3 integrin–depleted (si-α5 + si-β3 integrins) quantified by CFU after 1 hour infection. For each strain, results were normalized to those obtained in the control experiment (si-scramble). (F) CC17-GFP strain (green) was used to infect cerebral endothelial cells. Differential staining was used to differentiate intracellular (green) from extracellular (green + red) bacteria as in Figure 3E. Nuclei: DAPI (blue) and ZO1 (gray). Scale bar: 5 μm. (G) Invasion of GBS strains in hCMEC/D3 was quantified by CFU counts. (H) Invasion of GBS strains in hCMEC/D3. For each strain, results were normalized to those obtained in the control experiment (si-scramble). (H) Invasion of CC17 strain in hCMEC/D3 was realized in the presence of host cell signaling inhibitors and normalized to untreated condition. Statistical analysis: Experiments were performed at least 3 times with each condition in triplicate and expressed as mean ± SEM. One-way ANOVA with Dunn’s multiple-comparison test was performed. NS, nonsignificant; *P < 0.05; **P < 0.01; ****P < 0.0001.

Copyright © 2025 American Society for Clinical Investigation
ISSN: 0021-9738 (print), 1558-8238 (online)

Sign up for email alerts