Go to JCI Insight
  • About
  • Editors
  • Consulting Editors
  • For authors
  • Publication ethics
  • Publication alerts by email
  • Advertising
  • Job board
  • Contact
  • Clinical Research and Public Health
  • Current issue
  • Past issues
  • By specialty
    • COVID-19
    • Cardiology
    • Gastroenterology
    • Immunology
    • Metabolism
    • Nephrology
    • Neuroscience
    • Oncology
    • Pulmonology
    • Vascular biology
    • All ...
  • Videos
    • ASCI Milestone Awards
    • Video Abstracts
    • Conversations with Giants in Medicine
  • Reviews
    • View all reviews ...
    • Clinical innovation and scientific progress in GLP-1 medicine (Nov 2025)
    • Pancreatic Cancer (Jul 2025)
    • Complement Biology and Therapeutics (May 2025)
    • Evolving insights into MASLD and MASH pathogenesis and treatment (Apr 2025)
    • Microbiome in Health and Disease (Feb 2025)
    • Substance Use Disorders (Oct 2024)
    • Clonal Hematopoiesis (Oct 2024)
    • View all review series ...
  • Viewpoint
  • Collections
    • In-Press Preview
    • Clinical Research and Public Health
    • Research Letters
    • Letters to the Editor
    • Editorials
    • Commentaries
    • Editor's notes
    • Reviews
    • Viewpoints
    • 100th anniversary
    • Top read articles

  • Current issue
  • Past issues
  • Specialties
  • Reviews
  • Review series
  • ASCI Milestone Awards
  • Video Abstracts
  • Conversations with Giants in Medicine
  • In-Press Preview
  • Clinical Research and Public Health
  • Research Letters
  • Letters to the Editor
  • Editorials
  • Commentaries
  • Editor's notes
  • Reviews
  • Viewpoints
  • 100th anniversary
  • Top read articles
  • About
  • Editors
  • Consulting Editors
  • For authors
  • Publication ethics
  • Publication alerts by email
  • Advertising
  • Job board
  • Contact
Sel1L-Hrd1 ER-associated degradation maintains β cell identity via TGF-β signaling
Neha Shrestha, Tongyu Liu, Yewei Ji, Rachel B. Reinert, Mauricio Torres, Xin Li, Maria Zhang, Chih-Hang Anthony Tang, Chih-Chi Andrew Hu, Chengyang Liu, Ali Naji, Ming Liu, Jiandie D. Lin, Sander Kersten, Peter Arvan, Ling Qi
Neha Shrestha, Tongyu Liu, Yewei Ji, Rachel B. Reinert, Mauricio Torres, Xin Li, Maria Zhang, Chih-Hang Anthony Tang, Chih-Chi Andrew Hu, Chengyang Liu, Ali Naji, Ming Liu, Jiandie D. Lin, Sander Kersten, Peter Arvan, Ling Qi
View: Text | PDF
Research Article Cell biology Metabolism

Sel1L-Hrd1 ER-associated degradation maintains β cell identity via TGF-β signaling

  • Text
  • PDF
Abstract

β Cell apoptosis and dedifferentiation are 2 hotly debated mechanisms underlying β cell loss in type 2 diabetes; however, the molecular drivers underlying such events remain largely unclear. Here, we performed a side-by-side comparison of mice carrying β cell–specific deletion of ER-associated degradation (ERAD) and autophagy. We reported that, while autophagy was necessary for β cell survival, the highly conserved Sel1L-Hrd1 ERAD protein complex was required for the maintenance of β cell maturation and identity. Using single-cell RNA-Seq, we demonstrated that Sel1L deficiency was not associated with β cell loss, but rather loss of β cell identity. Sel1L-Hrd1 ERAD controlled β cell identity via TGF-β signaling, in part by mediating the degradation of TGF-β receptor 1. Inhibition of TGF-β signaling in Sel1L-deficient β cells augmented the expression of β cell maturation markers and increased the total insulin content. Our data revealed distinct pathogenic effects of 2 major proteolytic pathways in β cells, providing a framework for therapies targeting distinct mechanisms of protein quality control.

Authors

Neha Shrestha, Tongyu Liu, Yewei Ji, Rachel B. Reinert, Mauricio Torres, Xin Li, Maria Zhang, Chih-Hang Anthony Tang, Chih-Chi Andrew Hu, Chengyang Liu, Ali Naji, Ming Liu, Jiandie D. Lin, Sander Kersten, Peter Arvan, Ling Qi

×

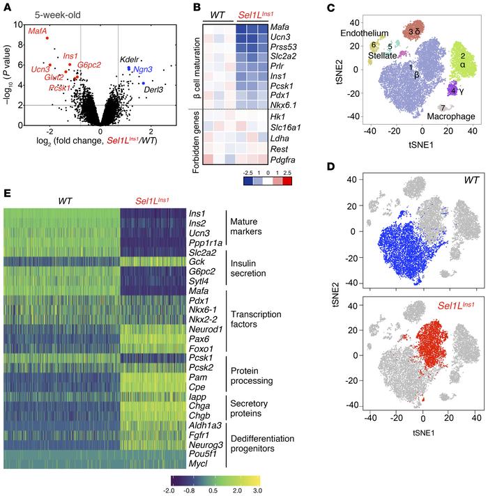
Figure 4

Nonbiased sequencing analyses establish the importance of Sel1L-Hrd1 ERAD in β cell identity.

Options: View larger image (or click on image) Download as PowerPoint
Nonbiased sequencing analyses establish the importance of Sel1L-Hrd1 ERA...
(A and B) Results from cDNA microarray analysis of islets from 5-week-old mice (n = 3 mice each group). (A) Volcano plot depicting transcriptomics data with dotted line marking P = 0.05 on y axis and fold change of greater than 2 on x axis. (B) Heatmap showing log-fold change of mature β cell markers and forbidden genes. (C–E) Results from scRNA-Seq of islets from 7-week-old male mice (n = 2 mice each group). (C and D) Visualization of t-SNE plots generated by unsupervised clustering analysis presented as merged (C) or individual (D) data sets. In D, β cell population is highlighted. Each dot corresponds to a single cell. (E) Gene expression changes of representative β cell markers associated with different processes.

Copyright © 2026 American Society for Clinical Investigation
ISSN: 0021-9738 (print), 1558-8238 (online)

Sign up for email alerts