Go to JCI Insight
  • About
  • Editors
  • Consulting Editors
  • For authors
  • Publication ethics
  • Publication alerts by email
  • Advertising
  • Job board
  • Contact
  • Clinical Research and Public Health
  • Current issue
  • Past issues
  • By specialty
    • COVID-19
    • Cardiology
    • Gastroenterology
    • Immunology
    • Metabolism
    • Nephrology
    • Neuroscience
    • Oncology
    • Pulmonology
    • Vascular biology
    • All ...
  • Videos
    • ASCI Milestone Awards
    • Video Abstracts
    • Conversations with Giants in Medicine
  • Reviews
    • View all reviews ...
    • Clinical innovation and scientific progress in GLP-1 medicine (Nov 2025)
    • Pancreatic Cancer (Jul 2025)
    • Complement Biology and Therapeutics (May 2025)
    • Evolving insights into MASLD and MASH pathogenesis and treatment (Apr 2025)
    • Microbiome in Health and Disease (Feb 2025)
    • Substance Use Disorders (Oct 2024)
    • Clonal Hematopoiesis (Oct 2024)
    • View all review series ...
  • Viewpoint
  • Collections
    • In-Press Preview
    • Clinical Research and Public Health
    • Research Letters
    • Letters to the Editor
    • Editorials
    • Commentaries
    • Editor's notes
    • Reviews
    • Viewpoints
    • 100th anniversary
    • Top read articles

  • Current issue
  • Past issues
  • Specialties
  • Reviews
  • Review series
  • ASCI Milestone Awards
  • Video Abstracts
  • Conversations with Giants in Medicine
  • In-Press Preview
  • Clinical Research and Public Health
  • Research Letters
  • Letters to the Editor
  • Editorials
  • Commentaries
  • Editor's notes
  • Reviews
  • Viewpoints
  • 100th anniversary
  • Top read articles
  • About
  • Editors
  • Consulting Editors
  • For authors
  • Publication ethics
  • Publication alerts by email
  • Advertising
  • Job board
  • Contact
Angiopoietin-2 blockade ameliorates autoimmune neuroinflammation by inhibiting leukocyte recruitment into the CNS
Zhilin Li, Emilia A. Korhonen, Arianna Merlini, Judith Strauss, Eleonoora Wihuri, Harri Nurmi, Salli Antila, Jennifer Paech, Urban Deutsch, Britta Engelhardt, Sudhakar Chintharlapalli, Gou Young Koh, Alexander Flügel, Kari Alitalo
Zhilin Li, Emilia A. Korhonen, Arianna Merlini, Judith Strauss, Eleonoora Wihuri, Harri Nurmi, Salli Antila, Jennifer Paech, Urban Deutsch, Britta Engelhardt, Sudhakar Chintharlapalli, Gou Young Koh, Alexander Flügel, Kari Alitalo
View: Text | PDF
Research Article Autoimmunity

Angiopoietin-2 blockade ameliorates autoimmune neuroinflammation by inhibiting leukocyte recruitment into the CNS

  • Text
  • PDF
Abstract

Angiopoietin-2 (Ang2), a ligand of the endothelial Tie2 tyrosine kinase, is involved in vascular inflammation and leakage in critically ill patients. However, the role of Ang2 in demyelinating central nervous system (CNS) autoimmune diseases is unknown. Here, we report that Ang2 is critically involved in the pathogenesis of experimental autoimmune encephalomyelitis (EAE), a rodent model of multiple sclerosis. Ang2 expression was induced in CNS autoimmunity, and transgenic mice overexpressing Ang2 specifically in endothelial cells (ECs) developed a significantly more severe EAE. In contrast, treatment with Ang2-blocking Abs ameliorated neuroinflammation and decreased spinal cord demyelination and leukocyte infiltration into the CNS. Similarly, Ang2-binding and Tie2-activating Ab attenuated the development of CNS autoimmune disease. Ang2 blockade inhibited expression of EC adhesion molecules, improved blood-brain barrier integrity, and decreased expression of genes involved in antigen presentation and proinflammatory responses of microglia and macrophages, which was accompanied by inhibition of α5β1 integrin activation in microglia. Taken together, our data suggest that Ang2 provides a target for increasing Tie2 activation in ECs and inhibiting proinflammatory polarization of CNS myeloid cells via α5β1 integrin in neuroinflammation. Thus, Ang2 targeting may serve as a therapeutic option for the treatment of CNS autoimmune disease.

Authors

Zhilin Li, Emilia A. Korhonen, Arianna Merlini, Judith Strauss, Eleonoora Wihuri, Harri Nurmi, Salli Antila, Jennifer Paech, Urban Deutsch, Britta Engelhardt, Sudhakar Chintharlapalli, Gou Young Koh, Alexander Flügel, Kari Alitalo

×

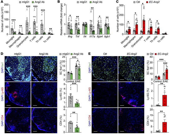
Figure 2

Prophylactic Ang2 blockade attenuates leukocyte infiltration and inflammation in the SCs of EAE mice.

Options: View larger image (or click on image) Download as PowerPoint
Prophylactic Ang2 blockade attenuates leukocyte infiltration and inflamm...
(A) Flow cytometric quantification of the number of immune cells in the SCs of mIgG1- versus Ang2 Ab–treated EAE mice at 12 dpi (n = 10 per group). (B) RT-qPCR quantification of mRNA levels of Th signature cytokines (Ifng, Tnf, Il4, and Il17a) and integrin subunits (Itga4 and Itgb1) in the SCs of mIgG1- versus Ang2 Ab–treated EAE mice at 14 dpi (n = 10 per group). (C) Flow cytometric quantification of the number of immune cells in the SCs of control (n = 6) versus EC-Ang2 (n = 9) EAE mice at 12 dpi. (D and E) Representative immunofluorescent images and quantifications of Iba1+ microglia and macrophages, Ly-6G+ granulocytes, and CD4+ Th cells in the SCs of mIgG1- versus Ang2 Ab–treated control and EAE mice (n = 10 per group) at 14 dpi as well as in the SCs of control (n = 7) versus EC-Ang2 (n = 8) control and EAE mice at 12 dpi. Scale bars: 100 μm. Mean ± SEM, 2-tailed Student’s t test (A-E), and 2-way ANOVA with Bonferroni’s post hoc test for multiple comparisons (Iba1 staining in D and E). *P < 0.05; **P < 0.01; ***P < 0.001.

Copyright © 2026 American Society for Clinical Investigation
ISSN: 0021-9738 (print), 1558-8238 (online)

Sign up for email alerts