Go to JCI Insight
  • About
  • Editors
  • Consulting Editors
  • For authors
  • Publication ethics
  • Publication alerts by email
  • Advertising
  • Job board
  • Contact
  • Clinical Research and Public Health
  • Current issue
  • Past issues
  • By specialty
    • COVID-19
    • Cardiology
    • Gastroenterology
    • Immunology
    • Metabolism
    • Nephrology
    • Neuroscience
    • Oncology
    • Pulmonology
    • Vascular biology
    • All ...
  • Videos
    • ASCI Milestone Awards
    • Video Abstracts
    • Conversations with Giants in Medicine
  • Reviews
    • View all reviews ...
    • Clinical innovation and scientific progress in GLP-1 medicine (Nov 2025)
    • Pancreatic Cancer (Jul 2025)
    • Complement Biology and Therapeutics (May 2025)
    • Evolving insights into MASLD and MASH pathogenesis and treatment (Apr 2025)
    • Microbiome in Health and Disease (Feb 2025)
    • Substance Use Disorders (Oct 2024)
    • Clonal Hematopoiesis (Oct 2024)
    • View all review series ...
  • Viewpoint
  • Collections
    • In-Press Preview
    • Clinical Research and Public Health
    • Research Letters
    • Letters to the Editor
    • Editorials
    • Commentaries
    • Editor's notes
    • Reviews
    • Viewpoints
    • 100th anniversary
    • Top read articles

  • Current issue
  • Past issues
  • Specialties
  • Reviews
  • Review series
  • ASCI Milestone Awards
  • Video Abstracts
  • Conversations with Giants in Medicine
  • In-Press Preview
  • Clinical Research and Public Health
  • Research Letters
  • Letters to the Editor
  • Editorials
  • Commentaries
  • Editor's notes
  • Reviews
  • Viewpoints
  • 100th anniversary
  • Top read articles
  • About
  • Editors
  • Consulting Editors
  • For authors
  • Publication ethics
  • Publication alerts by email
  • Advertising
  • Job board
  • Contact
H3K27me3-mediated PGC1α gene silencing promotes melanoma invasion through WNT5A and YAP
Chi Luo, Eduardo Balsa, Elizabeth A. Perry, Jiaxin Liang, Clint D. Tavares, Francisca Vazquez, Hans R. Widlund, Pere Puigserver
Chi Luo, Eduardo Balsa, Elizabeth A. Perry, Jiaxin Liang, Clint D. Tavares, Francisca Vazquez, Hans R. Widlund, Pere Puigserver
View: Text | PDF
Research Article Cell biology Oncology

H3K27me3-mediated PGC1α gene silencing promotes melanoma invasion through WNT5A and YAP

  • Text
  • PDF
Abstract

Oncogene-targeted and immune checkpoint therapies have revolutionized the clinical management of malignant melanoma and now offer hope to patients with advanced disease. Intimately connected to patients’ overall clinical risk is whether the initial primary melanoma lesion will metastasize and cause advanced disease, but underlying mechanisms are not entirely understood. A subset of melanomas display heightened peroxisome proliferator–activated receptor γ coactivator 1-α (PGC1α) expression that maintains cell survival cues by promoting mitochondrial function, but also suppresses metastatic spread. Here, we show that PGC1α expression in melanoma cells was silenced by chromatin modifications that involve promoter H3K27 trimethylation. Pharmacological EZH2 inhibition diminished H3K27me3 histone markers, increased PGC1α expression, and functionally suppressed invasion within PGC1α-silenced melanoma cells. Mechanistically, PGC1α silencing activated transcription factor 12 (TCF12), to increase expression of WNT5A, which in turn stabilized YAP protein levels to promote melanoma migration and metastasis. Accordingly, inhibition of components of this transcription-signaling axis, including TCF12, WNT5A, or YAP, blocked melanoma migration in vitro and metastasis in vivo. These results indicate that epigenetic control of melanoma metastasis involved altered expression of PGC1α and an association with the inherent metabolic state of the tumor.

Authors

Chi Luo, Eduardo Balsa, Elizabeth A. Perry, Jiaxin Liang, Clint D. Tavares, Francisca Vazquez, Hans R. Widlund, Pere Puigserver

×

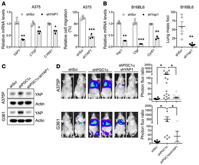
Figure 4

YAP is required for melanoma migration and metastasis instigated by loss of PGC1α.

Options: View larger image (or click on image) Download as PowerPoint
YAP is required for melanoma migration and metastasis instigated by loss...
(A) In highly invasive, PGC1α-negative A375 melanoma cells, depletion of YAP by shRNA compromises its migratory ability (n = 3). (B) In the highly migratory murine melanoma cell line B16BL6, depletion of YAP by shRNA suppresses its invasiveness in congenic mice (n = 3 for qPCR and n = 5 mice per group). (C and D) In PGC1α-positive A375P and G361 melanoma cells, the increased metastasis by loss of PGC1α can be prevented by depletion of YAP, as measured by in vivo lung colonization assay (n = 6–16 mice per group). Quantitative results were analyzed by Student’s t test (A and B) or 1-way ANOVA (D). Data are shown as mean ± SEM if not otherwise indicated. *P < 0.05; **P < 0.01; ***P < 0.005.

Copyright © 2026 American Society for Clinical Investigation
ISSN: 0021-9738 (print), 1558-8238 (online)

Sign up for email alerts