Go to JCI Insight
  • About
  • Editors
  • Consulting Editors
  • For authors
  • Publication ethics
  • Publication alerts by email
  • Advertising
  • Job board
  • Contact
  • Clinical Research and Public Health
  • Current issue
  • Past issues
  • By specialty
    • COVID-19
    • Cardiology
    • Gastroenterology
    • Immunology
    • Metabolism
    • Nephrology
    • Neuroscience
    • Oncology
    • Pulmonology
    • Vascular biology
    • All ...
  • Videos
    • ASCI Milestone Awards
    • Video Abstracts
    • Conversations with Giants in Medicine
  • Reviews
    • View all reviews ...
    • Neurodegeneration (Mar 2026)
    • Clinical innovation and scientific progress in GLP-1 medicine (Nov 2025)
    • Pancreatic Cancer (Jul 2025)
    • Complement Biology and Therapeutics (May 2025)
    • Evolving insights into MASLD and MASH pathogenesis and treatment (Apr 2025)
    • Microbiome in Health and Disease (Feb 2025)
    • Substance Use Disorders (Oct 2024)
    • View all review series ...
  • Viewpoint
  • Collections
    • In-Press Preview
    • Clinical Research and Public Health
    • Research Letters
    • Letters to the Editor
    • Editorials
    • Commentaries
    • Editor's notes
    • Reviews
    • Viewpoints
    • 100th anniversary
    • Top read articles

  • Current issue
  • Past issues
  • Specialties
  • Reviews
  • Review series
  • ASCI Milestone Awards
  • Video Abstracts
  • Conversations with Giants in Medicine
  • In-Press Preview
  • Clinical Research and Public Health
  • Research Letters
  • Letters to the Editor
  • Editorials
  • Commentaries
  • Editor's notes
  • Reviews
  • Viewpoints
  • 100th anniversary
  • Top read articles
  • About
  • Editors
  • Consulting Editors
  • For authors
  • Publication ethics
  • Publication alerts by email
  • Advertising
  • Job board
  • Contact
Profilin 1 delivery tunes cytoskeletal dynamics toward CNS axon regeneration
Rita Pinto-Costa, Sara C. Sousa, Sérgio C. Leite, Joana Nogueira-Rodrigues, Tiago Ferreira da Silva, Diana Machado, Joana Marques, Ana Catarina Costa, Márcia A. Liz, Francesca Bartolini, Pedro Brites, Mercedes Costell, Reinhard Fässler, Mónica M. Sousa
Rita Pinto-Costa, Sara C. Sousa, Sérgio C. Leite, Joana Nogueira-Rodrigues, Tiago Ferreira da Silva, Diana Machado, Joana Marques, Ana Catarina Costa, Márcia A. Liz, Francesca Bartolini, Pedro Brites, Mercedes Costell, Reinhard Fässler, Mónica M. Sousa
View: Text | PDF
Research Article Cell biology Neuroscience

Profilin 1 delivery tunes cytoskeletal dynamics toward CNS axon regeneration

  • Text
  • PDF
Abstract

After trauma, regeneration of adult CNS axons is abortive, causing devastating neurologic deficits. Despite progress in rehabilitative care, there is no effective treatment that stimulates axonal growth following injury. Using models with different regenerative capacities, followed by gain- and loss-of-function analysis, we identified profilin 1 (Pfn1) as a coordinator of actin and microtubules (MTs), powering axonal growth and regeneration. In growth cones, Pfn1 increased actin retrograde flow, MT growth speed, and invasion of filopodia by MTs, orchestrating cytoskeletal dynamics toward axonal growth. In vitro, active Pfn1 promoted MT growth in a formin-dependent manner, whereas localization of MTs to growth cone filopodia was facilitated by direct MT binding and interaction with formins. In vivo, Pfn1 ablation limited regeneration of growth-competent axons after sciatic nerve and spinal cord injury. Adeno-associated viral (AAV) delivery of constitutively active Pfn1 to rodents promoted axonal regeneration, neuromuscular junction maturation, and functional recovery of injured sciatic nerves, and increased the ability of regenerating axons to penetrate the inhibitory spinal cord glial scar. Thus, we identify Pfn1 as an important regulator of axonal regeneration and suggest that AAV-mediated delivery of constitutively active Pfn1, together with the identification of modulators of Pfn1 activity, should be considered to treat the injured nervous system.

Authors

Rita Pinto-Costa, Sara C. Sousa, Sérgio C. Leite, Joana Nogueira-Rodrigues, Tiago Ferreira da Silva, Diana Machado, Joana Marques, Ana Catarina Costa, Márcia A. Liz, Francesca Bartolini, Pedro Brites, Mercedes Costell, Reinhard Fässler, Mónica M. Sousa

×

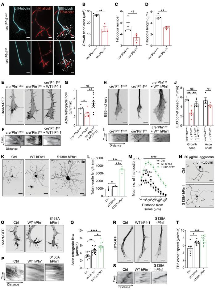
Figure 4

Pfn1 regulates actin and MT dynamics in growth cones.

Options: View larger image (or click on image) Download as PowerPoint
Pfn1 regulates actin and MT dynamics in growth cones.
(A) βIII-tubulin (...
(A) βIII-tubulin (cyan) and actin (red) in cre+Pfn1 DRG growth cones. Scale bars: 3 μm. Dashed line, cone area; arrowheads, filopodia. (B) Growth cone area, (C) filopodia number, and (D) length related to A. Data represent mean ± SEM (n = 32–40 neurons/animal, 3–4 animals/condition). **P < 0.01 by Student’s t test. (E) LifeAct-RFP in cre+Pfn1 DRG growth cones. Scale bars: 3 μm. (F) Kymographs and (G) actin flow quantification related to E. Data represent mean ± SEM (n = 5–12 filopodia/condition; representative of 3 to 4 growth cones/condition. *P < 0.05; **P < 0.01 by 1-way ANOVA with Tukey’s post hoc test. (H) EB3-mCherry in cre+Pfn1 DRG growth cones. (I) Kymographs and (J) EB3 speed quantification related to H in growth cones and shaft. Data represent mean ± SEM (n = 3–7 growth cones/condition). **P < 0.01 by 1-way ANOVA with Tukey’s post hoc test. (K) βIII-tubulin in WT and S138A hPfn1 DRG neurons. Scale bar: 80 μm. (L) Total neurite length and (M) branching related to K. For L and M, data represent mean ± SEM. (L) *P < 0.05 and ***P < 0.001, n = 3–4 independent samples/condition; 13–31 neurons/sample. (M) *P < 0.05, **P < 0.01, ***P < 0.001 refers to Ctrl versus WT hPfn1; ####P < 0.0001 refers to Ctrl versus S138A hPfn1; 2-way ANOVA with Tukey’s post hoc test. n = 100–113 neurons/condition. (N) βIII-tubulin in S138A hPfn1 DRG neurons cultured on aggrecan. Scale bars: 50 μm. (O) LifeAct-GFP, (P) kymographs, and (Q) actin flow quantification in growth cones related to K. (R) EB3-GFP, (S) kymographs, and (T) EB3 speed quantification in growth cones related to K. Scale bars (O and R): 3 μm. (Q and T) Data represent mean ± SEM (n = 8–12 growth cones/condition). *P < 0.05, **P < 0.01, ***P < 0.001, ****P < 0.0001 by 1-way ANOVA with Tukey’s post hoc test. NS, not significant.

Copyright © 2026 American Society for Clinical Investigation
ISSN: 0021-9738 (print), 1558-8238 (online)

Sign up for email alerts