Go to JCI Insight
  • About
  • Editors
  • Consulting Editors
  • For authors
  • Publication ethics
  • Publication alerts by email
  • Advertising
  • Job board
  • Contact
  • Clinical Research and Public Health
  • Current issue
  • Past issues
  • By specialty
    • COVID-19
    • Cardiology
    • Gastroenterology
    • Immunology
    • Metabolism
    • Nephrology
    • Neuroscience
    • Oncology
    • Pulmonology
    • Vascular biology
    • All ...
  • Videos
    • Conversations with Giants in Medicine
    • Video Abstracts
  • Reviews
    • View all reviews ...
    • Pancreatic Cancer (Jul 2025)
    • Complement Biology and Therapeutics (May 2025)
    • Evolving insights into MASLD and MASH pathogenesis and treatment (Apr 2025)
    • Microbiome in Health and Disease (Feb 2025)
    • Substance Use Disorders (Oct 2024)
    • Clonal Hematopoiesis (Oct 2024)
    • Sex Differences in Medicine (Sep 2024)
    • View all review series ...
  • Viewpoint
  • Collections
    • In-Press Preview
    • Clinical Research and Public Health
    • Research Letters
    • Letters to the Editor
    • Editorials
    • Commentaries
    • Editor's notes
    • Reviews
    • Viewpoints
    • 100th anniversary
    • Top read articles

  • Current issue
  • Past issues
  • Specialties
  • Reviews
  • Review series
  • Conversations with Giants in Medicine
  • Video Abstracts
  • In-Press Preview
  • Clinical Research and Public Health
  • Research Letters
  • Letters to the Editor
  • Editorials
  • Commentaries
  • Editor's notes
  • Reviews
  • Viewpoints
  • 100th anniversary
  • Top read articles
  • About
  • Editors
  • Consulting Editors
  • For authors
  • Publication ethics
  • Publication alerts by email
  • Advertising
  • Job board
  • Contact
An osteopontin/CD44 immune checkpoint controls CD8+ T cell activation and tumor immune evasion
John D. Klement, … , Keiko Ozato, Kebin Liu
John D. Klement, … , Keiko Ozato, Kebin Liu
Published November 5, 2018
Citation Information: J Clin Invest. 2018;128(12):5549-5560. https://doi.org/10.1172/JCI123360.
View: Text | PDF
Research Article Immunology

An osteopontin/CD44 immune checkpoint controls CD8+ T cell activation and tumor immune evasion

  • Text
  • PDF
Abstract

Despite breakthroughs in immune checkpoint inhibitor (ICI) immunotherapy, not all human cancers respond to ICI immunotherapy and a large fraction of patients with the responsive types of cancers do not respond to current ICI immunotherapy. This clinical conundrum suggests that additional immune checkpoints exist. We report here that interferon regulatory factor 8 (IRF8) deficiency led to impairment of cytotoxic T lymphocyte (CTL) activation and allograft tumor tolerance. However, analysis of chimera mice with competitive reconstitution of WT and IRF8-KO bone marrow cells as well as mice with IRF8 deficiency only in T cells indicated that IRF8 plays no intrinsic role in CTL activation. Instead, IRF8 functioned as a repressor of osteopontin (OPN), the physiological ligand for CD44 on T cells, in CD11b+Ly6CloLy6G+ myeloid cells and OPN acted as a potent T cell suppressor. IRF8 bound to the Spp1 promoter to repress OPN expression in colon epithelial cells, and colon carcinoma exhibited decreased IRF8 and increased OPN expression. The elevated expression of OPN in human colon carcinoma was correlated with decreased patient survival. Our data indicate that myeloid and tumor cell–expressed OPN acts as an immune checkpoint to suppress T cell activation and confer host tumor immune tolerance.

Authors

John D. Klement, Amy V. Paschall, Priscilla S. Redd, Mohammed L. Ibrahim, Chunwan Lu, Dafeng Yang, Esteban Celis, Scott I. Abrams, Keiko Ozato, Kebin Liu

×

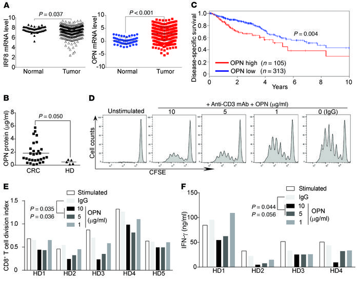
Figure 8

OPN is elevated in human colon carcinoma and inversely correlated with patient survival.

Options: View larger image (or click on image) Download as PowerPoint
OPN is elevated in human colon carcinoma and inversely correlated with p...
(A) IRF8 and OPN mRNA expression data sets in normal colon and colon carcinoma tissues were extracted from TCGA database and compared as indicated. (B) Serums were collected from healthy donors and patients with colon cancer, and analyzed for OPN protein level by ELISA. Each dot represents serum OPN protein level from 1 donor or patient. (C) OPN mRNA expression levels in human patients with colon cancer were extracted from TCGA database and analyzed by Kaplan-Meier survival analysis. (D) CD3+ human T cells were purified from healthy donors, labeled with CFSE, and cultured in plates coated with anti-CD3 (1 μg/ml) mAb and OPN at the indicated concentrations for 3 days. Cells were then stained with CD8-specific mAb and CD8+ T cells were analyzed for CFSE intensity. The CFSE-labeled and unstimulated cells were used as control. Representative data of cells from 1 of 5 donors are shown. (E) CFSE intensity as shown in D was quantified as division index. Data from 5 healthy donors (HD1-HD5) are shown. (F) Human CD3+ T cells were cultured in plates coated with anti-CD3 (1 μg/ml) mAb and OPN at the indicated concentrations for 3 days. Culture supernatant was collected and measured for IFN-γ protein level by ELISA. Data from 4 healthy donors are shown. Statistical significance for each treatment in E and F was determined by ANOVA, using Dunett’s test for multiple comparisons.

Copyright © 2025 American Society for Clinical Investigation
ISSN: 0021-9738 (print), 1558-8238 (online)

Sign up for email alerts