Go to JCI Insight
  • About
  • Editors
  • Consulting Editors
  • For authors
  • Publication ethics
  • Publication alerts by email
  • Advertising
  • Job board
  • Contact
  • Clinical Research and Public Health
  • Current issue
  • Past issues
  • By specialty
    • COVID-19
    • Cardiology
    • Gastroenterology
    • Immunology
    • Metabolism
    • Nephrology
    • Neuroscience
    • Oncology
    • Pulmonology
    • Vascular biology
    • All ...
  • Videos
    • ASCI Milestone Awards
    • Video Abstracts
    • Conversations with Giants in Medicine
  • Reviews
    • View all reviews ...
    • Neurodegeneration (Mar 2026)
    • Clinical innovation and scientific progress in GLP-1 medicine (Nov 2025)
    • Pancreatic Cancer (Jul 2025)
    • Complement Biology and Therapeutics (May 2025)
    • Evolving insights into MASLD and MASH pathogenesis and treatment (Apr 2025)
    • Microbiome in Health and Disease (Feb 2025)
    • Substance Use Disorders (Oct 2024)
    • View all review series ...
  • Viewpoint
  • Collections
    • In-Press Preview
    • Clinical Research and Public Health
    • Research Letters
    • Letters to the Editor
    • Editorials
    • Commentaries
    • Editor's notes
    • Reviews
    • Viewpoints
    • 100th anniversary
    • Top read articles

  • Current issue
  • Past issues
  • Specialties
  • Reviews
  • Review series
  • ASCI Milestone Awards
  • Video Abstracts
  • Conversations with Giants in Medicine
  • In-Press Preview
  • Clinical Research and Public Health
  • Research Letters
  • Letters to the Editor
  • Editorials
  • Commentaries
  • Editor's notes
  • Reviews
  • Viewpoints
  • 100th anniversary
  • Top read articles
  • About
  • Editors
  • Consulting Editors
  • For authors
  • Publication ethics
  • Publication alerts by email
  • Advertising
  • Job board
  • Contact
Intestinal development and homeostasis require activation and apoptosis of diet-reactive T cells
Alexander Visekruna, Sabrina Hartmann, Yasmina Rodriguez Sillke, Rainer Glauben, Florence Fischer, Hartmann Raifer, Hans Mollenkopf, Wilhelm Bertrams, Bernd Schmeck, Matthias Klein, Axel Pagenstecher, Michael Lohoff, Ralf Jacob, Oliver Pabst, Paul William Bland, Maik Luu, Rossana Romero, Britta Siegmund, Krishnaraj Rajalingam, Ulrich Steinhoff
Alexander Visekruna, Sabrina Hartmann, Yasmina Rodriguez Sillke, Rainer Glauben, Florence Fischer, Hartmann Raifer, Hans Mollenkopf, Wilhelm Bertrams, Bernd Schmeck, Matthias Klein, Axel Pagenstecher, Michael Lohoff, Ralf Jacob, Oliver Pabst, Paul William Bland, Maik Luu, Rossana Romero, Britta Siegmund, Krishnaraj Rajalingam, Ulrich Steinhoff
View: Text | PDF
Research Article Gastroenterology Immunology

Intestinal development and homeostasis require activation and apoptosis of diet-reactive T cells

  • Text
  • PDF
Abstract

The impact of food antigens on intestinal homeostasis and immune function is poorly understood. Here, we explored the impact of dietary antigens on the phenotype and fate of intestinal T cells. Physiological uptake of dietary proteins generated a highly activated CD44+Helios+CD4+ T cell population predominantly in Peyer patches. These cells are distinct from regulatory T cells and develop independently of the microbiota. Alimentation with a protein-free, elemental diet led to an atrophic small intestine with low numbers of activated T cells, including Tfh cells and decreased amounts of intestinal IgA and IL-10. Food-activated CD44+Helios+CD4+ T cells in the Peyer patches are controlled by the immune checkpoint molecule PD-1. Blocking the PD-1 pathway rescued these T cells from apoptosis and triggered proinflammatory cytokine production, which in IL-10–deficient mice was associated with intestinal inflammation. In support of these findings, our study of patients with Crohn’s disease revealed significantly reduced frequencies of apoptotic CD4+ T cells in Peyer patches as compared with healthy controls. These results suggest that apoptosis of diet-activated T cells is a hallmark of the healthy intestine.

Authors

Alexander Visekruna, Sabrina Hartmann, Yasmina Rodriguez Sillke, Rainer Glauben, Florence Fischer, Hartmann Raifer, Hans Mollenkopf, Wilhelm Bertrams, Bernd Schmeck, Matthias Klein, Axel Pagenstecher, Michael Lohoff, Ralf Jacob, Oliver Pabst, Paul William Bland, Maik Luu, Rossana Romero, Britta Siegmund, Krishnaraj Rajalingam, Ulrich Steinhoff

×

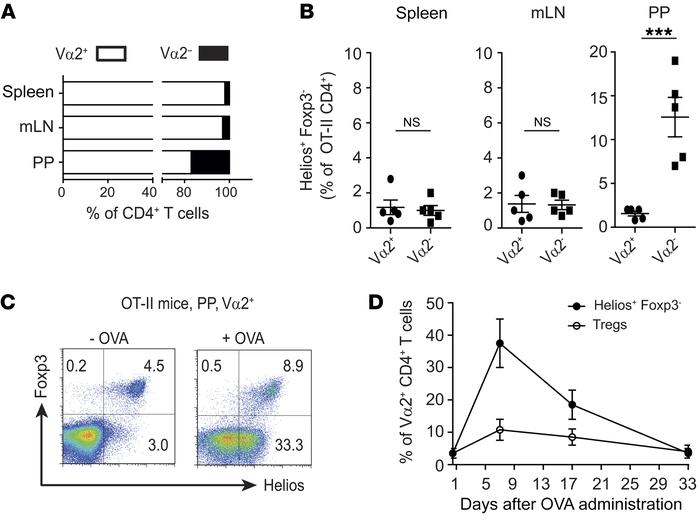
Figure 4

Induction of Helios is TCR-specific.

Options: View larger image (or click on image) Download as PowerPoint
Induction of Helios is TCR-specific.
(A) Frequencies of Ova-specific TCR...
(A) Frequencies of Ova-specific TCR tg Vα2+ (white bars) and endogenous Vα2– (black bars) CD4+ T cells in indicated organs of naive OT-II RAG+/+ mice. (B) Frequencies of Helios+Foxp3–CD4+ T cells within the Vα2+ and Vα2– populations in indicated organs of naive OT-II RAG+/+ mice (n = 5). (C) Expression of Helios and Foxp3 in Vα2+ PP T cells without or after stimulation of OVA (1 mg/ml) for 5 days. (D) Kinetics of Helios and Foxp3 expression in Vα2+CD4 PP T cells of OT-II mice given 1 mg/ml OVA in drinking water for 5 days. Expression was analyzed by FACS at days 2, 10, and 23 after withdrawal of OVA (n = 4). Data are representative of 2 (C and D) or 3 (A and B) independent experiments. Error bars indicate mean ± SD. Data were analyzed using the Student’s t test; ***P < 0.001.

Copyright © 2026 American Society for Clinical Investigation
ISSN: 0021-9738 (print), 1558-8238 (online)

Sign up for email alerts