Go to JCI Insight
  • About
  • Editors
  • Consulting Editors
  • For authors
  • Publication ethics
  • Publication alerts by email
  • Advertising
  • Job board
  • Contact
  • Clinical Research and Public Health
  • Current issue
  • Past issues
  • By specialty
    • COVID-19
    • Cardiology
    • Gastroenterology
    • Immunology
    • Metabolism
    • Nephrology
    • Neuroscience
    • Oncology
    • Pulmonology
    • Vascular biology
    • All ...
  • Videos
    • ASCI Milestone Awards
    • Video Abstracts
    • Conversations with Giants in Medicine
  • Reviews
    • View all reviews ...
    • Neurodegeneration (Mar 2026)
    • Clinical innovation and scientific progress in GLP-1 medicine (Nov 2025)
    • Pancreatic Cancer (Jul 2025)
    • Complement Biology and Therapeutics (May 2025)
    • Evolving insights into MASLD and MASH pathogenesis and treatment (Apr 2025)
    • Microbiome in Health and Disease (Feb 2025)
    • Substance Use Disorders (Oct 2024)
    • View all review series ...
  • Viewpoint
  • Collections
    • In-Press Preview
    • Clinical Research and Public Health
    • Research Letters
    • Letters to the Editor
    • Editorials
    • Commentaries
    • Editor's notes
    • Reviews
    • Viewpoints
    • 100th anniversary
    • Top read articles

  • Current issue
  • Past issues
  • Specialties
  • Reviews
  • Review series
  • ASCI Milestone Awards
  • Video Abstracts
  • Conversations with Giants in Medicine
  • In-Press Preview
  • Clinical Research and Public Health
  • Research Letters
  • Letters to the Editor
  • Editorials
  • Commentaries
  • Editor's notes
  • Reviews
  • Viewpoints
  • 100th anniversary
  • Top read articles
  • About
  • Editors
  • Consulting Editors
  • For authors
  • Publication ethics
  • Publication alerts by email
  • Advertising
  • Job board
  • Contact
Spleen-derived classical monocytes mediate lung ischemia-reperfusion injury through IL-1β
Hsi-Min Hsiao, Ramiro Fernandez, Satona Tanaka, Wenjun Li, Jessica H. Spahn, Stephen Chiu, Mahzad Akbarpour, Daniel Ruiz-Perez, Qiang Wu, Cem Turam, Davide Scozzi, Tsuyoshi Takahashi, Hannah P. Luehmann, Varun Puri, G.R. Scott Budinger, Alexander S. Krupnick, Alexander V. Misharin, Kory J. Lavine, Yongjian Liu, Andrew E. Gelman, Ankit Bharat, Daniel Kreisel
Hsi-Min Hsiao, Ramiro Fernandez, Satona Tanaka, Wenjun Li, Jessica H. Spahn, Stephen Chiu, Mahzad Akbarpour, Daniel Ruiz-Perez, Qiang Wu, Cem Turam, Davide Scozzi, Tsuyoshi Takahashi, Hannah P. Luehmann, Varun Puri, G.R. Scott Budinger, Alexander S. Krupnick, Alexander V. Misharin, Kory J. Lavine, Yongjian Liu, Andrew E. Gelman, Ankit Bharat, Daniel Kreisel
View: Text | PDF
Research Article

Spleen-derived classical monocytes mediate lung ischemia-reperfusion injury through IL-1β

  • Text
  • PDF
Abstract

Ischemia-reperfusion injury, a form of sterile inflammation, is the leading risk factor for both short-term mortality following pulmonary transplantation and chronic lung allograft dysfunction. While it is well recognized that neutrophils are critical mediators of acute lung injury, processes that guide their entry into pulmonary tissue are not well understood. Here, we found that CCR2+ classical monocytes are necessary and sufficient for mediating extravasation of neutrophils into pulmonary tissue during ischemia-reperfusion injury following hilar clamping or lung transplantation. The classical monocytes were mobilized from the host spleen, and splenectomy attenuated the recruitment of classical monocytes as well as the entry of neutrophils into injured lung tissue, which was associated with improved graft function. Neutrophil extravasation was mediated by MyD88-dependent IL-1β production by graft-infiltrating classical monocytes, which downregulated the expression of the tight junction–associated protein ZO-2 in pulmonary vascular endothelial cells. Thus, we have uncovered a crucial role for classical monocytes, mobilized from the spleen, in mediating neutrophil extravasation, with potential implications for targeting of recipient classical monocytes to ameliorate pulmonary ischemia-reperfusion injury in the clinic.

Authors

Hsi-Min Hsiao, Ramiro Fernandez, Satona Tanaka, Wenjun Li, Jessica H. Spahn, Stephen Chiu, Mahzad Akbarpour, Daniel Ruiz-Perez, Qiang Wu, Cem Turam, Davide Scozzi, Tsuyoshi Takahashi, Hannah P. Luehmann, Varun Puri, G.R. Scott Budinger, Alexander S. Krupnick, Alexander V. Misharin, Kory J. Lavine, Yongjian Liu, Andrew E. Gelman, Ankit Bharat, Daniel Kreisel

×

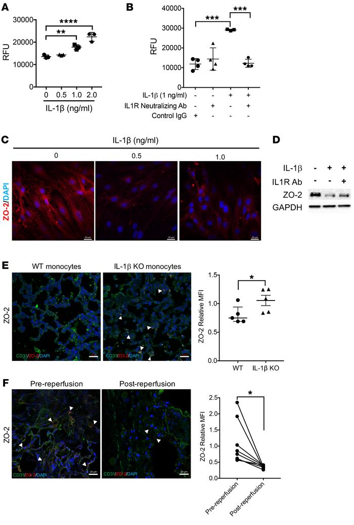
Figure 7

IL-1β mediates downregulation of ZO-2 in vascular endothelial cells and increases endothelial permeability.

Options: View larger image (or click on image) Download as PowerPoint
IL-1β mediates downregulation of ZO-2 in vascular endothelial cells and ...
Permeability was assessed in MLVEC cultures treated with (A) IL-1β at indicated concentrations and (B) after adding IL-1R–neutralizing (2.5 μg/ml) or control antibody for 24 hours. For A, a representative experiment of 3 biological replicates is shown. Data represent mean ± SD of 3 technical replicates. For B, data are presented as mean ± SD of 4 biological replicates. One statistical outlier was excluded in the group receiving IL-1β treatment only. **P < 0.01; ***P < 0.001; ****P < 0.001, 1-way ANOVA with post hoc Holm-Šídák test (A and B). RFU, relative fluorescence unit. (C) MLVECs were treated with IL-1β (0, 0.5, and 1 ng/ml) for 24 hours, fixed, and stained with ZO-2. Nuclei were counterstained with DAPI. Images are representative of 3 independent experiments. (D) MLVECs were treated with IL-1R–neutralizing or control antibody for 30 minutes prior to the addition of IL-1β (1 ng/ml). Cell lysates were analyzed for ZO-2 by Western blotting. The same blot was reprobed for GAPDH. Blots are representative of 3 independent experiments. (E) Frozen tissues of B6 CD45.1+ lung grafts, collected 24 hours after transplantation into splenectomized B6 CD45.2+ hosts that received B6 WT or B6 IL-1β–deficient monocytes and (F) human donor grafts at the conclusion of cold ischemia and 2 hours after reperfusion were stained with antibodies for ZO-2 (red) and CD31 (green). Nuclei were counterstained with DAPI. Arrowhead indicates colocalization of CD31 and ZO-2. Scale bar: 20 μm. Images were taken with a ×40 objective lens. The relative mean fluorescence intensity (MFI) of ZO-2 staining was quantified and is represented graphically for E and F. For E, data are expressed as median with interquartile range. n = 5 per group. *P < 0.05, Mann-Whitney U test. For F, n = 8 patients per group. *P < 0.05, paired t test.

Copyright © 2026 American Society for Clinical Investigation
ISSN: 0021-9738 (print), 1558-8238 (online)

Sign up for email alerts