Go to JCI Insight
  • About
  • Editors
  • Consulting Editors
  • For authors
  • Publication ethics
  • Publication alerts by email
  • Advertising
  • Job board
  • Contact
  • Clinical Research and Public Health
  • Current issue
  • Past issues
  • By specialty
    • COVID-19
    • Cardiology
    • Gastroenterology
    • Immunology
    • Metabolism
    • Nephrology
    • Neuroscience
    • Oncology
    • Pulmonology
    • Vascular biology
    • All ...
  • Videos
    • ASCI Milestone Awards
    • Video Abstracts
    • Conversations with Giants in Medicine
  • Reviews
    • View all reviews ...
    • Clinical innovation and scientific progress in GLP-1 medicine (Nov 2025)
    • Pancreatic Cancer (Jul 2025)
    • Complement Biology and Therapeutics (May 2025)
    • Evolving insights into MASLD and MASH pathogenesis and treatment (Apr 2025)
    • Microbiome in Health and Disease (Feb 2025)
    • Substance Use Disorders (Oct 2024)
    • Clonal Hematopoiesis (Oct 2024)
    • View all review series ...
  • Viewpoint
  • Collections
    • In-Press Preview
    • Clinical Research and Public Health
    • Research Letters
    • Letters to the Editor
    • Editorials
    • Commentaries
    • Editor's notes
    • Reviews
    • Viewpoints
    • 100th anniversary
    • Top read articles

  • Current issue
  • Past issues
  • Specialties
  • Reviews
  • Review series
  • ASCI Milestone Awards
  • Video Abstracts
  • Conversations with Giants in Medicine
  • In-Press Preview
  • Clinical Research and Public Health
  • Research Letters
  • Letters to the Editor
  • Editorials
  • Commentaries
  • Editor's notes
  • Reviews
  • Viewpoints
  • 100th anniversary
  • Top read articles
  • About
  • Editors
  • Consulting Editors
  • For authors
  • Publication ethics
  • Publication alerts by email
  • Advertising
  • Job board
  • Contact
Thirty-eight-negative kinase 1 mediates trauma-induced intestinal injury and multi-organ failure
Milena Armacki, Anna Katharina Trugenberger, Ann K. Ellwanger, Tim Eiseler, Christiane Schwerdt, Lucas Bettac, Dominik Langgartner, Ninel Azoitei, Rebecca Halbgebauer, Rüdiger Groß, Tabea Barth, André Lechel, Benjamin M. Walter, Johann M. Kraus, Christoph Wiegreffe, Johannes Grimm, Annika Scheffold, Marlon R. Schneider, Kenneth Peuker, Sebastian Zeißig, Stefan Britsch, Stefan Rose-John, Sabine Vettorazzi, Eckhart Wolf, Andrea Tannapfel, Konrad Steinestel, Stefan O. Reber, Paul Walther, Hans A. Kestler, Peter Radermacher, Thomas F.E. Barth, Markus Huber-Lang, Alexander Kleger, Thomas Seufferlein
Milena Armacki, Anna Katharina Trugenberger, Ann K. Ellwanger, Tim Eiseler, Christiane Schwerdt, Lucas Bettac, Dominik Langgartner, Ninel Azoitei, Rebecca Halbgebauer, Rüdiger Groß, Tabea Barth, André Lechel, Benjamin M. Walter, Johann M. Kraus, Christoph Wiegreffe, Johannes Grimm, Annika Scheffold, Marlon R. Schneider, Kenneth Peuker, Sebastian Zeißig, Stefan Britsch, Stefan Rose-John, Sabine Vettorazzi, Eckhart Wolf, Andrea Tannapfel, Konrad Steinestel, Stefan O. Reber, Paul Walther, Hans A. Kestler, Peter Radermacher, Thomas F.E. Barth, Markus Huber-Lang, Alexander Kleger, Thomas Seufferlein
View: Text | PDF
Research Article Gastroenterology Inflammation

Thirty-eight-negative kinase 1 mediates trauma-induced intestinal injury and multi-organ failure

  • Text
  • PDF
Abstract

Dysregulated intestinal epithelial apoptosis initiates gut injury, alters the intestinal barrier, and can facilitate bacterial translocation leading to a systemic inflammatory response syndrome (SIRS) and/or multi-organ dysfunction syndrome (MODS). A variety of gastrointestinal disorders, including inflammatory bowel disease, have been linked to intestinal apoptosis. Similarly, intestinal hyperpermeability and gut failure occur in critically ill patients, putting the gut at the center of SIRS pathology. Regulation of apoptosis and immune-modulatory functions have been ascribed to Thirty-eight-negative kinase 1 (TNK1), whose activity is regulated merely by expression. We investigated the effect of TNK1 on intestinal integrity and its role in MODS. TNK1 expression induced crypt-specific apoptosis, leading to bacterial translocation, subsequent septic shock, and early death. Mechanistically, TNK1 expression in vivo resulted in STAT3 phosphorylation, nuclear translocation of p65, and release of IL-6 and TNF-α. A TNF-α neutralizing antibody partially blocked development of intestinal damage. Conversely, gut-specific deletion of TNK1 protected the intestinal mucosa from experimental colitis and prevented cytokine release in the gut. Finally, TNK1 was found to be deregulated in the gut in murine and porcine trauma models and human inflammatory bowel disease. Thus, TNK1 might be a target during MODS to prevent damage in several organs, notably the gut.

Authors

Milena Armacki, Anna Katharina Trugenberger, Ann K. Ellwanger, Tim Eiseler, Christiane Schwerdt, Lucas Bettac, Dominik Langgartner, Ninel Azoitei, Rebecca Halbgebauer, Rüdiger Groß, Tabea Barth, André Lechel, Benjamin M. Walter, Johann M. Kraus, Christoph Wiegreffe, Johannes Grimm, Annika Scheffold, Marlon R. Schneider, Kenneth Peuker, Sebastian Zeißig, Stefan Britsch, Stefan Rose-John, Sabine Vettorazzi, Eckhart Wolf, Andrea Tannapfel, Konrad Steinestel, Stefan O. Reber, Paul Walther, Hans A. Kestler, Peter Radermacher, Thomas F.E. Barth, Markus Huber-Lang, Alexander Kleger, Thomas Seufferlein

×

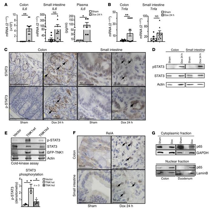
Figure 6

TNK1 expression results in activation of transcription factors STAT3 and NF-κB.

Options: View larger image (or click on image) Download as PowerPoint
TNK1 expression results in activation of transcription factors STAT3 and...
(A) Graphs show elevated IL6 transcript (n = 8–10 per group) in the small and large intestine and a massive increase of plasma IL-6 (n = 5 per group). (B) Charts show increased levels of Tnfa in the colon and small intestine of TNK1-expressing mice (n = 8–10 per group). (C–E) TNK1 expression results in phosphorylation and activation of transcription factor STAT3. (C) Representative images of small and large intestine stained for STAT3 and phosphorylated STAT3 (p-STAT3) are shown. Arrows point to nuclear localization of p-STAT3. (D) Representative Western blots show p-STAT3 expression in the small and large intestine 24 hours after TNK1 expression (n = 3). (E) STAT3 phosphorylation is a direct consequence of expression of constitutively active TNK1 (TNK1wt) as indicated by in vitro kinase assay (wt, wild type; kd, kinase dead) (n = 3). (F and G) TNK1 expression also leads to activation and nuclear translocation of NF-κB/p65 subunit. (F) Representative images display nuclear translocation of NF-κB/p65 subunit upon TNK1 expression. (G) Cellular/tissue fractioning shows NF-κB/p65 subunit increase in nuclear fraction upon TNK1 expression (n = 3). Arrows point to the nuclear location of p-STAT3 or NF-κB/p65 subunit. Data are expressed as mean ± SEM. Differences were tested by parametric 2-tailed, unpaired Student’s t tests. ANOVA test was applied for multiple-comparison analysis. The mean of each column was compared with the mean of a control column by Dunnett’s multiple-comparisons test. (*P = 0.01–0.05; **P = 0.001–0.01.) Scale bars: 50 μm (C, small intestine, and F), 100 μm (C, colon).

Copyright © 2026 American Society for Clinical Investigation
ISSN: 0021-9738 (print), 1558-8238 (online)

Sign up for email alerts