Go to JCI Insight
  • About
  • Editors
  • Consulting Editors
  • For authors
  • Publication ethics
  • Publication alerts by email
  • Advertising
  • Job board
  • Contact
  • Clinical Research and Public Health
  • Current issue
  • Past issues
  • By specialty
    • COVID-19
    • Cardiology
    • Gastroenterology
    • Immunology
    • Metabolism
    • Nephrology
    • Neuroscience
    • Oncology
    • Pulmonology
    • Vascular biology
    • All ...
  • Videos
    • ASCI Milestone Awards
    • Video Abstracts
    • Conversations with Giants in Medicine
  • Reviews
    • View all reviews ...
    • Clinical innovation and scientific progress in GLP-1 medicine (Nov 2025)
    • Pancreatic Cancer (Jul 2025)
    • Complement Biology and Therapeutics (May 2025)
    • Evolving insights into MASLD and MASH pathogenesis and treatment (Apr 2025)
    • Microbiome in Health and Disease (Feb 2025)
    • Substance Use Disorders (Oct 2024)
    • Clonal Hematopoiesis (Oct 2024)
    • View all review series ...
  • Viewpoint
  • Collections
    • In-Press Preview
    • Clinical Research and Public Health
    • Research Letters
    • Letters to the Editor
    • Editorials
    • Commentaries
    • Editor's notes
    • Reviews
    • Viewpoints
    • 100th anniversary
    • Top read articles

  • Current issue
  • Past issues
  • Specialties
  • Reviews
  • Review series
  • ASCI Milestone Awards
  • Video Abstracts
  • Conversations with Giants in Medicine
  • In-Press Preview
  • Clinical Research and Public Health
  • Research Letters
  • Letters to the Editor
  • Editorials
  • Commentaries
  • Editor's notes
  • Reviews
  • Viewpoints
  • 100th anniversary
  • Top read articles
  • About
  • Editors
  • Consulting Editors
  • For authors
  • Publication ethics
  • Publication alerts by email
  • Advertising
  • Job board
  • Contact
ADHFE1 is a breast cancer oncogene and induces metabolic reprogramming
Prachi Mishra, Wei Tang, Vasanta Putluri, Tiffany H. Dorsey, Feng Jin, Fang Wang, Donewei Zhu, Lauren Amable, Tao Deng, Shaofei Zhang, J. Keith Killian, Yonghong Wang, Tsion Z. Minas, Harry G. Yfantis, Dong H. Lee, Arun Sreekumar, Michael Bustin, Wei Liu, Nagireddy Putluri, Stefan Ambs
Prachi Mishra, Wei Tang, Vasanta Putluri, Tiffany H. Dorsey, Feng Jin, Fang Wang, Donewei Zhu, Lauren Amable, Tao Deng, Shaofei Zhang, J. Keith Killian, Yonghong Wang, Tsion Z. Minas, Harry G. Yfantis, Dong H. Lee, Arun Sreekumar, Michael Bustin, Wei Liu, Nagireddy Putluri, Stefan Ambs
View: Text | PDF
Research Article Metabolism Oncology

ADHFE1 is a breast cancer oncogene and induces metabolic reprogramming

  • Text
  • PDF
Abstract

Metabolic reprogramming in breast tumors is linked to increases in putative oncogenic metabolites that may contribute to malignant transformation. We previously showed that accumulation of the oncometabolite, 2-hydroxyglutarate (2HG), in breast tumors was associated with MYC signaling, but not with isocitrate dehydrogenase (IDH) mutations, suggesting a distinct mechanism for increased 2HG in breast cancer. Here, we determined that D-2HG is the predominant enantiomer in human breast tumors and show that the D-2HG–producing mitochondrial enzyme, alcohol dehydrogenase, iron-containing protein 1 (ADHFE1), is a breast cancer oncogene that decreases patient survival. We found that MYC upregulates ADHFE1 through changes in iron metabolism while coexpression of both ADHFE1 and MYC strongly enhanced orthotopic tumor growth in MCF7 cells. Moreover, ADHFE1 promoted metabolic reprogramming with increased formation of D-2HG and reactive oxygen, a reductive glutamine metabolism, and modifications of the epigenetic landscape, leading to cellular dedifferentiation, enhanced mesenchymal transition, and phenocopying alterations that occur with high D-2HG levels in cancer cells with IDH mutations. Together, our data support the hypothesis that ADHFE1 and MYC signaling contribute to D-2HG accumulation in breast tumors and show that D-2HG is an oncogenic metabolite and potential driver of disease progression.

Authors

Prachi Mishra, Wei Tang, Vasanta Putluri, Tiffany H. Dorsey, Feng Jin, Fang Wang, Donewei Zhu, Lauren Amable, Tao Deng, Shaofei Zhang, J. Keith Killian, Yonghong Wang, Tsion Z. Minas, Harry G. Yfantis, Dong H. Lee, Arun Sreekumar, Michael Bustin, Wei Liu, Nagireddy Putluri, Stefan Ambs

×

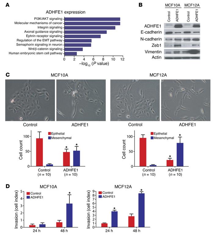
Figure 5

ADHFE1 induces epithelial-to-mesenchymal transition (EMT) and enhances invasion.

Options: View larger image (or click on image) Download as PowerPoint
ADHFE1 induces epithelial-to-mesenchymal transition (EMT) and enhances i...
(A) Ingenuity pathway analysis showing pathways that are enriched for differently expressed genes comparing MCF12A cells with the ADHFE1 transgene versus vector control cells. Pathways are ranked by P values representing significance of enrichment. (B) Downregulation of E-cadherin and increased expression of mesenchymal markers in MCF10A and MCF12A cells overexpressing ADHFE1. (C) Cells with upregulated ADHFE1 develop a mesenchymal phenotype as shown by loss of cell-cell adhesion and a spindle-shaped morphology. Original magnification, ×200. Graphs below show quantitative analysis of this cell morphology. Shown is the mean ± SD for 10 counted areas (per 100 cells). (D) Increased invasion of cells overexpressing ADHFE1. Invasion was examined using the xCelligence system. Shown is the mean ± SD for triplicate experiments. *P < 0.05, compared with control cells (2-sided t test). Part of Figure 4B is shown in Figure 1D.

Copyright © 2026 American Society for Clinical Investigation
ISSN: 0021-9738 (print), 1558-8238 (online)

Sign up for email alerts