Go to JCI Insight
  • About
  • Editors
  • Consulting Editors
  • For authors
  • Publication ethics
  • Publication alerts by email
  • Advertising
  • Job board
  • Contact
  • Clinical Research and Public Health
  • Current issue
  • Past issues
  • By specialty
    • COVID-19
    • Cardiology
    • Gastroenterology
    • Immunology
    • Metabolism
    • Nephrology
    • Neuroscience
    • Oncology
    • Pulmonology
    • Vascular biology
    • All ...
  • Videos
    • ASCI Milestone Awards
    • Video Abstracts
    • Conversations with Giants in Medicine
  • Reviews
    • View all reviews ...
    • Clinical innovation and scientific progress in GLP-1 medicine (Nov 2025)
    • Pancreatic Cancer (Jul 2025)
    • Complement Biology and Therapeutics (May 2025)
    • Evolving insights into MASLD and MASH pathogenesis and treatment (Apr 2025)
    • Microbiome in Health and Disease (Feb 2025)
    • Substance Use Disorders (Oct 2024)
    • Clonal Hematopoiesis (Oct 2024)
    • View all review series ...
  • Viewpoint
  • Collections
    • In-Press Preview
    • Clinical Research and Public Health
    • Research Letters
    • Letters to the Editor
    • Editorials
    • Commentaries
    • Editor's notes
    • Reviews
    • Viewpoints
    • 100th anniversary
    • Top read articles

  • Current issue
  • Past issues
  • Specialties
  • Reviews
  • Review series
  • ASCI Milestone Awards
  • Video Abstracts
  • Conversations with Giants in Medicine
  • In-Press Preview
  • Clinical Research and Public Health
  • Research Letters
  • Letters to the Editor
  • Editorials
  • Commentaries
  • Editor's notes
  • Reviews
  • Viewpoints
  • 100th anniversary
  • Top read articles
  • About
  • Editors
  • Consulting Editors
  • For authors
  • Publication ethics
  • Publication alerts by email
  • Advertising
  • Job board
  • Contact
Leukocyte RhoA exchange factor Arhgef1 mediates vascular inflammation and atherosclerosis
Maria Luigia Carbone, Gilliane Chadeuf, Sandrine Heurtebise-Chrétien, Xavier Prieur, Thibault Quillard, Yann Goueffic, Nathalie Vaillant, Marc Rio, Laure Castan, Maxim Durand, Céline Baron-Menguy, Julien Aureille, Juliette Desfrançois, Angela Tesse, Raul M. Torres, Gervaise Loirand
Maria Luigia Carbone, Gilliane Chadeuf, Sandrine Heurtebise-Chrétien, Xavier Prieur, Thibault Quillard, Yann Goueffic, Nathalie Vaillant, Marc Rio, Laure Castan, Maxim Durand, Céline Baron-Menguy, Julien Aureille, Juliette Desfrançois, Angela Tesse, Raul M. Torres, Gervaise Loirand
View: Text | PDF
Research Article Vascular biology

Leukocyte RhoA exchange factor Arhgef1 mediates vascular inflammation and atherosclerosis

  • Text
  • PDF
Abstract

Abnormal activity of the renin-angiotensin-aldosterone system plays a causal role in the development of hypertension, atherosclerosis, and associated cardiovascular events such as myocardial infarction, stroke, and heart failure. As both a vasoconstrictor and a proinflammatory mediator, angiotensin II (Ang II) is considered a potential link between hypertension and atherosclerosis. However, a role for Ang II–induced inflammation in atherosclerosis has not been clearly established, and the molecular mechanisms and intracellular signaling pathways involved are not known. Here, we demonstrated that the RhoA GEF Arhgef1 is essential for Ang II–induced inflammation. Specifically, we showed that deletion of Arhgef1 in a murine model prevents Ang II–induced integrin activation in leukocytes, thereby preventing Ang II–induced recruitment of leukocytes to the endothelium. Mice lacking both LDL receptor (LDLR) and Arhgef1 were protected from high-fat diet–induced atherosclerosis. Moreover, reconstitution of Ldlr–/– mice with Arhgef1-deficient BM prevented high-fat diet–induced atherosclerosis, while reconstitution of Ldlr–/– Arhgef1–/– with WT BM exacerbated atherosclerotic lesion formation, supporting Arhgef1 activation in leukocytes as causal in the development of atherosclerosis. Thus, our data highlight the importance of Arhgef1 in cardiovascular disease and suggest targeting Arhgef1 as a potential therapeutic strategy against atherosclerosis.

Authors

Maria Luigia Carbone, Gilliane Chadeuf, Sandrine Heurtebise-Chrétien, Xavier Prieur, Thibault Quillard, Yann Goueffic, Nathalie Vaillant, Marc Rio, Laure Castan, Maxim Durand, Céline Baron-Menguy, Julien Aureille, Juliette Desfrançois, Angela Tesse, Raul M. Torres, Gervaise Loirand

×

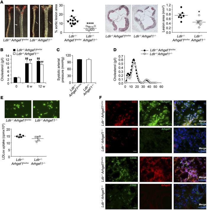
Figure 3

Deletion of the RhoA exchange factor Arhgef1 inhibits atherosclerosis.

Options: View larger image (or click on image) Download as PowerPoint
Deletion of the RhoA exchange factor Arhgef1 inhibits atherosclerosis.
(...
(A) Quantification of atherosclerotic lesions in whole aorta and the aortic root (original magnification, ×10) of Ldlr–/–Arhgef1lox/lox and Ldlr–/–Arhgef1–/– mice (*P < 0.05, ****P < 0.0001, Ldlr–/–Arhgef1lox/lox and Ldlr–/–Arhgef1–/– mice). (B) Plasma cholesterol concentration in Ldlr–/–Arhgef1lox/lox and Ldlr–/–Arhgef1–/– mice at the beginning, and after 6 and 12 weeks of high-fat diet (n = 5). §§P < 0.01, relative to the control (0) condition for Arhgef1lox/lox; ##P < 0.01, relative to the control (0) condition for Arhgef1–/–. (C) Systolic blood pressure of Ldlr–/–Arhgef1lox/lox and Ldlr–/–Arhgef1–/– mice after 12 weeks of high-fat diet. (D) FPLC cholesterol profile of Ldlr–/–Arhgef1lox/lox and Ldlr–/–Arhgef1–/– mice after 12 weeks of high-fat diet. (E) Oxidized LDL uptake in peritoneal macrophages from Ldlr–/–Arhgef1lox/lox and Ldlr–/–Arhgef1–/– mice quantified by [3H]-cholesterol uptake and illustrated above by BODIPY staining. (F) Representative images of CD3, CD68, and Arhgef1 staining of aortic root sections from Ldlr–/–Arhgef1lox/lox and Ldlr–/–Arhgef1–/– mice (n = 6; scale bars: 20 μm). Mann-Whitney test in A–C and E; 1-way ANOVA followed by Bonferroni post hoc test in D.

Copyright © 2026 American Society for Clinical Investigation
ISSN: 0021-9738 (print), 1558-8238 (online)

Sign up for email alerts