Go to JCI Insight
  • About
  • Editors
  • Consulting Editors
  • For authors
  • Publication ethics
  • Publication alerts by email
  • Advertising
  • Job board
  • Contact
  • Clinical Research and Public Health
  • Current issue
  • Past issues
  • By specialty
    • COVID-19
    • Cardiology
    • Gastroenterology
    • Immunology
    • Metabolism
    • Nephrology
    • Neuroscience
    • Oncology
    • Pulmonology
    • Vascular biology
    • All ...
  • Videos
    • ASCI Milestone Awards
    • Video Abstracts
    • Conversations with Giants in Medicine
  • Reviews
    • View all reviews ...
    • Clinical innovation and scientific progress in GLP-1 medicine (Nov 2025)
    • Pancreatic Cancer (Jul 2025)
    • Complement Biology and Therapeutics (May 2025)
    • Evolving insights into MASLD and MASH pathogenesis and treatment (Apr 2025)
    • Microbiome in Health and Disease (Feb 2025)
    • Substance Use Disorders (Oct 2024)
    • Clonal Hematopoiesis (Oct 2024)
    • View all review series ...
  • Viewpoint
  • Collections
    • In-Press Preview
    • Clinical Research and Public Health
    • Research Letters
    • Letters to the Editor
    • Editorials
    • Commentaries
    • Editor's notes
    • Reviews
    • Viewpoints
    • 100th anniversary
    • Top read articles

  • Current issue
  • Past issues
  • Specialties
  • Reviews
  • Review series
  • ASCI Milestone Awards
  • Video Abstracts
  • Conversations with Giants in Medicine
  • In-Press Preview
  • Clinical Research and Public Health
  • Research Letters
  • Letters to the Editor
  • Editorials
  • Commentaries
  • Editor's notes
  • Reviews
  • Viewpoints
  • 100th anniversary
  • Top read articles
  • About
  • Editors
  • Consulting Editors
  • For authors
  • Publication ethics
  • Publication alerts by email
  • Advertising
  • Job board
  • Contact
Neural precursor cell–secreted TGF-β2 redirects inflammatory monocyte-derived cells in CNS autoimmunity
Donatella De Feo, Arianna Merlini, Elena Brambilla, Linda Ottoboni, Cecilia Laterza, Ramesh Menon, Sundararajan Srinivasan, Cinthia Farina, Jose Manuel Garcia Manteiga, Erica Butti, Marco Bacigaluppi, Giancarlo Comi, Melanie Greter, Gianvito Martino
Donatella De Feo, Arianna Merlini, Elena Brambilla, Linda Ottoboni, Cecilia Laterza, Ramesh Menon, Sundararajan Srinivasan, Cinthia Farina, Jose Manuel Garcia Manteiga, Erica Butti, Marco Bacigaluppi, Giancarlo Comi, Melanie Greter, Gianvito Martino
View: Text | PDF
Research Article Autoimmunity

Neural precursor cell–secreted TGF-β2 redirects inflammatory monocyte-derived cells in CNS autoimmunity

  • Text
  • PDF
Abstract

In multiple sclerosis, the pathological interaction between autoreactive Th cells and mononuclear phagocytes in the CNS drives initiation and maintenance of chronic neuroinflammation. Here, we found that intrathecal transplantation of neural stem/precursor cells (NPCs) in mice with experimental autoimmune encephalomyelitis (EAE) impairs the accumulation of inflammatory monocyte-derived cells (MCs) in the CNS, leading to improved clinical outcome. Secretion of IL-23, IL-1, and TNF-α, the cytokines required for terminal differentiation of Th cells, decreased in the CNS of NPC-treated mice, consequently inhibiting the induction of GM-CSF–producing pathogenic Th cells. In vivo and in vitro transcriptome analyses showed that NPC-secreted factors inhibit MC differentiation and activation, favoring the switch toward an antiinflammatory phenotype. Tgfb2–/– NPCs transplanted into EAE mice were ineffective in impairing MC accumulation within the CNS and failed to drive clinical improvement. Moreover, intrathecal delivery of TGF-β2 during the effector phase of EAE ameliorated disease severity. Taken together, these observations identify TGF-β2 as the crucial mediator of NPC immunomodulation. This study provides evidence that intrathecally transplanted NPCs interfere with the CNS-restricted inflammation of EAE by reprogramming infiltrating MCs into antiinflammatory myeloid cells via secretion of TGF-β2.

Authors

Donatella De Feo, Arianna Merlini, Elena Brambilla, Linda Ottoboni, Cecilia Laterza, Ramesh Menon, Sundararajan Srinivasan, Cinthia Farina, Jose Manuel Garcia Manteiga, Erica Butti, Marco Bacigaluppi, Giancarlo Comi, Melanie Greter, Gianvito Martino

×

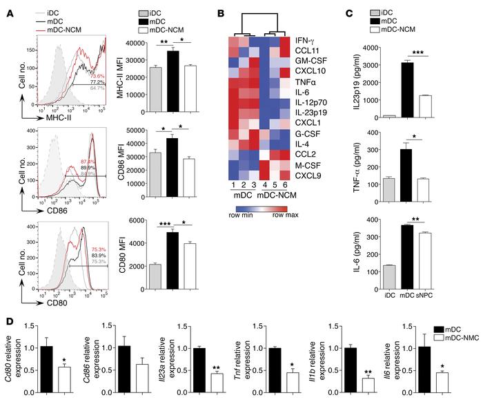
Figure 6

NPC-secreted factors impair the maturation of BMDCs.

Options: View larger image (or click on image) Download as PowerPoint
NPC-secreted factors impair the maturation of BMDCs.
(A) Levels of MHC-I...
(A) Levels of MHC-II, CD86, and CD80 on CD40L-stimulated BMDCs in the absence or presence of NCM for 48 hours. Gray lines represent immature unstimulated BMDCs (iDCs), black lines BMDCs matured in control medium (mDC), red lines CD40L-matured BMDCs in the presence of NCM (mDC-NCM), and filled gray histograms fluorescence minus one controls (n = 3 samples per group). *P ≤ 0.05, **P ≤ 0.01, ***P ≤ 0.001, 1-way ANOVA with Bonferroni’s post-test. (B) Unsupervised clustering of cytokine profile in supernatants of CD40L-matured BMDCs in the absence (mDC) or presence of NCM (mDC-NCM). Supernatants were collected after 48 hours in culture, 0.2-μm-filtered, and analyzed for expression of various cytokines by Luminex-based assay (individual samples are shown). (C) Protein levels of indicated cytokines in iDCs, mDC, and mDC-NCM, validated by ELISA (n = 3 samples per group). *P ≤ 0.05, **P ≤ 0.01, ***P ≤ 0.001, 1-way ANOVA with Bonferroni’s post-test. (D) Expression of Cd80, Cd86, Il23a, Il12b, Tnf, Il1b, and Il6 in BMDCs treated as in B for 18 hours, relative value to BMDCs matured in control medium (n = 3 samples per group). *P ≤ 0.05, **P ≤ 0.01, unpaired t test. *P ≤ 0.05, **P ≤ 0.01, ***P ≤ 0.001, 1-way ANOVA with Bonferroni’s post-test. Gray bars, iDCs; black bars, mDC; white bars, mDC-NCM. Data are mean ± SEM and are representative of 2 independent experiments.

Copyright © 2026 American Society for Clinical Investigation
ISSN: 0021-9738 (print), 1558-8238 (online)

Sign up for email alerts