Go to JCI Insight
  • About
  • Editors
  • Consulting Editors
  • For authors
  • Publication ethics
  • Publication alerts by email
  • Advertising
  • Job board
  • Contact
  • Clinical Research and Public Health
  • Current issue
  • Past issues
  • By specialty
    • COVID-19
    • Cardiology
    • Gastroenterology
    • Immunology
    • Metabolism
    • Nephrology
    • Neuroscience
    • Oncology
    • Pulmonology
    • Vascular biology
    • All ...
  • Videos
    • ASCI Milestone Awards
    • Video Abstracts
    • Conversations with Giants in Medicine
  • Reviews
    • View all reviews ...
    • Clinical innovation and scientific progress in GLP-1 medicine (Nov 2025)
    • Pancreatic Cancer (Jul 2025)
    • Complement Biology and Therapeutics (May 2025)
    • Evolving insights into MASLD and MASH pathogenesis and treatment (Apr 2025)
    • Microbiome in Health and Disease (Feb 2025)
    • Substance Use Disorders (Oct 2024)
    • Clonal Hematopoiesis (Oct 2024)
    • View all review series ...
  • Viewpoint
  • Collections
    • In-Press Preview
    • Clinical Research and Public Health
    • Research Letters
    • Letters to the Editor
    • Editorials
    • Commentaries
    • Editor's notes
    • Reviews
    • Viewpoints
    • 100th anniversary
    • Top read articles

  • Current issue
  • Past issues
  • Specialties
  • Reviews
  • Review series
  • ASCI Milestone Awards
  • Video Abstracts
  • Conversations with Giants in Medicine
  • In-Press Preview
  • Clinical Research and Public Health
  • Research Letters
  • Letters to the Editor
  • Editorials
  • Commentaries
  • Editor's notes
  • Reviews
  • Viewpoints
  • 100th anniversary
  • Top read articles
  • About
  • Editors
  • Consulting Editors
  • For authors
  • Publication ethics
  • Publication alerts by email
  • Advertising
  • Job board
  • Contact
Claudin-18–mediated YAP activity regulates lung stem and progenitor cell homeostasis and tumorigenesis
Beiyun Zhou, Per Flodby, Jiao Luo, Dan R. Castillo, Yixin Liu, Fa-Xing Yu, Alicia McConnell, Bino Varghese, Guanglei Li, Nyam-Osor Chimge, Mitsuhiro Sunohara, Michael N. Koss, Wafaa Elatre, Peter Conti, Janice M. Liebler, Chenchen Yang, Crystal N. Marconett, Ite A. Laird-Offringa, Parviz Minoo, Kunliang Guan, Barry R. Stripp, Edward D. Crandall, Zea Borok
Beiyun Zhou, Per Flodby, Jiao Luo, Dan R. Castillo, Yixin Liu, Fa-Xing Yu, Alicia McConnell, Bino Varghese, Guanglei Li, Nyam-Osor Chimge, Mitsuhiro Sunohara, Michael N. Koss, Wafaa Elatre, Peter Conti, Janice M. Liebler, Chenchen Yang, Crystal N. Marconett, Ite A. Laird-Offringa, Parviz Minoo, Kunliang Guan, Barry R. Stripp, Edward D. Crandall, Zea Borok
View: Text | PDF
Research Article Pulmonology

Claudin-18–mediated YAP activity regulates lung stem and progenitor cell homeostasis and tumorigenesis

  • Text
  • PDF
Abstract

Claudins, the integral tight junction (TJ) proteins that regulate paracellular permeability and cell polarity, are frequently dysregulated in cancer; however, their role in neoplastic progression is unclear. Here, we demonstrated that knockout of Cldn18, a claudin family member highly expressed in lung alveolar epithelium, leads to lung enlargement, parenchymal expansion, increased abundance and proliferation of known distal lung progenitors, the alveolar epithelial type II (AT2) cells, activation of Yes-associated protein (YAP), increased organ size, and tumorigenesis in mice. Inhibition of YAP decreased proliferation and colony-forming efficiency (CFE) of Cldn18–/– AT2 cells and prevented increased lung size, while CLDN18 overexpression decreased YAP nuclear localization, cell proliferation, CFE, and YAP transcriptional activity. CLDN18 and YAP interacted and colocalized at cell-cell contacts, while loss of CLDN18 decreased YAP interaction with Hippo kinases p-LATS1/2. Additionally, Cldn18–/– mice had increased propensity to develop lung adenocarcinomas (LuAd) with age, and human LuAd showed stage-dependent reduction of CLDN18.1. These results establish CLDN18 as a regulator of YAP activity that serves to restrict organ size, progenitor cell proliferation, and tumorigenesis, and suggest a mechanism whereby TJ disruption may promote progenitor proliferation to enhance repair following injury.

Authors

Beiyun Zhou, Per Flodby, Jiao Luo, Dan R. Castillo, Yixin Liu, Fa-Xing Yu, Alicia McConnell, Bino Varghese, Guanglei Li, Nyam-Osor Chimge, Mitsuhiro Sunohara, Michael N. Koss, Wafaa Elatre, Peter Conti, Janice M. Liebler, Chenchen Yang, Crystal N. Marconett, Ite A. Laird-Offringa, Parviz Minoo, Kunliang Guan, Barry R. Stripp, Edward D. Crandall, Zea Borok

×

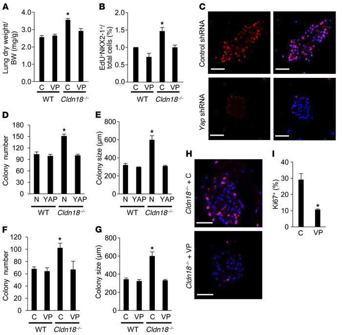
Figure 4

YAP inhibition decreases proliferation and colony-forming efficiency (CFE) of alveolar epithelial type II (AT2) cells from Cldn18–/– mice.

Options: View larger image (or click on image) Download as PowerPoint
YAP inhibition decreases proliferation and colony-forming efficiency (CF...
(A) Verteporfin (VP) prevents increases in lung dry weight/body weight (BW) ratio in Cldn18–/– lungs at postnatal day 16 (P16) following administration of VP from embryonic day 13 (E13) to P14. Control (C) = vehicle. n ≥ 9 mice for each group. Two-way ANOVA with Bonferroni’s correction. *P < 0.05 versus all others. (B) VP inhibits increases in EdU+NKX2-1+ cells in Cldn18–/– lungs following administration from P4 to P12. Control (C) = vehicle. Five fields (×40) were counted for each lung. n ≥ 3. Two-way ANOVA with Bonferroni’s correction. *P < 0.05 versus all others. (C) Representative image shows decreased YAP expression (red) in Cldn18–/– AT2 cells transduced with lentivirus expressing Yap shRNA in 3D culture. Scale bars: 50 μm. n = 2 independent experiments. Yap shRNA (MOI = 5) prevents increases in colony number (D) and size (E) in Cldn18–/– AT2 cells after 14 days of treatment. N is nonsilencing shRNA control. n = 3 independent experiments. Two-way ANOVA with Bonferroni’s correction. *P < 0.05 versus all others. VP (0.75 μM) prevents increases in colony number (F) and size (G) in Cldn18–/– AT2 cells after 14 days of treatment. n = 3 independent experiments. Two-way ANOVA with Bonferroni’s correction. *P < 0.05 versus all others. (H) Ki67 staining (red) and quantification (I) show VP (0.75 μM) inhibits Cldn18–/– AT2 cell proliferation. DAPI is the nuclear counterstain. n = 3 independent experiments. Unpaired 2-tailed t test. *P < 0.05. Scale bars: 50 μm. Bar graphs represent the mean ± SEM for A, B, D–G, and I.

Copyright © 2026 American Society for Clinical Investigation
ISSN: 0021-9738 (print), 1558-8238 (online)

Sign up for email alerts