Go to JCI Insight
  • About
  • Editors
  • Consulting Editors
  • For authors
  • Publication ethics
  • Publication alerts by email
  • Advertising
  • Job board
  • Contact
  • Clinical Research and Public Health
  • Current issue
  • Past issues
  • By specialty
    • COVID-19
    • Cardiology
    • Gastroenterology
    • Immunology
    • Metabolism
    • Nephrology
    • Neuroscience
    • Oncology
    • Pulmonology
    • Vascular biology
    • All ...
  • Videos
    • ASCI Milestone Awards
    • Video Abstracts
    • Conversations with Giants in Medicine
  • Reviews
    • View all reviews ...
    • Clinical innovation and scientific progress in GLP-1 medicine (Nov 2025)
    • Pancreatic Cancer (Jul 2025)
    • Complement Biology and Therapeutics (May 2025)
    • Evolving insights into MASLD and MASH pathogenesis and treatment (Apr 2025)
    • Microbiome in Health and Disease (Feb 2025)
    • Substance Use Disorders (Oct 2024)
    • Clonal Hematopoiesis (Oct 2024)
    • View all review series ...
  • Viewpoint
  • Collections
    • In-Press Preview
    • Clinical Research and Public Health
    • Research Letters
    • Letters to the Editor
    • Editorials
    • Commentaries
    • Editor's notes
    • Reviews
    • Viewpoints
    • 100th anniversary
    • Top read articles

  • Current issue
  • Past issues
  • Specialties
  • Reviews
  • Review series
  • ASCI Milestone Awards
  • Video Abstracts
  • Conversations with Giants in Medicine
  • In-Press Preview
  • Clinical Research and Public Health
  • Research Letters
  • Letters to the Editor
  • Editorials
  • Commentaries
  • Editor's notes
  • Reviews
  • Viewpoints
  • 100th anniversary
  • Top read articles
  • About
  • Editors
  • Consulting Editors
  • For authors
  • Publication ethics
  • Publication alerts by email
  • Advertising
  • Job board
  • Contact
Cancer-associated fibroblast-derived annexin A6+ extracellular vesicles support pancreatic cancer aggressiveness
Julie Leca, Sébastien Martinez, Sophie Lac, Jérémy Nigri, Véronique Secq, Marion Rubis, Christian Bressy, Arnauld Sergé, Marie-Noelle Lavaut, Nelson Dusetti, Céline Loncle, Julie Roques, Daniel Pietrasz, Corinne Bousquet, Stéphane Garcia, Samuel Granjeaud, Mehdi Ouaissi, Jean Baptiste Bachet, Christine Brun, Juan L. Iovanna, Pascale Zimmermann, Sophie Vasseur, Richard Tomasini
Julie Leca, Sébastien Martinez, Sophie Lac, Jérémy Nigri, Véronique Secq, Marion Rubis, Christian Bressy, Arnauld Sergé, Marie-Noelle Lavaut, Nelson Dusetti, Céline Loncle, Julie Roques, Daniel Pietrasz, Corinne Bousquet, Stéphane Garcia, Samuel Granjeaud, Mehdi Ouaissi, Jean Baptiste Bachet, Christine Brun, Juan L. Iovanna, Pascale Zimmermann, Sophie Vasseur, Richard Tomasini
View: Text | PDF
Research Article Cell biology Oncology

Cancer-associated fibroblast-derived annexin A6+ extracellular vesicles support pancreatic cancer aggressiveness

  • Text
  • PDF
Abstract

The intratumoral microenvironment, or stroma, is of major importance in the pathobiology of pancreatic ductal adenocarcinoma (PDA), and specific conditions in the stroma may promote increased cancer aggressiveness. We hypothesized that this heterogeneous and evolving compartment drastically influences tumor cell abilities, which in turn influences PDA aggressiveness through crosstalk that is mediated by extracellular vesicles (EVs). Here, we have analyzed the PDA proteomic stromal signature and identified a contribution of the annexin A6/LDL receptor-related protein 1/thrombospondin 1 (ANXA6/LRP1/TSP1) complex in tumor cell crosstalk. Formation of the ANXA6/LRP1/TSP1 complex was restricted to cancer-associated fibroblasts (CAFs) and required physiopathologic culture conditions that improved tumor cell survival and migration. Increased PDA aggressiveness was dependent on tumor cell–mediated uptake of CAF-derived ANXA6+ EVs carrying the ANXA6/LRP1/TSP1 complex. Depletion of ANXA6 in CAFs impaired complex formation and subsequently impaired PDA and metastasis occurrence, while injection of CAF-derived ANXA6+ EVs enhanced tumorigenesis. We found that the presence of ANXA6+ EVs in serum was restricted to PDA patients and represents a potential biomarker for PDA grade. These findings suggest that CAF–tumor cell crosstalk supported by ANXA6+ EVs is predictive of PDA aggressiveness, highlighting a therapeutic target and potential biomarker for PDA.

Authors

Julie Leca, Sébastien Martinez, Sophie Lac, Jérémy Nigri, Véronique Secq, Marion Rubis, Christian Bressy, Arnauld Sergé, Marie-Noelle Lavaut, Nelson Dusetti, Céline Loncle, Julie Roques, Daniel Pietrasz, Corinne Bousquet, Stéphane Garcia, Samuel Granjeaud, Mehdi Ouaissi, Jean Baptiste Bachet, Christine Brun, Juan L. Iovanna, Pascale Zimmermann, Sophie Vasseur, Richard Tomasini

×

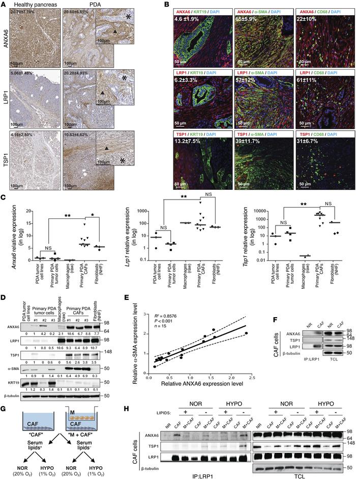
Figure 2

Microenvironment cells, and mainly CAFs, express ANXA6, LRP1, and TSP1 in PDA.

Options: View larger image (or click on image) Download as PowerPoint
Microenvironment cells, and mainly CAFs, express ANXA6, LRP1, and TSP1 i...
(A) Representative micrographs and quantification of ANXA6, LRP1, or TSP1 staining in human healthy pancreas or PDA (median value ± interquartile range, n = 3). Asterisks, tumor cells; triangles, stromal compartment. (B) Representative micrographs and quantification of ANXA6, LRP1, or TSP1 staining with KRT19, α-SMA, or CD68 (median value ± interquartile range, n = 3). (C) Relative expression of ANXA6, LRP1, and TSP1 mRNA in established PDA tumor cell lines (n = 3, MIA PaCa-2, PANC-1, and Capan-2), primary PDA tumor cells (n = 4), macrophages (Raw, n = 2), primary PDA CAFs (n = 9), and normal human fibroblasts (NHF, n = 3). Data are expressed as fold increase compared with MIA PaCa-2 (median ± interquartile range). *P < 0.05, **P < 0.01, Mann-Whitney U test. (D) Western blot of the indicated proteins in lysates from PDA tumor cell lines (PANC-1), primary PDA tumor cells (n = 3), macrophages (Raw), primary PDA CAFs (n = 3), and normal human fibroblasts (NHF). Quantifications are expressed as fold increase compared with either PANC-1 or primary PDA tumor cells #1. (E) Linear regression of α-SMA versus ANXA6 expression levels in primary PDA CAFs (n = 15, from different #’s). Dashed lines represent 95% CI. (F) Western blot of the indicated proteins following endogenous coimmunoprecipitation with anti-LRP1 antibody in CAF lysates. TCL, total cell lysates. (G) Graphical representation of the various culture conditions. HYPO, hypoxia (1% O2); NOR, normoxia (20% O2). (H) Western blot of the indicated proteins following endogenous coimmunoprecipitation with nonrelevant antibody (NR) as negative control or anti-LRP1 antibody in lysates from CAFs cultured under various conditions. (C, D, F, H) Data are representative of 3 independent experiments.

Copyright © 2026 American Society for Clinical Investigation
ISSN: 0021-9738 (print), 1558-8238 (online)

Sign up for email alerts