Go to JCI Insight
  • About
  • Editors
  • Consulting Editors
  • For authors
  • Publication ethics
  • Publication alerts by email
  • Advertising
  • Job board
  • Contact
  • Clinical Research and Public Health
  • Current issue
  • Past issues
  • By specialty
    • COVID-19
    • Cardiology
    • Gastroenterology
    • Immunology
    • Metabolism
    • Nephrology
    • Neuroscience
    • Oncology
    • Pulmonology
    • Vascular biology
    • All ...
  • Videos
    • ASCI Milestone Awards
    • Video Abstracts
    • Conversations with Giants in Medicine
  • Reviews
    • View all reviews ...
    • Neurodegeneration (Mar 2026)
    • Clinical innovation and scientific progress in GLP-1 medicine (Nov 2025)
    • Pancreatic Cancer (Jul 2025)
    • Complement Biology and Therapeutics (May 2025)
    • Evolving insights into MASLD and MASH pathogenesis and treatment (Apr 2025)
    • Microbiome in Health and Disease (Feb 2025)
    • Substance Use Disorders (Oct 2024)
    • View all review series ...
  • Viewpoint
  • Collections
    • In-Press Preview
    • Clinical Research and Public Health
    • Research Letters
    • Letters to the Editor
    • Editorials
    • Commentaries
    • Editor's notes
    • Reviews
    • Viewpoints
    • 100th anniversary
    • Top read articles

  • Current issue
  • Past issues
  • Specialties
  • Reviews
  • Review series
  • ASCI Milestone Awards
  • Video Abstracts
  • Conversations with Giants in Medicine
  • In-Press Preview
  • Clinical Research and Public Health
  • Research Letters
  • Letters to the Editor
  • Editorials
  • Commentaries
  • Editor's notes
  • Reviews
  • Viewpoints
  • 100th anniversary
  • Top read articles
  • About
  • Editors
  • Consulting Editors
  • For authors
  • Publication ethics
  • Publication alerts by email
  • Advertising
  • Job board
  • Contact
HDAC6-mediated acetylation of lipid droplet–binding protein CIDEC regulates fat-induced lipid storage
Hui Qian, Yuanying Chen, Zongqian Nian, Lu Su, Haoyong Yu, Feng-Jung Chen, Xiuqin Zhang, Wenyi Xu, Linkang Zhou, Jiaming Liu, Jinhai Yu, Luxin Yu, Yan Gao, Hongchao Zhang, Haihong Zhang, Shimin Zhao, Li Yu, Rui-Ping Xiao, Yuqian Bao, Shaocong Hou, Pingping Li, Jiada Li, Haiteng Deng, Weiping Jia, Peng Li
Hui Qian, Yuanying Chen, Zongqian Nian, Lu Su, Haoyong Yu, Feng-Jung Chen, Xiuqin Zhang, Wenyi Xu, Linkang Zhou, Jiaming Liu, Jinhai Yu, Luxin Yu, Yan Gao, Hongchao Zhang, Haihong Zhang, Shimin Zhao, Li Yu, Rui-Ping Xiao, Yuqian Bao, Shaocong Hou, Pingping Li, Jiada Li, Haiteng Deng, Weiping Jia, Peng Li
View: Text | PDF
Research Article Cell biology Metabolism

HDAC6-mediated acetylation of lipid droplet–binding protein CIDEC regulates fat-induced lipid storage

  • Text
  • PDF
Abstract

Obesity is characterized by aberrant fat accumulation. However, the intracellular signaling pathway that senses dietary fat and leads to fat storage remains elusive. Here, we have observed that the levels of histone deacetylase 6 (HDAC6) and the related family member HDAC10 are markedly reduced in adipose tissues of obese animals and humans. Mice with adipocyte-specific depletion of Hdac6 exhibited increased fat accumulation and reduced insulin sensitivity. In normal adipocytes, we found that reversal of P300/CBP-associated factor–induced (PCAF-induced) acetylation at K56 on cell death-inducing DFFA-like effector C (CIDEC, also known as FSP27) critically regulated lipid droplet fusion and lipid storage. Importantly, HDAC6 deacetylates CIDEC, leading to destabilization and reduced lipid droplet fusion. Accordingly, we observed elevated levels of CIDEC and its acetylated form in HDAC-deficient adipocytes as well as the adipose tissue of obese animals and humans. Fatty acids (FAs) prevented CIDEC deacetylation by promoting the dissociation of CIDEC from HDAC6, which resulted in increased association of CIDEC with PCAF on the endoplasmic reticulum. Control of CIDEC acetylation required the conversion of FAs to triacylglycerols. Thus, we have revealed a signaling axis that is involved in the coordination of nutrient availability, protein acetylation, and cellular lipid metabolic responses.

Authors

Hui Qian, Yuanying Chen, Zongqian Nian, Lu Su, Haoyong Yu, Feng-Jung Chen, Xiuqin Zhang, Wenyi Xu, Linkang Zhou, Jiaming Liu, Jinhai Yu, Luxin Yu, Yan Gao, Hongchao Zhang, Haihong Zhang, Shimin Zhao, Li Yu, Rui-Ping Xiao, Yuqian Bao, Shaocong Hou, Pingping Li, Jiada Li, Haiteng Deng, Weiping Jia, Peng Li

×

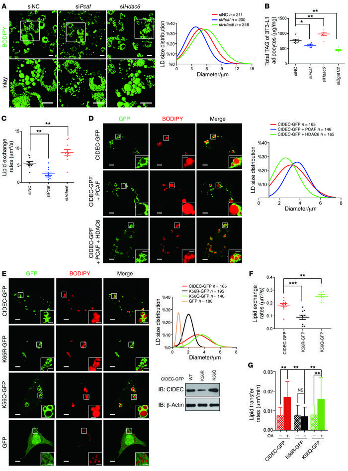
Figure 5

Acetylation of CIDEC enhances LD fusion activity.

Options: View larger image (or click on image) Download as PowerPoint
Acetylation of CIDEC enhances LD fusion activity.
(A) Knockdown of Pcaf ...
(A) Knockdown of Pcaf decreased while knockdown of Hdac6 increased LD sizes in 3T3-L1 adipocytes. LDs were labeled with BODIPY 493/503 (green). Scale bars: 20 μm. The diameter of LDs was obtained from at least 200 cells. (B) Knockdown of Pcaf decreased while knockdown of Hdac6 increased total cellular TAG levels in 3T3-L1 adipocytes (n = 6 independent samples per group). (C) Higher lipid exchange activity in Hdac6-knockdown 3T3-L1 adipocytes and lower lipid exchange activity in Pcaf-knockdown adipocytes. Data represent results obtained from at least 10 pairs of LDs per group. (D) Coexpression of CIDEC with PCAF or HDAC6 affects LD sizes. Scale bars: 5 μm and 2 μm (insets). Data represent results obtained from at least 140 cells per group. (E) Overexpression of the acetylation-mimicking mutant of CIDEC (K56Q) increases LD sizes in 3T3-L1 preadipocytes. Western blots showing the protein level of CIDEC mutants. Scale bars: 5 μm and 2 μm (insets). Data represent results obtained from at least 140 cells per group. (F) Overexpression of CIDEC K56Q enhances lipid exchange rate. Data represent results obtained from at least 10 pairs of LDs per group. (G) Overexpression of CIDEC K56Q enhances LD fusion activity. Data represent results obtained from at least 11 pairs of LDs per group. Data represent mean ± SEM; *P < 0.05, **P < 0.01, ***P < 0.001, by 2-tailed Student’s t test. One-way ANOVA with Dunnett’s correction was used for multiple comparisons (B, C, F, and G).

Copyright © 2026 American Society for Clinical Investigation
ISSN: 0021-9738 (print), 1558-8238 (online)

Sign up for email alerts