Go to JCI Insight
  • About
  • Editors
  • Consulting Editors
  • For authors
  • Publication ethics
  • Publication alerts by email
  • Advertising
  • Job board
  • Contact
  • Clinical Research and Public Health
  • Current issue
  • Past issues
  • By specialty
    • COVID-19
    • Cardiology
    • Gastroenterology
    • Immunology
    • Metabolism
    • Nephrology
    • Neuroscience
    • Oncology
    • Pulmonology
    • Vascular biology
    • All ...
  • Videos
    • ASCI Milestone Awards
    • Video Abstracts
    • Conversations with Giants in Medicine
  • Reviews
    • View all reviews ...
    • Clinical innovation and scientific progress in GLP-1 medicine (Nov 2025)
    • Pancreatic Cancer (Jul 2025)
    • Complement Biology and Therapeutics (May 2025)
    • Evolving insights into MASLD and MASH pathogenesis and treatment (Apr 2025)
    • Microbiome in Health and Disease (Feb 2025)
    • Substance Use Disorders (Oct 2024)
    • Clonal Hematopoiesis (Oct 2024)
    • View all review series ...
  • Viewpoint
  • Collections
    • In-Press Preview
    • Clinical Research and Public Health
    • Research Letters
    • Letters to the Editor
    • Editorials
    • Commentaries
    • Editor's notes
    • Reviews
    • Viewpoints
    • 100th anniversary
    • Top read articles

  • Current issue
  • Past issues
  • Specialties
  • Reviews
  • Review series
  • ASCI Milestone Awards
  • Video Abstracts
  • Conversations with Giants in Medicine
  • In-Press Preview
  • Clinical Research and Public Health
  • Research Letters
  • Letters to the Editor
  • Editorials
  • Commentaries
  • Editor's notes
  • Reviews
  • Viewpoints
  • 100th anniversary
  • Top read articles
  • About
  • Editors
  • Consulting Editors
  • For authors
  • Publication ethics
  • Publication alerts by email
  • Advertising
  • Job board
  • Contact
Cortical astrocytes rewire somatosensory cortical circuits for peripheral neuropathic pain
Sun Kwang Kim, Hideaki Hayashi, Tatsuya Ishikawa, Keisuke Shibata, Eiji Shigetomi, Youichi Shinozaki, Hiroyuki Inada, Seung Eon Roh, Sang Jeong Kim, Gihyun Lee, Hyunsu Bae, Andrew J. Moorhouse, Katsuhiko Mikoshiba, Yugo Fukazawa, Schuichi Koizumi, Junichi Nabekura
Sun Kwang Kim, Hideaki Hayashi, Tatsuya Ishikawa, Keisuke Shibata, Eiji Shigetomi, Youichi Shinozaki, Hiroyuki Inada, Seung Eon Roh, Sang Jeong Kim, Gihyun Lee, Hyunsu Bae, Andrew J. Moorhouse, Katsuhiko Mikoshiba, Yugo Fukazawa, Schuichi Koizumi, Junichi Nabekura
View: Text | PDF
Research Article

Cortical astrocytes rewire somatosensory cortical circuits for peripheral neuropathic pain

  • Text
  • PDF
Abstract

Long-term treatments to ameliorate peripheral neuropathic pain that includes mechanical allodynia are limited. While glial activation and altered nociceptive transmission within the spinal cord are associated with the pathogenesis of mechanical allodynia, changes in cortical circuits also accompany peripheral nerve injury and may represent additional therapeutic targets. Dendritic spine plasticity in the S1 cortex appears within days following nerve injury; however, the underlying cellular mechanisms of this plasticity and whether it has a causal relationship to allodynia remain unsolved. Furthermore, it is not known whether glial activation occurs within the S1 cortex following injury or whether it contributes to this S1 synaptic plasticity. Using in vivo 2-photon imaging with genetic and pharmacological manipulations of murine models, we have shown that sciatic nerve ligation induces a re-emergence of immature metabotropic glutamate receptor 5 (mGluR5) signaling in S1 astroglia, which elicits spontaneous somatic Ca2+ transients, synaptogenic thrombospondin 1 (TSP-1) release, and synapse formation. This S1 astrocyte reactivation was evident only during the first week after injury and correlated with the temporal changes in S1 extracellular glutamate levels and dendritic spine turnover. Blocking the astrocytic mGluR5-signaling pathway suppressed mechanical allodynia, while activating this pathway in the absence of any peripheral injury induced long-lasting (>1 month) allodynia. We conclude that reawakened astrocytes are a key trigger for S1 circuit rewiring and that this contributes to neuropathic mechanical allodynia.

Authors

Sun Kwang Kim, Hideaki Hayashi, Tatsuya Ishikawa, Keisuke Shibata, Eiji Shigetomi, Youichi Shinozaki, Hiroyuki Inada, Seung Eon Roh, Sang Jeong Kim, Gihyun Lee, Hyunsu Bae, Andrew J. Moorhouse, Katsuhiko Mikoshiba, Yugo Fukazawa, Schuichi Koizumi, Junichi Nabekura

×

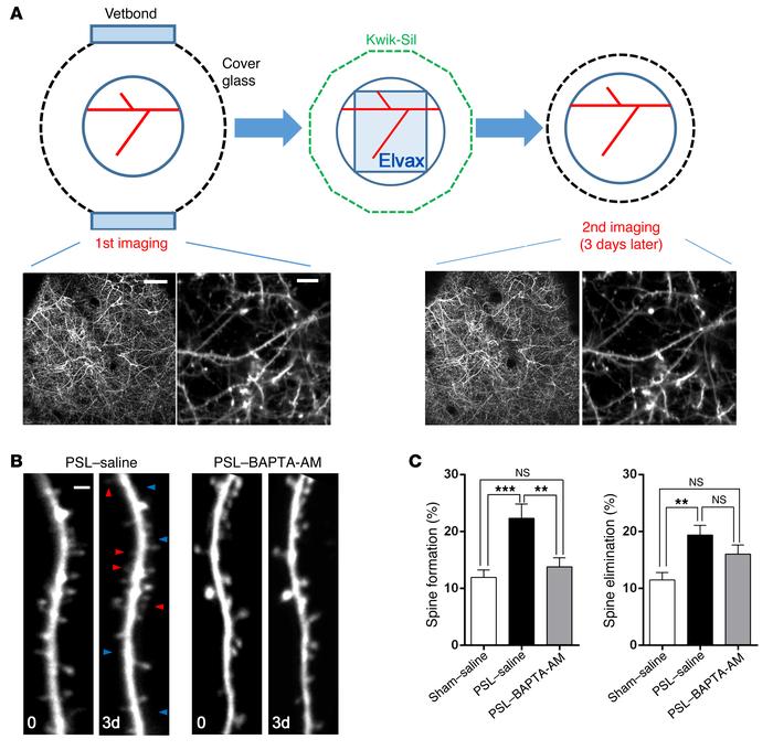
Figure 3

Inactivation of S1 astrocytic Ca2+ inhibits spine turnover.

Options: View larger image (or click on image) Download as PowerPoint
Inactivation of S1 astrocytic Ca2+ inhibits spine turnover.
(A) Repeated...
(A) Repeated in vivo 2-photon imaging of the same dendrites before and 3 days after drug infusion into S1 cortex. Schematic procedure (top) and representative images (bottom) used for repeated imaging of the same apical dendrites of layer V pyramidal neurons in S1 cortex, before and 3 days after Elvax drug application. (B) Images of the same S1 cortex apical dendrite before and 3 days after PSL injury, with local sustained (Elvax) delivery of saline or BAPTA-AM. Arrowheads indicate spine formation (red) and elimination (blue). Scale bar: 2 μm. (C) Spine formation (left) and elimination (right) rates in saline sham-operated (n = 24 dendrites/3 mice), PSL-injured (n = 17 dendrites/3 mice), and BAPTA-AM PSL-injured groups (n = 20 dendrites/3 mice). **P < 0.01 and ***P < 0.001, by 1-way ANOVA. Error bars represent the mean ± SEM.

Copyright © 2026 American Society for Clinical Investigation
ISSN: 0021-9738 (print), 1558-8238 (online)

Sign up for email alerts