Go to JCI Insight
  • About
  • Editors
  • Consulting Editors
  • For authors
  • Publication ethics
  • Publication alerts by email
  • Advertising
  • Job board
  • Contact
  • Clinical Research and Public Health
  • Current issue
  • Past issues
  • By specialty
    • COVID-19
    • Cardiology
    • Gastroenterology
    • Immunology
    • Metabolism
    • Nephrology
    • Neuroscience
    • Oncology
    • Pulmonology
    • Vascular biology
    • All ...
  • Videos
    • ASCI Milestone Awards
    • Video Abstracts
    • Conversations with Giants in Medicine
  • Reviews
    • View all reviews ...
    • Clinical innovation and scientific progress in GLP-1 medicine (Nov 2025)
    • Pancreatic Cancer (Jul 2025)
    • Complement Biology and Therapeutics (May 2025)
    • Evolving insights into MASLD and MASH pathogenesis and treatment (Apr 2025)
    • Microbiome in Health and Disease (Feb 2025)
    • Substance Use Disorders (Oct 2024)
    • Clonal Hematopoiesis (Oct 2024)
    • View all review series ...
  • Viewpoint
  • Collections
    • In-Press Preview
    • Clinical Research and Public Health
    • Research Letters
    • Letters to the Editor
    • Editorials
    • Commentaries
    • Editor's notes
    • Reviews
    • Viewpoints
    • 100th anniversary
    • Top read articles

  • Current issue
  • Past issues
  • Specialties
  • Reviews
  • Review series
  • ASCI Milestone Awards
  • Video Abstracts
  • Conversations with Giants in Medicine
  • In-Press Preview
  • Clinical Research and Public Health
  • Research Letters
  • Letters to the Editor
  • Editorials
  • Commentaries
  • Editor's notes
  • Reviews
  • Viewpoints
  • 100th anniversary
  • Top read articles
  • About
  • Editors
  • Consulting Editors
  • For authors
  • Publication ethics
  • Publication alerts by email
  • Advertising
  • Job board
  • Contact
Interleukin-21 combined with ART reduces inflammation and viral reservoir in SIV-infected macaques
Luca Micci, Emily S. Ryan, Rémi Fromentin, Steven E. Bosinger, Justin L. Harper, Tianyu He, Sara Paganini, Kirk A. Easley, Ann Chahroudi, Clarisse Benne, Sanjeev Gumber, Colleen S. McGary, Kenneth A. Rogers, Claire Deleage, Carissa Lucero, Siddappa N. Byrareddy, Cristian Apetrei, Jacob D. Estes, Jeffrey D. Lifson, Michael Piatak Jr., Nicolas Chomont, Francois Villinger, Guido Silvestri, Jason M. Brenchley, Mirko Paiardini
Luca Micci, Emily S. Ryan, Rémi Fromentin, Steven E. Bosinger, Justin L. Harper, Tianyu He, Sara Paganini, Kirk A. Easley, Ann Chahroudi, Clarisse Benne, Sanjeev Gumber, Colleen S. McGary, Kenneth A. Rogers, Claire Deleage, Carissa Lucero, Siddappa N. Byrareddy, Cristian Apetrei, Jacob D. Estes, Jeffrey D. Lifson, Michael Piatak Jr., Nicolas Chomont, Francois Villinger, Guido Silvestri, Jason M. Brenchley, Mirko Paiardini
View: Text | PDF
Research Article AIDS/HIV

Interleukin-21 combined with ART reduces inflammation and viral reservoir in SIV-infected macaques

  • Text
  • PDF
Abstract

Despite successful control of viremia, many HIV-infected individuals given antiretroviral therapy (ART) exhibit residual inflammation, which is associated with non–AIDS-related morbidity and mortality and may contribute to virus persistence during ART. Here, we investigated the effects of IL-21 administration on both inflammation and virus persistence in ART-treated, SIV-infected rhesus macaques (RMs). Compared with SIV-infected animals only given ART, SIV-infected RMs given both ART and IL-21 showed improved restoration of intestinal Th17 and Th22 cells and a more effective reduction of immune activation in blood and intestinal mucosa, with the latter maintained through 8 months after ART interruption. Additionally, IL-21, in combination with ART, was associated with reduced levels of SIV RNA in plasma and decreased CD4+ T cell levels harboring replication-competent virus during ART. At the latest experimental time points, which were up to 8 months after ART interruption, plasma viremia and cell-associated SIV DNA levels remained substantially lower than those before ART initiation in IL-21–treated animals but not in controls. Together, these data suggest that IL-21 supplementation of ART reduces residual inflammation and virus persistence in a relevant model of lentiviral disease and warrants further investigation as a potential intervention for HIV infection.

Authors

Luca Micci, Emily S. Ryan, Rémi Fromentin, Steven E. Bosinger, Justin L. Harper, Tianyu He, Sara Paganini, Kirk A. Easley, Ann Chahroudi, Clarisse Benne, Sanjeev Gumber, Colleen S. McGary, Kenneth A. Rogers, Claire Deleage, Carissa Lucero, Siddappa N. Byrareddy, Cristian Apetrei, Jacob D. Estes, Jeffrey D. Lifson, Michael Piatak Jr., Nicolas Chomont, Francois Villinger, Guido Silvestri, Jason M. Brenchley, Mirko Paiardini

×

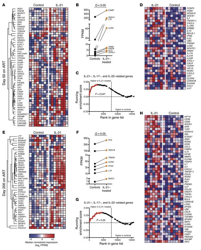
Figure 4

IL-21 supplementation upregulates the expression of genes regulating antimicrobial immunity in PBMCs from ART-treated, SIV-infected RMs.

Options: View larger image (or click on image) Download as PowerPoint
IL-21 supplementation upregulates the expression of genes regulating ant...
(A and E) Global heatmaps of genes whose expression levels were significantly different (Q < 0.05) between IL-21–treated (n = 7) and control (n = 8) RMs at day 50 (A) or day 200 (E) on ART. The specific genes are indicated on the left side of the heatmaps. (B and F) FPKM values for the selected genes of interest were compared between IL-21–treated (orange circles) and control (black squares) RMs at day 50 (B) and day 200 (F) on ART. (C and G) Gene ranking for IL-21–, IL-17–, and IL-22–related genes at day 50 (C) and day 200 (G) on ART. Dots represent individual genes plotted according to their ranking (x axis) and their addition to the cumulative score (y axis). P values below 0.25 were considered significant according to GSEA guidelines. Leading genes with higher enrichment scores in IL-21–treated RMs (as compared with controls) are highlighted in red and shown as heatmaps in D and H. Statistical analyses were performed with the Partek Genomics Suite, version 6.6, and the GSEA tool.

Copyright © 2026 American Society for Clinical Investigation
ISSN: 0021-9738 (print), 1558-8238 (online)

Sign up for email alerts