Go to JCI Insight
  • About
  • Editors
  • Consulting Editors
  • For authors
  • Publication ethics
  • Publication alerts by email
  • Advertising
  • Job board
  • Contact
  • Clinical Research and Public Health
  • Current issue
  • Past issues
  • By specialty
    • COVID-19
    • Cardiology
    • Gastroenterology
    • Immunology
    • Metabolism
    • Nephrology
    • Neuroscience
    • Oncology
    • Pulmonology
    • Vascular biology
    • All ...
  • Videos
    • ASCI Milestone Awards
    • Video Abstracts
    • Conversations with Giants in Medicine
  • Reviews
    • View all reviews ...
    • Clinical innovation and scientific progress in GLP-1 medicine (Nov 2025)
    • Pancreatic Cancer (Jul 2025)
    • Complement Biology and Therapeutics (May 2025)
    • Evolving insights into MASLD and MASH pathogenesis and treatment (Apr 2025)
    • Microbiome in Health and Disease (Feb 2025)
    • Substance Use Disorders (Oct 2024)
    • Clonal Hematopoiesis (Oct 2024)
    • View all review series ...
  • Viewpoint
  • Collections
    • In-Press Preview
    • Clinical Research and Public Health
    • Research Letters
    • Letters to the Editor
    • Editorials
    • Commentaries
    • Editor's notes
    • Reviews
    • Viewpoints
    • 100th anniversary
    • Top read articles

  • Current issue
  • Past issues
  • Specialties
  • Reviews
  • Review series
  • ASCI Milestone Awards
  • Video Abstracts
  • Conversations with Giants in Medicine
  • In-Press Preview
  • Clinical Research and Public Health
  • Research Letters
  • Letters to the Editor
  • Editorials
  • Commentaries
  • Editor's notes
  • Reviews
  • Viewpoints
  • 100th anniversary
  • Top read articles
  • About
  • Editors
  • Consulting Editors
  • For authors
  • Publication ethics
  • Publication alerts by email
  • Advertising
  • Job board
  • Contact
PHD2/3-dependent hydroxylation tunes cardiac response to β-adrenergic stress via phospholamban
Liang Xie, Xinchun Pi, W.H. Davin Townley-Tilson, Na Li, Xander H.T. Wehrens, Mark L. Entman, George E. Taffet, Ashutosh Mishra, Junmin Peng, Jonathan C. Schisler, Gerhard Meissner, Cam Patterson
Liang Xie, Xinchun Pi, W.H. Davin Townley-Tilson, Na Li, Xander H.T. Wehrens, Mark L. Entman, George E. Taffet, Ashutosh Mishra, Junmin Peng, Jonathan C. Schisler, Gerhard Meissner, Cam Patterson
View: Text | PDF
Research Article Cardiology

PHD2/3-dependent hydroxylation tunes cardiac response to β-adrenergic stress via phospholamban

  • Text
  • PDF
Abstract

Ischemic heart disease is the leading cause of heart failure. Both clinical trials and experimental animal studies demonstrate that chronic hypoxia can induce contractile dysfunction even before substantial ventricular damage, implicating a direct role of oxygen in the regulation of cardiac contractile function. Prolyl hydroxylase domain (PHD) proteins are well recognized as oxygen sensors and mediate a wide variety of cellular events by hydroxylating a growing list of protein substrates. Both PHD2 and PHD3 are highly expressed in the heart, yet their functional roles in modulating contractile function remain incompletely understood. Here, we report that combined deletion of Phd2 and Phd3 dramatically decreased expression of phospholamban (PLN), resulted in sustained activation of calcium/calmodulin-activated kinase II (CaMKII), and sensitized mice to chronic β-adrenergic stress–induced myocardial injury. We have provided evidence that thyroid hormone receptor-α (TR-α), a transcriptional regulator of PLN, interacts with PHD2 and PHD3 and is hydroxylated at 2 proline residues. Inhibition of PHDs increased the interaction between TR-α and nuclear receptor corepressor 2 (NCOR2) and suppressed Pln transcription. Together, these observations provide mechanistic insight into how oxygen directly modulates cardiac contractility and suggest that cardiac function could be modulated therapeutically by tuning PHD enzymatic activity.

Authors

Liang Xie, Xinchun Pi, W.H. Davin Townley-Tilson, Na Li, Xander H.T. Wehrens, Mark L. Entman, George E. Taffet, Ashutosh Mishra, Junmin Peng, Jonathan C. Schisler, Gerhard Meissner, Cam Patterson

×

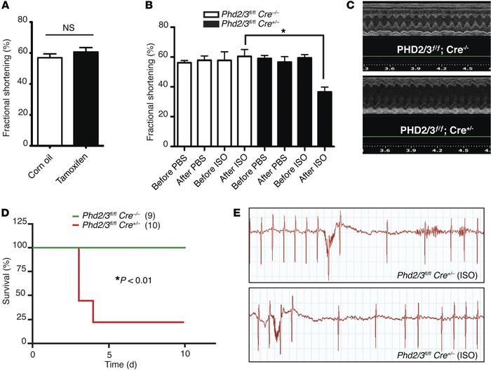
Figure 3

Depletion of PHD2/3 exaggerates myocardial injury induced by chronic treatment with ISO.

Options: View larger image (or click on image) Download as PowerPoint
Depletion of PHD2/3 exaggerates myocardial injury induced by chronic tre...
(A) Short-term deletion of Phd2 and Phd3 had no significant effect on cardiac function. ECG analyses of Phd2/3fl/fl Cre+/– mice were performed 2 weeks after day 1 of i.p. injection of tamoxifen or corn oil control (n = 5/group). NS, 2-tailed Student’s t test. (B and C) Deletion of PHD2 and PHD3 exacerbated cardiac dysfunction induced by ISO in female mice. Female Phd2/3fl/fl Cre+/– and Phd2/3fl/fl Cre–/– mice were i.p. injected with tamoxifen once daily for 5 days, followed by PBS or ISO infusion with miniosmotic pumps (20 mg/kg/d) for 7 days, and cardiac function was measured by ECG. Quantitative analysis of fractional shortening is shown in B (n = 5/group). *P < 0.05, 2-way ANOVA. Representative M-mode ECGs of Phd2/3fl/fl Cre+/– and Phd2/3fl/fl Cre–/– mice after 7 days’ treatment with ISO are shown in C. (D and E) Survival of male Phd2- and Phd3-null mice was significantly lower than that of WT mice. Male Phd2/3fl/fl Cre+/– and Phd2/3fl/fl Cre–/– mice were i.p. injected with tamoxifen once daily for 5 days, followed by infusion of PBS or ISO for 7 days. Kaplan-Meier survival curves for mice with the indicated genotypes are shown in D. *P < 0.01, log-rank test. Representative ECGs with severe cardiac arrhythmias observed in male Phd2/3fl/fl Cre+/– mice are shown in E.

Copyright © 2026 American Society for Clinical Investigation
ISSN: 0021-9738 (print), 1558-8238 (online)

Sign up for email alerts