Go to JCI Insight
  • About
  • Editors
  • Consulting Editors
  • For authors
  • Publication ethics
  • Publication alerts by email
  • Advertising
  • Job board
  • Contact
  • Clinical Research and Public Health
  • Current issue
  • Past issues
  • By specialty
    • COVID-19
    • Cardiology
    • Gastroenterology
    • Immunology
    • Metabolism
    • Nephrology
    • Neuroscience
    • Oncology
    • Pulmonology
    • Vascular biology
    • All ...
  • Videos
    • ASCI Milestone Awards
    • Video Abstracts
    • Conversations with Giants in Medicine
  • Reviews
    • View all reviews ...
    • Clinical innovation and scientific progress in GLP-1 medicine (Nov 2025)
    • Pancreatic Cancer (Jul 2025)
    • Complement Biology and Therapeutics (May 2025)
    • Evolving insights into MASLD and MASH pathogenesis and treatment (Apr 2025)
    • Microbiome in Health and Disease (Feb 2025)
    • Substance Use Disorders (Oct 2024)
    • Clonal Hematopoiesis (Oct 2024)
    • View all review series ...
  • Viewpoint
  • Collections
    • In-Press Preview
    • Clinical Research and Public Health
    • Research Letters
    • Letters to the Editor
    • Editorials
    • Commentaries
    • Editor's notes
    • Reviews
    • Viewpoints
    • 100th anniversary
    • Top read articles

  • Current issue
  • Past issues
  • Specialties
  • Reviews
  • Review series
  • ASCI Milestone Awards
  • Video Abstracts
  • Conversations with Giants in Medicine
  • In-Press Preview
  • Clinical Research and Public Health
  • Research Letters
  • Letters to the Editor
  • Editorials
  • Commentaries
  • Editor's notes
  • Reviews
  • Viewpoints
  • 100th anniversary
  • Top read articles
  • About
  • Editors
  • Consulting Editors
  • For authors
  • Publication ethics
  • Publication alerts by email
  • Advertising
  • Job board
  • Contact
The C-terminal CGHC motif of protein disulfide isomerase supports thrombosis
Junsong Zhou, Yi Wu, Lu Wang, Lubica Rauova, Vincent M. Hayes, Mortimer Poncz, David W. Essex
Junsong Zhou, Yi Wu, Lu Wang, Lubica Rauova, Vincent M. Hayes, Mortimer Poncz, David W. Essex
View: Text | PDF
Research Article Hematology

The C-terminal CGHC motif of protein disulfide isomerase supports thrombosis

  • Text
  • PDF
Abstract

Protein disulfide isomerase (PDI) has two distinct CGHC redox-active sites; however, the contribution of these sites during different physiologic reactions, including thrombosis, is unknown. Here, we evaluated the role of PDI and redox-active sites of PDI in thrombosis by generating mice with blood cells and vessel wall cells lacking PDI (Mx1-Cre Pdifl/fl mice) and transgenic mice harboring PDI that lacks a functional C-terminal CGHC motif [PDI(ss-oo) mice]. Both mouse models showed decreased fibrin deposition and platelet accumulation in laser-induced cremaster arteriole injury, and PDI(ss-oo) mice had attenuated platelet accumulation in FeCl3-induced mesenteric arterial injury. These defects were rescued by infusion of recombinant PDI containing only a functional C-terminal CGHC motif [PDI(oo-ss)]. PDI infusion restored fibrin formation, but not platelet accumulation, in eptifibatide-treated wild-type mice, suggesting a direct role of PDI in coagulation. In vitro aggregation of platelets from PDI(ss-oo) mice and PDI-null platelets was reduced; however, this defect was rescued by recombinant PDI(oo-ss). In human platelets, recombinant PDI(ss-oo) inhibited aggregation, while recombinant PDI(oo-ss) potentiated aggregation. Platelet secretion assays demonstrated that the C-terminal CGHC motif of PDI is important for P-selectin expression and ATP secretion through a non-αIIbβ3 substrate. In summary, our results indicate that the C-terminal CGHC motif of PDI is important for platelet function and coagulation.

Authors

Junsong Zhou, Yi Wu, Lu Wang, Lubica Rauova, Vincent M. Hayes, Mortimer Poncz, David W. Essex

×

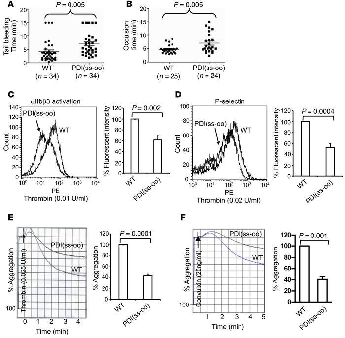
Figure 5

Transgenic PDI(ss-oo) mice have impaired hemostasis, thrombosis, activation of αIIbβ3, P selectin expression, and platelet aggregation.

Options: View larger image (or click on image) Download as PowerPoint
Transgenic PDI(ss-oo) mice have impaired hemostasis, thrombosis, activat...
(A) Tail bleeding times and (B) times to occlusion of FeCl3-induced carotid artery thrombosis in transgenic PDI(ss-oo) mice compared with wild-type control mice; mean ± SEM, t test. (C) Platelets from transgenic PDI(ss-oo) mice have defects in thrombin-dependent (0.02 U/ml) activation of αIIbβ3 (detected by the JON/A activation-dependent antibody). Representative flow histogram and cumulative data; mean ± SEM, n = 6, t test. (D) P selectin expression is decreased in thrombin-activated (0.02 U/ml) transgenic PDI(ss-oo) platelets. Representative histogram and cumulative data; mean ± SEM, n = 5, t test. Representative aggregation tracings and combined results of the aggregation defect in transgenic PDI(ss-oo) platelets using (E) thrombin (0.025 U/ml) (mean ± SEM, n = 5, t test) and (F) convulxin (20 ng/ml) (mean ± SEM, n = 4, t test).

Copyright © 2026 American Society for Clinical Investigation
ISSN: 0021-9738 (print), 1558-8238 (online)

Sign up for email alerts