Go to JCI Insight
  • About
  • Editors
  • Consulting Editors
  • For authors
  • Publication ethics
  • Publication alerts by email
  • Advertising
  • Job board
  • Contact
  • Clinical Research and Public Health
  • Current issue
  • Past issues
  • By specialty
    • COVID-19
    • Cardiology
    • Gastroenterology
    • Immunology
    • Metabolism
    • Nephrology
    • Neuroscience
    • Oncology
    • Pulmonology
    • Vascular biology
    • All ...
  • Videos
    • ASCI Milestone Awards
    • Video Abstracts
    • Conversations with Giants in Medicine
  • Reviews
    • View all reviews ...
    • Neurodegeneration (Mar 2026)
    • Clinical innovation and scientific progress in GLP-1 medicine (Nov 2025)
    • Pancreatic Cancer (Jul 2025)
    • Complement Biology and Therapeutics (May 2025)
    • Evolving insights into MASLD and MASH pathogenesis and treatment (Apr 2025)
    • Microbiome in Health and Disease (Feb 2025)
    • Substance Use Disorders (Oct 2024)
    • View all review series ...
  • Viewpoint
  • Collections
    • In-Press Preview
    • Clinical Research and Public Health
    • Research Letters
    • Letters to the Editor
    • Editorials
    • Commentaries
    • Editor's notes
    • Reviews
    • Viewpoints
    • 100th anniversary
    • Top read articles

  • Current issue
  • Past issues
  • Specialties
  • Reviews
  • Review series
  • ASCI Milestone Awards
  • Video Abstracts
  • Conversations with Giants in Medicine
  • In-Press Preview
  • Clinical Research and Public Health
  • Research Letters
  • Letters to the Editor
  • Editorials
  • Commentaries
  • Editor's notes
  • Reviews
  • Viewpoints
  • 100th anniversary
  • Top read articles
  • About
  • Editors
  • Consulting Editors
  • For authors
  • Publication ethics
  • Publication alerts by email
  • Advertising
  • Job board
  • Contact
Cholestenoic acids regulate motor neuron survival via liver X receptors
Spyridon Theofilopoulos, William J. Griffiths, Peter J. Crick, Shanzheng Yang, Anna Meljon, Michael Ogundare, Satish Srinivas Kitambi, Andrew Lockhart, Karin Tuschl, Peter T. Clayton, Andrew A. Morris, Adelaida Martinez, M. Ashwin Reddy, Andrea Martinuzzi, Maria T. Bassi, Akira Honda, Tatsuki Mizuochi, Akihiko Kimura, Hiroshi Nittono, Giuseppe De Michele, Rosa Carbone, Chiara Criscuolo, Joyce L. Yau, Jonathan R. Seckl, Rebecca Schüle, Ludger Schöls, Andreas W. Sailer, Jens Kuhle, Matthew J. Fraidakis, Jan-Åke Gustafsson, Knut R. Steffensen, Ingemar Björkhem, Patrik Ernfors, Jan Sjövall, Ernest Arenas, Yuqin Wang
Spyridon Theofilopoulos, William J. Griffiths, Peter J. Crick, Shanzheng Yang, Anna Meljon, Michael Ogundare, Satish Srinivas Kitambi, Andrew Lockhart, Karin Tuschl, Peter T. Clayton, Andrew A. Morris, Adelaida Martinez, M. Ashwin Reddy, Andrea Martinuzzi, Maria T. Bassi, Akira Honda, Tatsuki Mizuochi, Akihiko Kimura, Hiroshi Nittono, Giuseppe De Michele, Rosa Carbone, Chiara Criscuolo, Joyce L. Yau, Jonathan R. Seckl, Rebecca Schüle, Ludger Schöls, Andreas W. Sailer, Jens Kuhle, Matthew J. Fraidakis, Jan-Åke Gustafsson, Knut R. Steffensen, Ingemar Björkhem, Patrik Ernfors, Jan Sjövall, Ernest Arenas, Yuqin Wang
View: Text | PDF
Research Article Neuroscience

Cholestenoic acids regulate motor neuron survival via liver X receptors

  • Text
  • PDF
Abstract

Cholestenoic acids are formed as intermediates in metabolism of cholesterol to bile acids, and the biosynthetic enzymes that generate cholestenoic acids are expressed in the mammalian CNS. Here, we evaluated the cholestenoic acid profile of mammalian cerebrospinal fluid (CSF) and determined that specific cholestenoic acids activate the liver X receptors (LXRs), enhance islet-1 expression in zebrafish, and increase the number of oculomotor neurons in the developing mouse in vitro and in vivo. While 3β,7α-dihydroxycholest-5-en-26-oic acid (3β,7α-diHCA) promoted motor neuron survival in an LXR-dependent manner, 3β-hydroxy-7-oxocholest-5-en-26-oic acid (3βH,7O-CA) promoted maturation of precursors into islet-1+ cells. Unlike 3β,7α-diHCA and 3βH,7O-CA, 3β-hydroxycholest-5-en-26-oic acid (3β-HCA) caused motor neuron cell loss in mice. Mutations in CYP7B1 or CYP27A1, which encode enzymes involved in cholestenoic acid metabolism, result in different neurological diseases, hereditary spastic paresis type 5 (SPG5) and cerebrotendinous xanthomatosis (CTX), respectively. SPG5 is characterized by spastic paresis, and similar symptoms may occur in CTX. Analysis of CSF and plasma from patients with SPG5 revealed an excess of the toxic LXR ligand, 3β-HCA, while patients with CTX and SPG5 exhibited low levels of the survival-promoting LXR ligand 3β,7α-diHCA. Moreover, 3β,7α-diHCA prevented the loss of motor neurons induced by 3β-HCA in the developing mouse midbrain in vivo.Our results indicate that specific cholestenoic acids selectively work on motor neurons, via LXR, to regulate the balance between survival and death.

Authors

Spyridon Theofilopoulos, William J. Griffiths, Peter J. Crick, Shanzheng Yang, Anna Meljon, Michael Ogundare, Satish Srinivas Kitambi, Andrew Lockhart, Karin Tuschl, Peter T. Clayton, Andrew A. Morris, Adelaida Martinez, M. Ashwin Reddy, Andrea Martinuzzi, Maria T. Bassi, Akira Honda, Tatsuki Mizuochi, Akihiko Kimura, Hiroshi Nittono, Giuseppe De Michele, Rosa Carbone, Chiara Criscuolo, Joyce L. Yau, Jonathan R. Seckl, Rebecca Schüle, Ludger Schöls, Andreas W. Sailer, Jens Kuhle, Matthew J. Fraidakis, Jan-Åke Gustafsson, Knut R. Steffensen, Ingemar Björkhem, Patrik Ernfors, Jan Sjövall, Ernest Arenas, Yuqin Wang

×

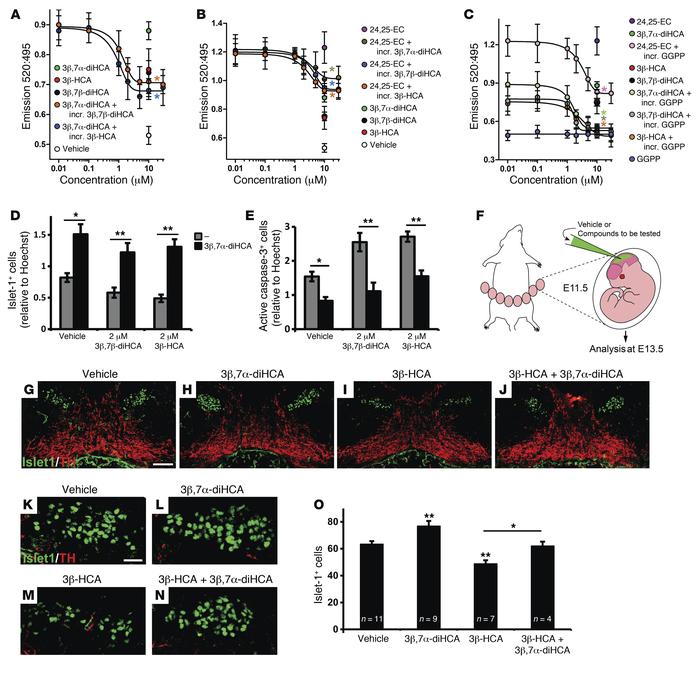
Figure 5

Competition between cholestenoic acid effects, and 3β,7α-diHCA promotes motor neuron survival in vivo.

Options: View larger image (or click on image) Download as PowerPoint
Competition between cholestenoic acid effects, and 3β,7α-diHCA promotes ...
(A–C) TR-FRET LXRβ coactivator assays. (A) The effect of 10 μM 3β,7α-diHCA was dose-dependently competed by increasing concentrations (incr.) of 3β,7β-diHCA and 3β-HCA (both *P < 0.05 for ≥2 μM). Similarly, (B) the effect of 10 μM 24,25-EC was dose-dependently competed by 3β,7α-diHCA (*P < 0.05 for ≥10 μM), 3β,7β-diHCA (*P < 0.05 for ≥10 μM), and 3β-HCA (*P < 0.05 for ≥5 μM), and (C) the effects of 3β,7α-diHCA, 3β-HCA, 3β,7β-diHCA, and 24,25-EC (all 10 μM) were dose-dependently competed by GGPP (all *P < 0.05 vs. respective no-GGPP group). Data were analyzed by Mann-Whitney test. (D and E) 10 μM 3β,7α-diHCA rescued the toxic effect of 2 μM 3β,7β-diHCA or 3β-HCA on islet-1+ cells and reduced neuronal cell death induced by these acids, as indicated by the number of active caspase-3+ cells, in mouse E11.5 brain primary cultures. *P < 0.05, **P < 0.01, Mann-Whitney test. (F) Mouse embryos were injected with vehicle or cholestenoic acid into the mesencephalic ventricle in utero at E11.5 and collected at E13.5. (G–N) Midbrain coronal sections showing islet-1+ motor neurons (green) and neighboring TH+ neurons (red) (G–J), and higher magnification of islet-1+ cells (K–N), for embryos injected with vehicle (G and K), 5 μM 3β,7α-diHCA (H and L), 1 μM 3β-HCA (I and M), and 1 μM 3β-HCA plus 5 μM 3β,7α-diHCA (J and N). (O) Quantification of islet-1+ cell number in each group. *P < 0.05, **P < 0.01, 1-way ANOVA with LSD post-hoc test. Scale bars: 100 μm (G–J); 20 μm (K–N). All data are mean ± SEM (n = 3).

Copyright © 2026 American Society for Clinical Investigation
ISSN: 0021-9738 (print), 1558-8238 (online)

Sign up for email alerts