Go to JCI Insight
  • About
  • Editors
  • Consulting Editors
  • For authors
  • Publication ethics
  • Publication alerts by email
  • Advertising
  • Job board
  • Contact
  • Clinical Research and Public Health
  • Current issue
  • Past issues
  • By specialty
    • COVID-19
    • Cardiology
    • Gastroenterology
    • Immunology
    • Metabolism
    • Nephrology
    • Neuroscience
    • Oncology
    • Pulmonology
    • Vascular biology
    • All ...
  • Videos
    • ASCI Milestone Awards
    • Video Abstracts
    • Conversations with Giants in Medicine
  • Reviews
    • View all reviews ...
    • Clinical innovation and scientific progress in GLP-1 medicine (Nov 2025)
    • Pancreatic Cancer (Jul 2025)
    • Complement Biology and Therapeutics (May 2025)
    • Evolving insights into MASLD and MASH pathogenesis and treatment (Apr 2025)
    • Microbiome in Health and Disease (Feb 2025)
    • Substance Use Disorders (Oct 2024)
    • Clonal Hematopoiesis (Oct 2024)
    • View all review series ...
  • Viewpoint
  • Collections
    • In-Press Preview
    • Clinical Research and Public Health
    • Research Letters
    • Letters to the Editor
    • Editorials
    • Commentaries
    • Editor's notes
    • Reviews
    • Viewpoints
    • 100th anniversary
    • Top read articles

  • Current issue
  • Past issues
  • Specialties
  • Reviews
  • Review series
  • ASCI Milestone Awards
  • Video Abstracts
  • Conversations with Giants in Medicine
  • In-Press Preview
  • Clinical Research and Public Health
  • Research Letters
  • Letters to the Editor
  • Editorials
  • Commentaries
  • Editor's notes
  • Reviews
  • Viewpoints
  • 100th anniversary
  • Top read articles
  • About
  • Editors
  • Consulting Editors
  • For authors
  • Publication ethics
  • Publication alerts by email
  • Advertising
  • Job board
  • Contact
Lipotoxicity disrupts incretin-regulated human β cell connectivity
David J. Hodson, Ryan K. Mitchell, Elisa A. Bellomo, Gao Sun, Laurent Vinet, Paolo Meda, Daliang Li, Wen-Hong Li, Marco Bugliani, Piero Marchetti, Domenico Bosco, Lorenzo Piemonti, Paul Johnson, Stephen J. Hughes, Guy A. Rutter
David J. Hodson, Ryan K. Mitchell, Elisa A. Bellomo, Gao Sun, Laurent Vinet, Paolo Meda, Daliang Li, Wen-Hong Li, Marco Bugliani, Piero Marchetti, Domenico Bosco, Lorenzo Piemonti, Paul Johnson, Stephen J. Hughes, Guy A. Rutter
View: Text | PDF
Research Article Endocrinology

Lipotoxicity disrupts incretin-regulated human β cell connectivity

  • Text
  • PDF
Abstract

Pancreatic β cell dysfunction is pathognomonic of type 2 diabetes mellitus (T2DM) and is driven by environmental and genetic factors. β cell responses to glucose and to incretins such as glucagon-like peptide-1 (GLP-1) and glucose-dependent insulinotropic polypeptide (GIP) are altered in the disease state. While rodent β cells act as a coordinated syncytium to drive insulin release, this property is unexplored in human islets. In situ imaging approaches were therefore used to monitor in real time the islet dynamics underlying hormone release. We found that GLP-1 and GIP recruit a highly coordinated subnetwork of β cells that are targeted by lipotoxicity to suppress insulin secretion. Donor BMI was negatively correlated with subpopulation responses to GLP-1, suggesting that this action of incretin contributes to functional β cell mass in vivo. Conversely, exposure of mice to a high-fat diet unveiled a role for incretin in maintaining coordinated islet activity, supporting the existence of species-specific strategies to maintain normoglycemia. These findings demonstrate that β cell connectedness is an inherent property of human islets that is likely to influence incretin-potentiated insulin secretion and may be perturbed by diabetogenic insults to disrupt glucose homeostasis in humans.

Authors

David J. Hodson, Ryan K. Mitchell, Elisa A. Bellomo, Gao Sun, Laurent Vinet, Paolo Meda, Daliang Li, Wen-Hong Li, Marco Bugliani, Piero Marchetti, Domenico Bosco, Lorenzo Piemonti, Paul Johnson, Stephen J. Hughes, Guy A. Rutter

×

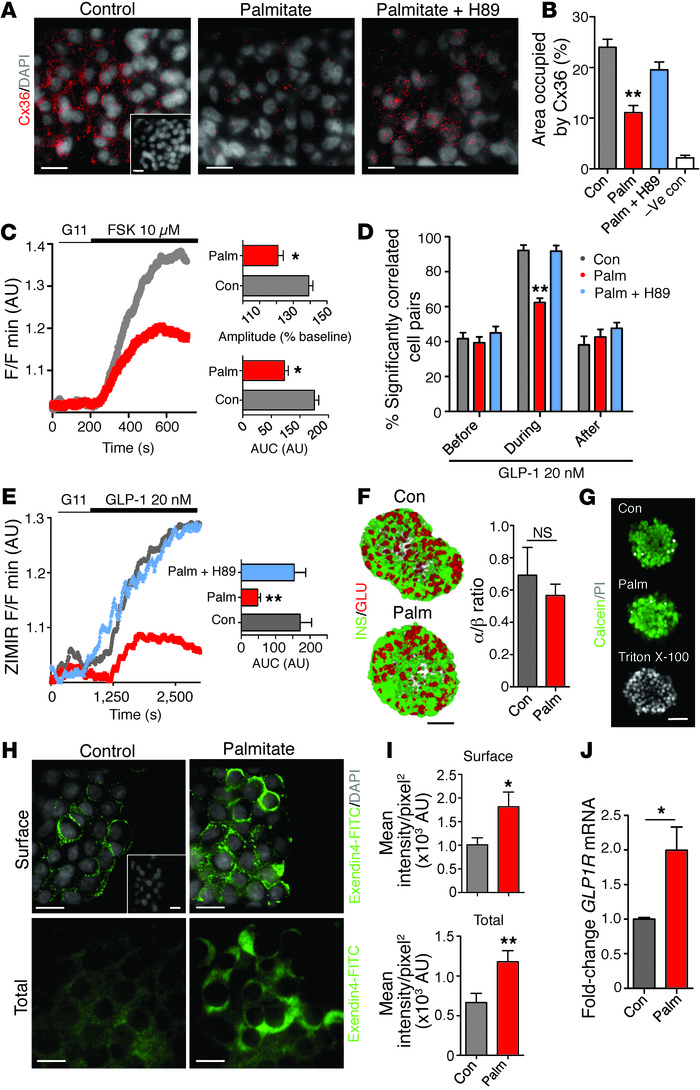
Figure 3

Lipotoxicity disrupts cell-cell communication to impair GLP-1 responses.

Options: View larger image (or click on image) Download as PowerPoint
Lipotoxicity disrupts cell-cell communication to impair GLP-1 responses....
(A) 72-hour exposure to palmitate reduces Cx36 expression, and this can be reversed by coincubation with the PKA inhibitor H89 (negative control, inset). Scale bars: 10 μm (including inset). (B) Fraction area occupied by Cx36 is reduced in palmitate-treated (Palm) islets in a PKA-dependent manner (Palm + H89) (**P < 0.01 versus control [Con], Kruskal-Wallis test; n = 19 islets from 3 donors). (C) Palmitate blunts cell responses to forskolin (FSK). Left panel: mean traces; right panel: AUC and amplitude. (*P < 0.05 versus control; Mann-Whitney U test; n = 6 recordings). (D) Lipotoxicity decreases coordinated cell responses to GLP-1 in a PKA-dependent manner (**P < 0.01, 2-way ANOVA; n = 8 islets from 3 donors). (E) GLP-1–stimulated insulin secretion is impaired following palmitate exposure. Left panel: representative traces; right panel: AUC (**P < 0.01, Kruskal-Wallis test; n = 8–12 islets from 3 donors). (F) Left panel: 3D opacity projection of islets immunolabeled for insulin (INS) and glucagon (GLU). Right panel: FFA does not alter the α/β ratio (NS versus control; Mann-Whitney U test; n = 4 islets from 2 donors). Scale bar: 75 μm. (G) Dead/live ratio is unaffected by palmitate (n = 17 islets). Scale bar: 50 μm. (H) FFA exposure increases surface (top) and total (bottom) GLP-1R number (n = 7–18 islets from 3 donors). Scale bars: 15 μm (including inset). (I) Mean intensity values of surface (top) and total (bottom) exendin-4 FITC are significantly increased by incubation with palmitate (*P < 0.05, **P < 0.01 versus control; Mann-Whitney U test). (J) Similarly, FFA increases GLP1R mRNA expression (*P < 0.05 versus control; Mann-Whitney U test).

Copyright © 2026 American Society for Clinical Investigation
ISSN: 0021-9738 (print), 1558-8238 (online)

Sign up for email alerts