Go to JCI Insight
  • About
  • Editors
  • Consulting Editors
  • For authors
  • Publication ethics
  • Publication alerts by email
  • Advertising
  • Job board
  • Contact
  • Clinical Research and Public Health
  • Current issue
  • Past issues
  • By specialty
    • COVID-19
    • Cardiology
    • Gastroenterology
    • Immunology
    • Metabolism
    • Nephrology
    • Neuroscience
    • Oncology
    • Pulmonology
    • Vascular biology
    • All ...
  • Videos
    • ASCI Milestone Awards
    • Video Abstracts
    • Conversations with Giants in Medicine
  • Reviews
    • View all reviews ...
    • Neurodegeneration (Mar 2026)
    • Clinical innovation and scientific progress in GLP-1 medicine (Nov 2025)
    • Pancreatic Cancer (Jul 2025)
    • Complement Biology and Therapeutics (May 2025)
    • Evolving insights into MASLD and MASH pathogenesis and treatment (Apr 2025)
    • Microbiome in Health and Disease (Feb 2025)
    • Substance Use Disorders (Oct 2024)
    • View all review series ...
  • Viewpoint
  • Collections
    • In-Press Preview
    • Clinical Research and Public Health
    • Research Letters
    • Letters to the Editor
    • Editorials
    • Commentaries
    • Editor's notes
    • Reviews
    • Viewpoints
    • 100th anniversary
    • Top read articles

  • Current issue
  • Past issues
  • Specialties
  • Reviews
  • Review series
  • ASCI Milestone Awards
  • Video Abstracts
  • Conversations with Giants in Medicine
  • In-Press Preview
  • Clinical Research and Public Health
  • Research Letters
  • Letters to the Editor
  • Editorials
  • Commentaries
  • Editor's notes
  • Reviews
  • Viewpoints
  • 100th anniversary
  • Top read articles
  • About
  • Editors
  • Consulting Editors
  • For authors
  • Publication ethics
  • Publication alerts by email
  • Advertising
  • Job board
  • Contact
Age-dependent hepatic lymphoid organization directs successful immunity to hepatitis B
Jean Publicover, Anuj Gaggar, Stephen Nishimura, Christine M. Van Horn, Amanda Goodsell, Marcus O. Muench, R. Lee Reinhardt, Nico van Rooijen, Adil E. Wakil, Marion Peters, Jason G. Cyster, David J. Erle, Philip Rosenthal, Stewart Cooper, Jody L. Baron
Jean Publicover, Anuj Gaggar, Stephen Nishimura, Christine M. Van Horn, Amanda Goodsell, Marcus O. Muench, R. Lee Reinhardt, Nico van Rooijen, Adil E. Wakil, Marion Peters, Jason G. Cyster, David J. Erle, Philip Rosenthal, Stewart Cooper, Jody L. Baron
View: Text | PDF
Research Article Immunology

Age-dependent hepatic lymphoid organization directs successful immunity to hepatitis B

  • Text
  • PDF
Abstract

Hepatitis B virus (HBV) is a major human pathogen that causes immune-mediated hepatitis. Successful immunity to HBV is age dependent: viral clearance occurs in most adults, whereas neonates and young children usually develop chronic infection. Using a mouse model of HBV infection, we sought mechanisms underpinning the age-dependent outcome of HBV and demonstrated that hepatic macrophages facilitate lymphoid organization and immune priming within the adult liver and promote successful immunity. In contrast, lymphoid organization and immune priming was greatly diminished in the livers of young mice, and of macrophage-depleted adult mice, leading to abrogated HBV immunity. Furthermore, we found that CXCL13, which is involved in B lymphocyte trafficking and lymphoid architecture and development, is expressed in an age-dependent manner in both adult mouse and human hepatic macrophages and plays an integral role in facilitating an effective immune response against HBV. Taken together, these results identify some of the immunological mechanisms necessary for effective control of HBV.

Authors

Jean Publicover, Anuj Gaggar, Stephen Nishimura, Christine M. Van Horn, Amanda Goodsell, Marcus O. Muench, R. Lee Reinhardt, Nico van Rooijen, Adil E. Wakil, Marion Peters, Jason G. Cyster, David J. Erle, Philip Rosenthal, Stewart Cooper, Jody L. Baron

×

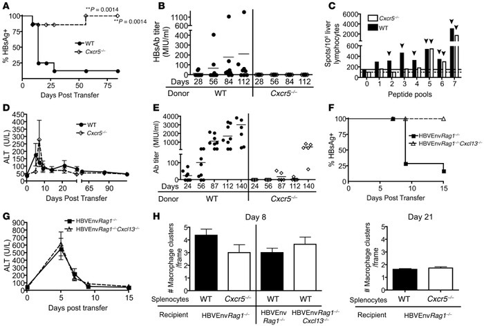
Figure 5

Absence of CXCR5 on donor splenocytes or CXCL13 in recipient mice impairs the adaptive immune response to HBV.

Options: View larger image (or click on image) Download as PowerPoint
Absence of CXCR5 on donor splenocytes or CXCL13 in recipient mice impair...
(A) Percentage of mice with circulating HBsAg and (B) plasma HBsAb titer in HBVEnvRag1–/– recipients of WT or Cxcr5–/– adult splenocytes. (C) HBV-specific T cell responses 4 months after transfer, identified by IFN-γ ELISpot, using liver-derived lymphocytes from HBVEnvRag1–/– recipients of WT or Cxcr5–/– splenocytes. Data are pooled from n = 4 mice. Pool 0 denotes no peptide; solid and dotted lines denote baseline IFN-γ levels for WT and Cxcr5–/– recipient mice, respectively; arrowheads denote a positive response ≥2× that of baseline. (D) Plasma ALT levels in HBVEnvRag1–/– mice adoptively transferred with WT or Cxcr5–/– splenocytes. (E) HBsAb response in WT and Cxcr5–/– mice vaccinated with HBV vaccine (Merck) intramuscularly at days 0 and 56. (F) Percentage of mice with circulating HBsAg and (G) plasma ALT levels in HBVEnvRag1–/– or HBVEnvRag1–/–Cxcl13–/– mice adoptively transferred with WT splenocytes. Data are representative of 3 (A, B, and D) or 2 (C and E–G) independent experiments. (H) Macrophage clustering in HBVEnvRag1–/– mouse liver tissue 8 and 21 days after adoptive transfer of WT or Cxcr5–/– splenocytes and in HBVEnvRag1–/– or HBVEnvRag1–/–Cxcl13–/– mouse liver tissue 8 days after adoptive transfer of WT splenocytes. **P = 0.0014, Fisher’s χ2 test.

Copyright © 2026 American Society for Clinical Investigation
ISSN: 0021-9738 (print), 1558-8238 (online)

Sign up for email alerts