Go to JCI Insight
  • About
  • Editors
  • Consulting Editors
  • For authors
  • Publication ethics
  • Publication alerts by email
  • Advertising
  • Job board
  • Contact
  • Clinical Research and Public Health
  • Current issue
  • Past issues
  • By specialty
    • COVID-19
    • Cardiology
    • Gastroenterology
    • Immunology
    • Metabolism
    • Nephrology
    • Neuroscience
    • Oncology
    • Pulmonology
    • Vascular biology
    • All ...
  • Videos
    • ASCI Milestone Awards
    • Video Abstracts
    • Conversations with Giants in Medicine
  • Reviews
    • View all reviews ...
    • Clinical innovation and scientific progress in GLP-1 medicine (Nov 2025)
    • Pancreatic Cancer (Jul 2025)
    • Complement Biology and Therapeutics (May 2025)
    • Evolving insights into MASLD and MASH pathogenesis and treatment (Apr 2025)
    • Microbiome in Health and Disease (Feb 2025)
    • Substance Use Disorders (Oct 2024)
    • Clonal Hematopoiesis (Oct 2024)
    • View all review series ...
  • Viewpoint
  • Collections
    • In-Press Preview
    • Clinical Research and Public Health
    • Research Letters
    • Letters to the Editor
    • Editorials
    • Commentaries
    • Editor's notes
    • Reviews
    • Viewpoints
    • 100th anniversary
    • Top read articles

  • Current issue
  • Past issues
  • Specialties
  • Reviews
  • Review series
  • ASCI Milestone Awards
  • Video Abstracts
  • Conversations with Giants in Medicine
  • In-Press Preview
  • Clinical Research and Public Health
  • Research Letters
  • Letters to the Editor
  • Editorials
  • Commentaries
  • Editor's notes
  • Reviews
  • Viewpoints
  • 100th anniversary
  • Top read articles
  • About
  • Editors
  • Consulting Editors
  • For authors
  • Publication ethics
  • Publication alerts by email
  • Advertising
  • Job board
  • Contact
Lipocalin 2 deactivates macrophages and worsens pneumococcal pneumonia outcomes
Joanna M. Warszawska, Riem Gawish, Omar Sharif, Stefanie Sigel, Bianca Doninger, Karin Lakovits, Ildiko Mesteri, Manfred Nairz, Louis Boon, Alexander Spiel, Valentin Fuhrmann, Birgit Strobl, Mathias Müller, Peter Schenk, Günter Weiss, Sylvia Knapp
Joanna M. Warszawska, Riem Gawish, Omar Sharif, Stefanie Sigel, Bianca Doninger, Karin Lakovits, Ildiko Mesteri, Manfred Nairz, Louis Boon, Alexander Spiel, Valentin Fuhrmann, Birgit Strobl, Mathias Müller, Peter Schenk, Günter Weiss, Sylvia Knapp
View: Text | PDF
Research Article Immunology

Lipocalin 2 deactivates macrophages and worsens pneumococcal pneumonia outcomes

  • Text
  • PDF
Abstract

Macrophages play a key role in responding to pathogens and initiate an inflammatory response to combat microbe multiplication. Deactivation of macrophages facilitates resolution of the inflammatory response. Deactivated macrophages are characterized by an immunosuppressive phenotype, but the lack of unique markers that can reliably identify these cells explains the poorly defined biological role of this macrophage subset. We identified lipocalin 2 (LCN2) as both a marker of deactivated macrophages and a macrophage deactivator. We show that LCN2 attenuated the early inflammatory response and impaired bacterial clearance, leading to impaired survival of mice suffering from pneumococcal pneumonia. LCN2 induced IL-10 formation by macrophages, skewing macrophage polarization in a STAT3-dependent manner. Pulmonary LCN2 levels were tremendously elevated during bacterial pneumonia in humans, and high LCN2 levels were indicative of a detrimental outcome from pneumonia with Gram-positive bacteria. Our data emphasize the importance of macrophage deactivation for the outcome of pneumococcal infections and highlight the role of LCN2 and IL-10 as determinants of macrophage performance in the respiratory tract.

Authors

Joanna M. Warszawska, Riem Gawish, Omar Sharif, Stefanie Sigel, Bianca Doninger, Karin Lakovits, Ildiko Mesteri, Manfred Nairz, Louis Boon, Alexander Spiel, Valentin Fuhrmann, Birgit Strobl, Mathias Müller, Peter Schenk, Günter Weiss, Sylvia Knapp

×

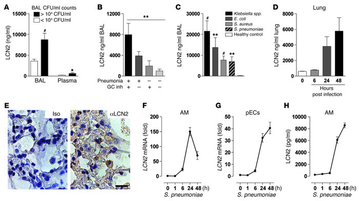
Figure 3

LCN2 is induced during infection in humans and mice.

Options: View larger image (or click on image) Download as PowerPoint
LCN2 is induced during infection in humans and mice.
(A–C) LCN2 levels w...
(A–C) LCN2 levels were measured in BAL and plasma of mechanically ventilated patients in the ICU with suspected pneumonia (pulmonary infiltrate in the chest x-ray; n = 64) (A–C) and of control subjects (n = 12) (C). LCN2 concentrations were analyzed according to the presence of bacteria (>104 CFU/ml) in BAL (A), according to the presence of pneumonia and history of treatment with inhalative glucocorticoids prior to bronchoscopy (B), and per identified pathogen (n = 5 [Klebsiella spp., E. coli]; 6 [S. aureus, S. pneumoniae], 12 [healthy]) (C). (D and E) WT mice were infected with 105 CFU S. pneumoniae, and (D) pulmonary LCN2 concentrations were quantified over time. (E) Lungs were stained immunohistochemically using rat IgG2a (left) or anti-LCN2 Ab (right) 48 hours after infection. Scale bar: 20 μm. (F–H) Primary AMs (F and H) or primary epithelial cells (G) were treated with 2 × 107 CFU/ml S. pneumoniae for the indicated times. (F and G) LCN2 transcript levels were assessed by quantitative RT-PCR, normalized to HPRT, and expressed as fold change versus baseline. (H) LCN2 release was evaluated in supernatants using ELISA. Data are expressed as mean ± SEM (n = 8 [D and E]; 4 [F–H]) and are representative of 2 independent experiments. *P < 0.05, **P < 0.001, #P < 0.0001 versus patients in the ICU without pneumonia (A; t test) or healthy subjects (C; ANOVA).

Copyright © 2026 American Society for Clinical Investigation
ISSN: 0021-9738 (print), 1558-8238 (online)

Sign up for email alerts