Go to JCI Insight
  • About
  • Editors
  • Consulting Editors
  • For authors
  • Publication ethics
  • Publication alerts by email
  • Advertising
  • Job board
  • Contact
  • Clinical Research and Public Health
  • Current issue
  • Past issues
  • By specialty
    • COVID-19
    • Cardiology
    • Gastroenterology
    • Immunology
    • Metabolism
    • Nephrology
    • Neuroscience
    • Oncology
    • Pulmonology
    • Vascular biology
    • All ...
  • Videos
    • ASCI Milestone Awards
    • Video Abstracts
    • Conversations with Giants in Medicine
  • Reviews
    • View all reviews ...
    • Clinical innovation and scientific progress in GLP-1 medicine (Nov 2025)
    • Pancreatic Cancer (Jul 2025)
    • Complement Biology and Therapeutics (May 2025)
    • Evolving insights into MASLD and MASH pathogenesis and treatment (Apr 2025)
    • Microbiome in Health and Disease (Feb 2025)
    • Substance Use Disorders (Oct 2024)
    • Clonal Hematopoiesis (Oct 2024)
    • View all review series ...
  • Viewpoint
  • Collections
    • In-Press Preview
    • Clinical Research and Public Health
    • Research Letters
    • Letters to the Editor
    • Editorials
    • Commentaries
    • Editor's notes
    • Reviews
    • Viewpoints
    • 100th anniversary
    • Top read articles

  • Current issue
  • Past issues
  • Specialties
  • Reviews
  • Review series
  • ASCI Milestone Awards
  • Video Abstracts
  • Conversations with Giants in Medicine
  • In-Press Preview
  • Clinical Research and Public Health
  • Research Letters
  • Letters to the Editor
  • Editorials
  • Commentaries
  • Editor's notes
  • Reviews
  • Viewpoints
  • 100th anniversary
  • Top read articles
  • About
  • Editors
  • Consulting Editors
  • For authors
  • Publication ethics
  • Publication alerts by email
  • Advertising
  • Job board
  • Contact
Improved regenerative myogenesis and muscular dystrophy in mice lacking Mkp5
Hao Shi, Mayank Verma, Lei Zhang, Chen Dong, Richard A. Flavell, Anton M. Bennett
Hao Shi, Mayank Verma, Lei Zhang, Chen Dong, Richard A. Flavell, Anton M. Bennett
View: Text | PDF
Research Article Muscle biology

Improved regenerative myogenesis and muscular dystrophy in mice lacking Mkp5

  • Text
  • PDF
Abstract

Duchenne muscular dystrophy (DMD) is a degenerative skeletal muscle disease caused by mutations in dystrophin. The degree of functional deterioration in muscle stem cells determines the severity of DMD. The mitogen-activated protein kinases (MAPKs), which are inactivated by MAPK phosphatases (MKPs), represent a central signaling node in the regulation of muscle stem cell function. Here we show that the dual-specificity protein phosphatase DUSP10/MKP-5 negatively regulates muscle stem cell function in mice. MKP-5 controlled JNK to coordinate muscle stem cell proliferation and p38 MAPK to control differentiation. Genetic loss of Mkp5 in mice improved regenerative myogenesis and dystrophin-deficient mdx mice lacking Mkp5 exhibited an attenuated dystrophic muscle phenotype. Hence, enhanced promyogenic MAPK activity preserved muscle stem cell function even in the absence of dystrophin and ultimately curtailed the pathogenesis associated with DMD. These results identify MKP-5 as an essential negative regulator of the promyogenic actions of the MAPKs and suggest that MKP-5 may serve as a target to promote muscle stem cell function in the treatment of degenerative skeletal muscle diseases.

Authors

Hao Shi, Mayank Verma, Lei Zhang, Chen Dong, Richard A. Flavell, Anton M. Bennett

×

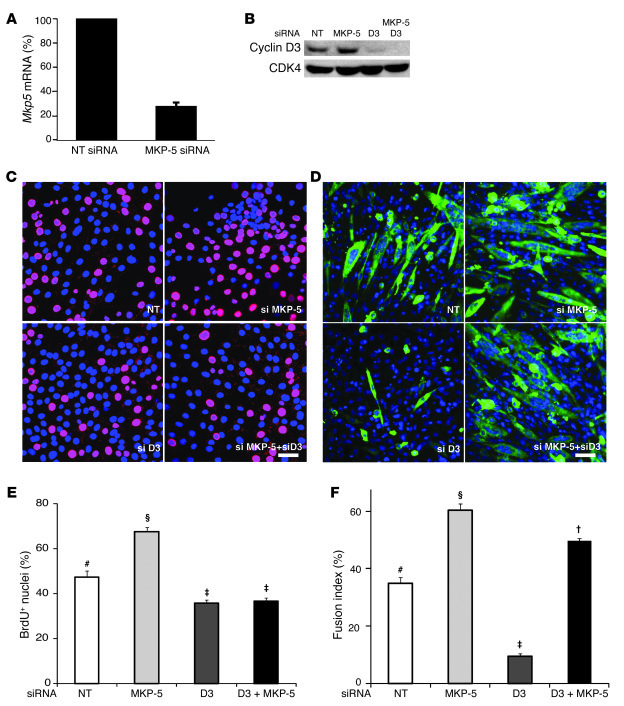
Figure 9

Effect of MKP-5 and cyclin D3 on myoblast proliferation and differentiation.

Options: View larger image (or click on image) Download as PowerPoint
Effect of MKP-5 and cyclin D3 on myoblast proliferation and differentiat...
(A) C2C12 myoblasts were transfected with MKP-5 siRNA. Twenty-four hours later, cell lysates were analyzed for Mkp5 mRNA expression by quantitative PCR. (B) C2C12 cells were knocked down with cyclin D3 and/or MKP-5 siRNA. Forty-eight hours later, cell lysates were immunoblotted with cyclin D3 and CDK4 antibodies. (C) Effect of MKP-5 and/or cyclin D3 knockdown on myoblast proliferation. Seventy-two hours after siRNA transfection, myoblasts were pulsed with BrdU (10 μM) for 3 hours. Immunofluorescence images of C2C12 cells stained with TO-PRO-3 (blue, nuclei) and BrdU (red). Merged images show BrdU+ cells in pink. Scale bar: 50 μm. (D) Myoblasts with MKP-5 or cyclin D3 knockdown were plated at equal numbers and transferred to DM for 60 hours. Scale bar: 50 μm. (E) Cells were treated as in C. Data show quantification of the percentage of BrdU+ nuclei to total nuclei. (F) Cells were treated as in D. Fusion index was calculated as the percentage of nuclei (blue) within myosin heavy chain–positive myotubes (≥2 nuclei) divided by the total number of nuclei. (A–F) Results represent the mean ± SEM from at least 3 independent preparations. Symbols that differ (#, §, ‡, or †) indicate statistical significance between groups at P < 0.05. NT, nontargeted.

Copyright © 2026 American Society for Clinical Investigation
ISSN: 0021-9738 (print), 1558-8238 (online)

Sign up for email alerts