Go to JCI Insight
  • About
  • Editors
  • Consulting Editors
  • For authors
  • Publication ethics
  • Publication alerts by email
  • Advertising
  • Job board
  • Contact
  • Clinical Research and Public Health
  • Current issue
  • Past issues
  • By specialty
    • COVID-19
    • Cardiology
    • Gastroenterology
    • Immunology
    • Metabolism
    • Nephrology
    • Neuroscience
    • Oncology
    • Pulmonology
    • Vascular biology
    • All ...
  • Videos
    • ASCI Milestone Awards
    • Video Abstracts
    • Conversations with Giants in Medicine
  • Reviews
    • View all reviews ...
    • Neurodegeneration (Mar 2026)
    • Clinical innovation and scientific progress in GLP-1 medicine (Nov 2025)
    • Pancreatic Cancer (Jul 2025)
    • Complement Biology and Therapeutics (May 2025)
    • Evolving insights into MASLD and MASH pathogenesis and treatment (Apr 2025)
    • Microbiome in Health and Disease (Feb 2025)
    • Substance Use Disorders (Oct 2024)
    • View all review series ...
  • Viewpoint
  • Collections
    • In-Press Preview
    • Clinical Research and Public Health
    • Research Letters
    • Letters to the Editor
    • Editorials
    • Commentaries
    • Editor's notes
    • Reviews
    • Viewpoints
    • 100th anniversary
    • Top read articles

  • Current issue
  • Past issues
  • Specialties
  • Reviews
  • Review series
  • ASCI Milestone Awards
  • Video Abstracts
  • Conversations with Giants in Medicine
  • In-Press Preview
  • Clinical Research and Public Health
  • Research Letters
  • Letters to the Editor
  • Editorials
  • Commentaries
  • Editor's notes
  • Reviews
  • Viewpoints
  • 100th anniversary
  • Top read articles
  • About
  • Editors
  • Consulting Editors
  • For authors
  • Publication ethics
  • Publication alerts by email
  • Advertising
  • Job board
  • Contact
The nucleotide sugar UDP-glucose mobilizes long-term repopulating primitive hematopoietic cells
Sungho Kook, Joonseok Cho, Sean Bong Lee, Byeong-Chel Lee
Sungho Kook, Joonseok Cho, Sean Bong Lee, Byeong-Chel Lee
View: Text | PDF
Research Article Hematology

The nucleotide sugar UDP-glucose mobilizes long-term repopulating primitive hematopoietic cells

  • Text
  • PDF
Abstract

Hematopoietic stem progenitor cells (HSPCs) are present in very small numbers in the circulating blood in steady-state conditions. In response to stress or injury, HSPCs are primed to migrate out of their niche to peripheral blood. Mobilized HSPCs are now commonly used as stem cell sources due to faster engraftment and reduced risk of posttransplant infection. In this study, we demonstrated that a nucleotide sugar, UDP-glucose, which is released into extracellular fluids in response to stress, mediates HSPC mobilization. UDP-glucose–mobilized cells possessed the capacity to achieve long-term repopulation in lethally irradiated animals and the ability to differentiate into multi-lineage blood cells. Compared with G-CSF–mobilized cells, UDP-glucose–mobilized cells preferentially supported long-term repopulation and exhibited lymphoid-biased differentiation, suggesting that UDP-glucose triggers the mobilization of functionally distinct subsets of HSPCs. Furthermore, co-administration of UDP-glucose and G-CSF led to greater HSPC mobilization than G-CSF alone. Administration of the antioxidant agent NAC significantly reduced UDP-glucose–induced mobilization, coinciding with a reduction in RANKL and osteoclastogenesis. These findings provide direct evidence demonstrating a potential role for UDP-glucose in HSPC mobilization and may provide an attractive strategy to improve the yield of stem cells in poor-mobilizing allogeneic or autologous donors.

Authors

Sungho Kook, Joonseok Cho, Sean Bong Lee, Byeong-Chel Lee

×

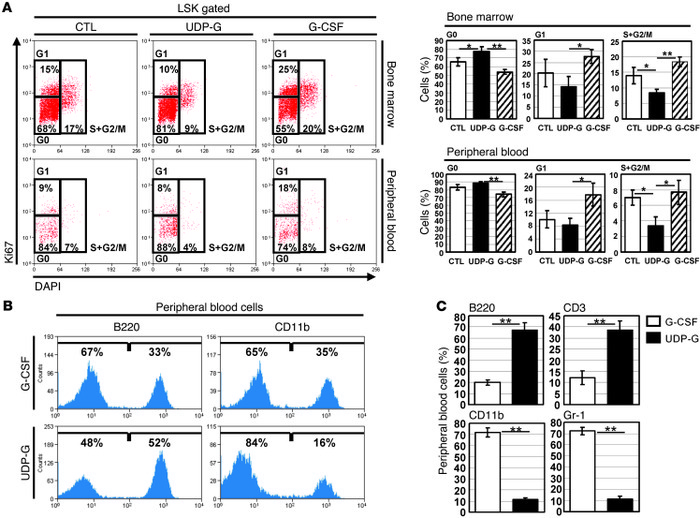
Figure 5

UDP-Glc mobilizes distinct subsets of HSPCs in comparison with G-CSF.

Options: View larger image (or click on image) Download as PowerPoint
UDP-Glc mobilizes distinct subsets of HSPCs in comparison with G-CSF.
(A...
(A) The effect of UDP-Glc on cell cycle status of HSPCs was evaluated using LSK cells from vehicle- or UDP-Glc–injected mice. Mice were injected once daily with UDP-Glc or PBS for 6 days as described above. The bone marrow and PB samples were pooled from each group (n > 4) and stained for Ki67 and DAPI. LSK cells were pregated and further analyzed for their cell cycle status. Left: The proportions of cells in the respective cell cycle phases are indicated in percentages. Right: Data are mean ± SD of 3 independent experiments with 4 to 5 mice per group. (B) Recipient animals were transplanted as described in Figure 4A. PB cells from recipients (n > 3) were analyzed at 3–4 months posttransplant. The differentiation potential of UDP-Glc– and G-CSF–mobilized cells was determined using CD11b and B220 as markers of myeloid and lymphoid lineages, respectively. (C) Lineage analysis of donor cells in the blood of recipients. At 5 months posttransplantation, PB mononuclear cells of recipient mice were stained with the indicated lineage markers. Data are presented as the percentage of gated cells positive for each lineage marker. Data are mean ± SD of 2 independent experiments with 3 mice per group. *P < 0.05, **P < 0.01.

Copyright © 2026 American Society for Clinical Investigation
ISSN: 0021-9738 (print), 1558-8238 (online)

Sign up for email alerts