Go to JCI Insight
  • About
  • Editors
  • Consulting Editors
  • For authors
  • Publication ethics
  • Publication alerts by email
  • Advertising
  • Job board
  • Contact
  • Clinical Research and Public Health
  • Current issue
  • Past issues
  • By specialty
    • COVID-19
    • Cardiology
    • Gastroenterology
    • Immunology
    • Metabolism
    • Nephrology
    • Neuroscience
    • Oncology
    • Pulmonology
    • Vascular biology
    • All ...
  • Videos
    • Conversations with Giants in Medicine
    • Video Abstracts
  • Reviews
    • View all reviews ...
    • Clinical innovation and scientific progress in GLP-1 medicine (Nov 2025)
    • Pancreatic Cancer (Jul 2025)
    • Complement Biology and Therapeutics (May 2025)
    • Evolving insights into MASLD and MASH pathogenesis and treatment (Apr 2025)
    • Microbiome in Health and Disease (Feb 2025)
    • Substance Use Disorders (Oct 2024)
    • Clonal Hematopoiesis (Oct 2024)
    • View all review series ...
  • Viewpoint
  • Collections
    • In-Press Preview
    • Clinical Research and Public Health
    • Research Letters
    • Letters to the Editor
    • Editorials
    • Commentaries
    • Editor's notes
    • Reviews
    • Viewpoints
    • 100th anniversary
    • Top read articles

  • Current issue
  • Past issues
  • Specialties
  • Reviews
  • Review series
  • Conversations with Giants in Medicine
  • Video Abstracts
  • In-Press Preview
  • Clinical Research and Public Health
  • Research Letters
  • Letters to the Editor
  • Editorials
  • Commentaries
  • Editor's notes
  • Reviews
  • Viewpoints
  • 100th anniversary
  • Top read articles
  • About
  • Editors
  • Consulting Editors
  • For authors
  • Publication ethics
  • Publication alerts by email
  • Advertising
  • Job board
  • Contact
TLR3 deficiency renders astrocytes permissive to herpes simplex virus infection and facilitates establishment of CNS infection in mice
Line S. Reinert, Louis Harder, Christian K. Holm, Marie B. Iversen, Kristy A. Horan, Frederik Dagnæs-Hansen, Benedicte P. Ulhøi, Thomas H. Holm, Trine H. Mogensen, Trevor Owens, Jens R. Nyengaard, Allan R. Thomsen, Søren R. Paludan
Line S. Reinert, Louis Harder, Christian K. Holm, Marie B. Iversen, Kristy A. Horan, Frederik Dagnæs-Hansen, Benedicte P. Ulhøi, Thomas H. Holm, Trine H. Mogensen, Trevor Owens, Jens R. Nyengaard, Allan R. Thomsen, Søren R. Paludan
View: Text | PDF
Research Article Virology

TLR3 deficiency renders astrocytes permissive to herpes simplex virus infection and facilitates establishment of CNS infection in mice

  • Text
  • PDF
Abstract

Herpes simplex viruses (HSVs) are highly prevalent neurotropic viruses. While they can replicate lytically in cells of the epithelial lineage, causing lesions on mucocutaneous surfaces, HSVs also establish latent infections in neurons, which act as reservoirs of virus for subsequent reactivation events. Immunological control of HSV involves activation of innate immune pattern-recognition receptors such as TLR3, which detects double-stranded RNA and induces type I IFN expression. Humans with defects in the TLR3/IFN pathway have an elevated susceptibility to HSV infections of the CNS. However, it is not known what cell type mediates the role of TLR3 in the immunological control of HSV, and it is not known whether TLR3 sensing occurs prior to or after CNS entry. Here, we show that in mice TLR3 provides early control of HSV-2 infection immediately after entry into the CNS by mediating type I IFN responses in astrocytes. Tlr3–/– mice were hypersusceptible to HSV-2 infection in the CNS after vaginal inoculation. HSV-2 exhibited broader neurotropism in Tlr3–/– mice than it did in WT mice, with astrocytes being most abundantly infected. Tlr3–/– mice did not exhibit a global defect in innate immune responses to HSV, but astrocytes were defective in HSV-induced type I IFN production. Thus, TLR3 acts in astrocytes to sense HSV-2 infection immediately after entry into the CNS, possibly preventing HSV from spreading beyond the neurons mediating entry into the CNS.

Authors

Line S. Reinert, Louis Harder, Christian K. Holm, Marie B. Iversen, Kristy A. Horan, Frederik Dagnæs-Hansen, Benedicte P. Ulhøi, Thomas H. Holm, Trine H. Mogensen, Trevor Owens, Jens R. Nyengaard, Allan R. Thomsen, Søren R. Paludan

×

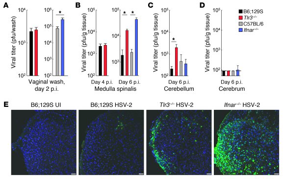
Figure 2

Tlr3–/– and Ifnar–/– mice have elevated viral load in the medulla spinalis on day 6 p.i.

Options: View larger image (or click on image) Download as PowerPoint

Tlr3–/– and Ifnar–/– mice have elevated viral load in the medulla spina...
The mice were infected intravaginally with HSV-2 (6.7 × 104 PFUs). (A) Vaginal washes were harvested for quantification of viral load on day 2 p.i. (B) Viral load in the medulla spinalis on days 4 and 6. (C) Viral load in the cerebellum on day 6 p.i. (D) Viral load in the cerebrum on day 6 p.i. The dashed line indicates the detection limit. (E) Confocal images of the dorsal part of lumbar medulla spinalis from uninfected or infected mice (6 day p.i.). Positive anti–HSV-2 antibody staining is shown in green and nuclear staining with DAPI is shown in blue. Scale bar: 50 μm. The data are presented as mean of 3 independent experiments (n = 4–6 mice in each group per experiment). *P < 0.05.

Copyright © 2026 American Society for Clinical Investigation
ISSN: 0021-9738 (print), 1558-8238 (online)

Sign up for email alerts