Go to JCI Insight
  • About
  • Editors
  • Consulting Editors
  • For authors
  • Publication ethics
  • Publication alerts by email
  • Advertising
  • Job board
  • Contact
  • Clinical Research and Public Health
  • Current issue
  • Past issues
  • By specialty
    • COVID-19
    • Cardiology
    • Gastroenterology
    • Immunology
    • Metabolism
    • Nephrology
    • Neuroscience
    • Oncology
    • Pulmonology
    • Vascular biology
    • All ...
  • Videos
    • ASCI Milestone Awards
    • Video Abstracts
    • Conversations with Giants in Medicine
  • Reviews
    • View all reviews ...
    • Clinical innovation and scientific progress in GLP-1 medicine (Nov 2025)
    • Pancreatic Cancer (Jul 2025)
    • Complement Biology and Therapeutics (May 2025)
    • Evolving insights into MASLD and MASH pathogenesis and treatment (Apr 2025)
    • Microbiome in Health and Disease (Feb 2025)
    • Substance Use Disorders (Oct 2024)
    • Clonal Hematopoiesis (Oct 2024)
    • View all review series ...
  • Viewpoint
  • Collections
    • In-Press Preview
    • Clinical Research and Public Health
    • Research Letters
    • Letters to the Editor
    • Editorials
    • Commentaries
    • Editor's notes
    • Reviews
    • Viewpoints
    • 100th anniversary
    • Top read articles

  • Current issue
  • Past issues
  • Specialties
  • Reviews
  • Review series
  • ASCI Milestone Awards
  • Video Abstracts
  • Conversations with Giants in Medicine
  • In-Press Preview
  • Clinical Research and Public Health
  • Research Letters
  • Letters to the Editor
  • Editorials
  • Commentaries
  • Editor's notes
  • Reviews
  • Viewpoints
  • 100th anniversary
  • Top read articles
  • About
  • Editors
  • Consulting Editors
  • For authors
  • Publication ethics
  • Publication alerts by email
  • Advertising
  • Job board
  • Contact
14-3-3 regulates the LNK/JAK2 pathway in mouse hematopoietic stem and progenitor cells
Jing Jiang, Joanna Balcerek, Krasimira Rozenova, Ying Cheng, Alexey Bersenev, Chao Wu, Yiwen Song, Wei Tong
Jing Jiang, Joanna Balcerek, Krasimira Rozenova, Ying Cheng, Alexey Bersenev, Chao Wu, Yiwen Song, Wei Tong
View: Text | PDF
Research Article Hematology

14-3-3 regulates the LNK/JAK2 pathway in mouse hematopoietic stem and progenitor cells

  • Text
  • PDF
Abstract

Hematopoietic stem and progenitor cell (HSPC) functions are governed by intricate signaling networks. The tyrosine kinase JAK2 plays an essential role in cytokine signaling during hematopoiesis. The adaptor protein LNK is a critical determinant of this process through its inhibitory interaction with JAK2, thereby limiting HSPC self-renewal. LNK deficiency promotes myeloproliferative neoplasm (MPN) development in mice, and LNK loss-of-function mutations are found in human MPNs, emphasizing its pivotal role in normal and malignant HSPCs. Here, we report the identification of 14-3-3 proteins as LNK binding partners. 14-3-3 interfered with the LNK-JAK2 interaction, thereby alleviating LNK inhibition of JAK2 signaling and cell proliferation. Binding of 14-3-3 required 2 previously unappreciated serine phosphorylation sites in LNK, and we found that their phosphorylation is mediated by glycogen synthase kinase 3 and PKA kinases. Mutations of these residues abrogated the interaction and augmented the growth inhibitory function of LNK. Conversely, forced 14-3-3 binding constrained LNK function. Furthermore, interaction with 14-3-3 sequestered LNK in the cytoplasm away from the plasma membrane-proximal JAK2. Importantly, bone marrow transplantation studies revealed an essential role for 14-3-3 in HSPC reconstitution that can be partially mitigated by LNK deficiency. We believe that, together, this work implicates 14-3-3 proteins as novel and positive HSPC regulators by impinging on the LNK/JAK2 pathway.

Authors

Jing Jiang, Joanna Balcerek, Krasimira Rozenova, Ying Cheng, Alexey Bersenev, Chao Wu, Yiwen Song, Wei Tong

×

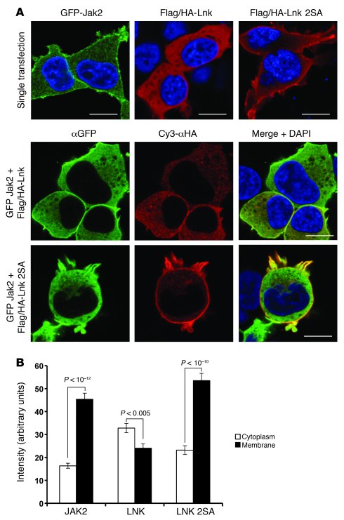
Figure 8

14-3-3 restrains LNK in the cytoplasm to prevent its association with the plasma membrane-proximal JAK2.

Options: View larger image (or click on image) Download as PowerPoint
14-3-3 restrains LNK in the cytoplasm to prevent its association with th...
(A) 293T cells were transfected with pEGFP-Jak2, pOZ-Lnk (Flag/HA-Lnk), or Lnk 2SA, either singly or in combinations. Two days later, cells were stained with anti-GFP and anti-HA antibodies, followed by Alexa Fluor 488 and Cy3 secondary antibodies, respectively. Confocal microscopy was performed, and representative images of 3 independent experiments are shown. Scale bars: 10 μm. (B) Intensities (average ± SEM) of the cytoplasmic and plasma membrane signals.

Copyright © 2026 American Society for Clinical Investigation
ISSN: 0021-9738 (print), 1558-8238 (online)

Sign up for email alerts