Go to JCI Insight
  • About
  • Editors
  • Consulting Editors
  • For authors
  • Publication ethics
  • Publication alerts by email
  • Advertising
  • Job board
  • Contact
  • Clinical Research and Public Health
  • Current issue
  • Past issues
  • By specialty
    • COVID-19
    • Cardiology
    • Gastroenterology
    • Immunology
    • Metabolism
    • Nephrology
    • Neuroscience
    • Oncology
    • Pulmonology
    • Vascular biology
    • All ...
  • Videos
    • ASCI Milestone Awards
    • Video Abstracts
    • Conversations with Giants in Medicine
  • Reviews
    • View all reviews ...
    • Neurodegeneration (Mar 2026)
    • Clinical innovation and scientific progress in GLP-1 medicine (Nov 2025)
    • Pancreatic Cancer (Jul 2025)
    • Complement Biology and Therapeutics (May 2025)
    • Evolving insights into MASLD and MASH pathogenesis and treatment (Apr 2025)
    • Microbiome in Health and Disease (Feb 2025)
    • Substance Use Disorders (Oct 2024)
    • View all review series ...
  • Viewpoint
  • Collections
    • In-Press Preview
    • Clinical Research and Public Health
    • Research Letters
    • Letters to the Editor
    • Editorials
    • Commentaries
    • Editor's notes
    • Reviews
    • Viewpoints
    • 100th anniversary
    • Top read articles

  • Current issue
  • Past issues
  • Specialties
  • Reviews
  • Review series
  • ASCI Milestone Awards
  • Video Abstracts
  • Conversations with Giants in Medicine
  • In-Press Preview
  • Clinical Research and Public Health
  • Research Letters
  • Letters to the Editor
  • Editorials
  • Commentaries
  • Editor's notes
  • Reviews
  • Viewpoints
  • 100th anniversary
  • Top read articles
  • About
  • Editors
  • Consulting Editors
  • For authors
  • Publication ethics
  • Publication alerts by email
  • Advertising
  • Job board
  • Contact
Plasma carboxypeptidase B downregulates inflammatory responses in autoimmune arthritis
Jason J. Song, Inyong Hwang, Kyung H. Cho, Michael A. Garcia, Arthur J. Kim, Tiffany H. Wang, Tamsin M. Lindstrom, Annette T. Lee, Toshihiko Nishimura, Lei Zhao, John Morser, Michael Nesheim, Stuart B. Goodman, David M. Lee, S. Louis Bridges Jr., for the Consortium for the Longitudinal Evaluation of African Americans with Early Rheumatoid Arthritis (CLEAR) Registry, Peter K. Gregersen, Lawrence L. Leung, William H. Robinson
Jason J. Song, Inyong Hwang, Kyung H. Cho, Michael A. Garcia, Arthur J. Kim, Tiffany H. Wang, Tamsin M. Lindstrom, Annette T. Lee, Toshihiko Nishimura, Lei Zhao, John Morser, Michael Nesheim, Stuart B. Goodman, David M. Lee, S. Louis Bridges Jr., for the Consortium for the Longitudinal Evaluation of African Americans with Early Rheumatoid Arthritis (CLEAR) Registry, Peter K. Gregersen, Lawrence L. Leung, William H. Robinson
View: Text | PDF
Research Article Autoimmunity

Plasma carboxypeptidase B downregulates inflammatory responses in autoimmune arthritis

  • Text
  • PDF
Abstract

The immune and coagulation systems are both implicated in the pathogenesis of rheumatoid arthritis (RA). Plasma carboxypeptidase B (CPB), which is activated by the thrombin/thrombomodulin complex, plays a procoagulant role during fibrin clot formation. However, an antiinflammatory role for CPB is suggested by the recent observation that CPB can cleave proinflammatory mediators, such as C5a, bradykinin, and osteopontin. Here, we show that CPB plays a central role in downregulating C5a-mediated inflammatory responses in autoimmune arthritis. CPB deficiency exacerbated inflammatory arthritis in a mouse model of RA, and cleavage of C5a by CPB suppressed the ability of C5a to recruit immune cells in vivo. In human patients with RA, genotyping of nonsynonymous SNPs in the CPB-encoding gene revealed that the allele encoding a CPB variant with longer half-life was associated with a lower risk of developing radiographically severe RA. Functionally, this CPB variant was more effective at abrogating the proinflammatory properties of C5a. Additionally, expression of both CPB and C5a in synovial fluid was higher in patients with RA than in those with osteoarthritis. These findings suggest that CPB plays a critical role in dampening local, C5a-mediated inflammation and represents a molecular link between inflammation and coagulation in autoimmune arthritis.

Authors

Jason J. Song, Inyong Hwang, Kyung H. Cho, Michael A. Garcia, Arthur J. Kim, Tiffany H. Wang, Tamsin M. Lindstrom, Annette T. Lee, Toshihiko Nishimura, Lei Zhao, John Morser, Michael Nesheim, Stuart B. Goodman, David M. Lee, S. Louis Bridges Jr., Peter K. Gregersen, Lawrence L. Leung, William H. Robinson

×

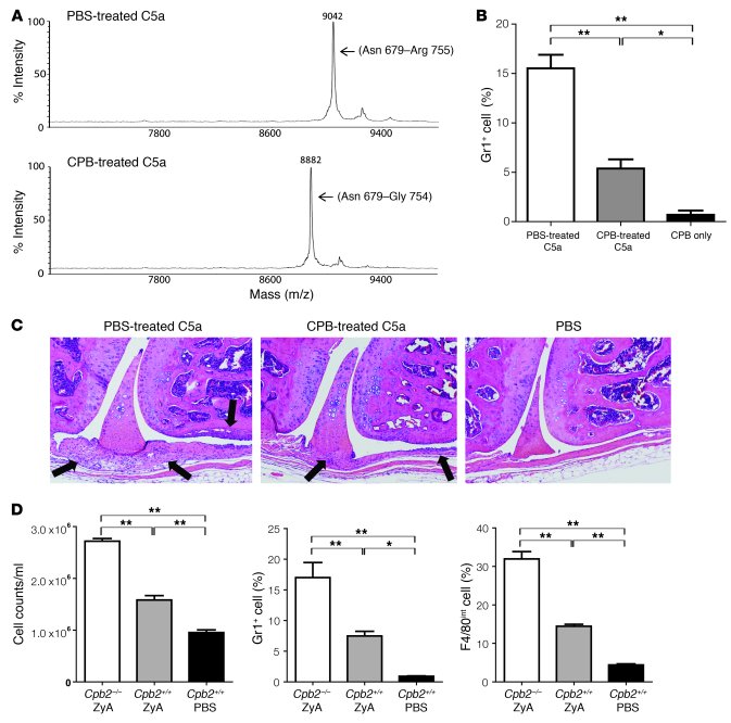
Figure 3

CPB cleavage of C5a suppresses neutrophil and macrophage chemotaxis to the peritoneum and synovium.

Options: View larger image (or click on image) Download as PowerPoint
CPB cleavage of C5a suppresses neutrophil and macrophage chemotaxis to t...
(A) MALDI-TOF analysis of C5a incubated with PBS or CPB, showing the loss of arginine from CPB-treated C5a. (B) Flow cytometric analysis of peritoneal fluid cells from wild-type mice injected i.p. with CPB-treated or PBS-treated C5a or with CPB alone. Antibodies against Gr1 were used to identify neutrophils. (C) H&E-stained sections of mouse stifle joints injected with CPB- or PBS-treated C5a or with PBS alone (original magnification, ×400). Arrows show inflammatory cell infiltrates in synovial tissues; there was less accumulation of immune cells in response to CPB-cleaved C5a than PBS-treated C5a. (D) Flow cytometric analysis of peritoneal fluid cells from Cpb2–/– and Cpb2+/+ mice injected i.p. with ZyA. Antibodies against F4/80 (macrophage marker) and Gr1 (neutrophil marker) were used. Results are representative of 2 independent experiments (n = 5 per group). **P < 0.01, *P < 0.05, 1-way ANOVA and Tukey test.

Copyright © 2026 American Society for Clinical Investigation
ISSN: 0021-9738 (print), 1558-8238 (online)

Sign up for email alerts