Go to JCI Insight
  • About
  • Editors
  • Consulting Editors
  • For authors
  • Publication ethics
  • Publication alerts by email
  • Advertising
  • Job board
  • Contact
  • Clinical Research and Public Health
  • Current issue
  • Past issues
  • By specialty
    • COVID-19
    • Cardiology
    • Gastroenterology
    • Immunology
    • Metabolism
    • Nephrology
    • Neuroscience
    • Oncology
    • Pulmonology
    • Vascular biology
    • All ...
  • Videos
    • ASCI Milestone Awards
    • Video Abstracts
    • Conversations with Giants in Medicine
  • Reviews
    • View all reviews ...
    • Clinical innovation and scientific progress in GLP-1 medicine (Nov 2025)
    • Pancreatic Cancer (Jul 2025)
    • Complement Biology and Therapeutics (May 2025)
    • Evolving insights into MASLD and MASH pathogenesis and treatment (Apr 2025)
    • Microbiome in Health and Disease (Feb 2025)
    • Substance Use Disorders (Oct 2024)
    • Clonal Hematopoiesis (Oct 2024)
    • View all review series ...
  • Viewpoint
  • Collections
    • In-Press Preview
    • Clinical Research and Public Health
    • Research Letters
    • Letters to the Editor
    • Editorials
    • Commentaries
    • Editor's notes
    • Reviews
    • Viewpoints
    • 100th anniversary
    • Top read articles

  • Current issue
  • Past issues
  • Specialties
  • Reviews
  • Review series
  • ASCI Milestone Awards
  • Video Abstracts
  • Conversations with Giants in Medicine
  • In-Press Preview
  • Clinical Research and Public Health
  • Research Letters
  • Letters to the Editor
  • Editorials
  • Commentaries
  • Editor's notes
  • Reviews
  • Viewpoints
  • 100th anniversary
  • Top read articles
  • About
  • Editors
  • Consulting Editors
  • For authors
  • Publication ethics
  • Publication alerts by email
  • Advertising
  • Job board
  • Contact
Spatiotemporal trafficking of HIV in human plasmacytoid dendritic cells defines a persistently IFN-α–producing and partially matured phenotype
Meagan O’Brien, Olivier Manches, Rachel Lubong Sabado, Sonia Jimenez Baranda, Yaming Wang, Isabelle Marie, Linda Rolnitzky, Martin Markowitz, David M. Margolis, David Levy, Nina Bhardwaj
Meagan O’Brien, Olivier Manches, Rachel Lubong Sabado, Sonia Jimenez Baranda, Yaming Wang, Isabelle Marie, Linda Rolnitzky, Martin Markowitz, David M. Margolis, David Levy, Nina Bhardwaj
View: Text | PDF
Research Article Virology

Spatiotemporal trafficking of HIV in human plasmacytoid dendritic cells defines a persistently IFN-α–producing and partially matured phenotype

  • Text
  • PDF
Abstract

Plasmacytoid DCs (pDCs) are innate immune cells that are specialized to produce IFN-α and to activate adaptive immune responses. Although IFN-α inhibits HIV-1 replication in vitro, the production of IFN-α by HIV-activated pDCs in vivo may contribute more to HIV pathogenesis than to protection. We have now shown that HIV-stimulated human pDCs allow for persistent IFN-α production upon repeated stimulation, express low levels of maturation molecules, and stimulate weak T cell responses. Persistent IFN-α production by HIV-stimulated pDCs correlated with increased levels of IRF7 and was dependent upon the autocrine IFN-α/β receptor feedback loop. Because it has been shown that early endosomal trafficking of TLR9 agonists causes strong activation of the IFN-α pathway but weak activation of the NF-κB pathway, we sought to investigate whether early endosomal trafficking of HIV, a TLR7 agonist, leads to the IFN-α–producing phenotype we observed. We demonstrated that HIV preferentially traffics to the early endosome in human pDCs and therefore skews pDCs toward a partially matured, persistently IFN-α–secreting phenotype.

Authors

Meagan O’Brien, Olivier Manches, Rachel Lubong Sabado, Sonia Jimenez Baranda, Yaming Wang, Isabelle Marie, Linda Rolnitzky, Martin Markowitz, David M. Margolis, David Levy, Nina Bhardwaj

×

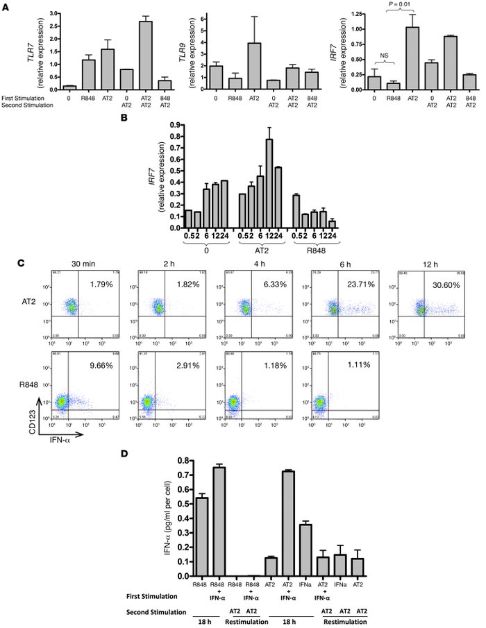
Figure 4

HIV-activated pDCs increase mRNA expression of IRF7, which correlates with ability to produce secondary IFN-α responses.

Options: View larger image (or click on image) Download as PowerPoint
HIV-activated pDCs increase mRNA expression of IRF7, which correlates wi...
(A) pDCs were incubated with media alone, AT-2 HIV, or R848 for 18 hours, then washed for immediate preparation of mRNA or washed and placed back in culture with AT-2 HIV for 18 hours. cDNA was prepared for qRT-PCR. Relative expression of gene products was normalized to GAPDH. Whereas TLR7 expression increased in pDCs exposed to either AT-2 HIV or R848, and TLR9 expression was variable, IRF7 expression increased relative to unstimulated pDCs (*P < 0.05; Student’s t test) in AT-2 HIV–exposed pDCs, but decreased in R848-exposed pDCs. Data are mean ± SEM (n = 3 replicates) and representative of 3 independent experiments. (B) IRF7 expression was spontaneously increased by unstimulated cells and further augmented by AT-2 HIV stimulation, but was decreased by R848 over the time course. (C) R848-stimulated pDCs produced IFN-α within 30 minutes, but were no longer producing by 2–4 hours. In contrast, AT-2 HIV–stimulated pDCs did not begin to produce IFN-α for 6 hours, but continued to produce at 12 hours. Data are representative of 5 independent experiments. (D) To test whether exogenous IFN-α could rescue the block to restimulation with R848, purified pDCs were incubated with IFN-α and R848; again, pDCs could not be restimulated to produce IFN-α (*P < 0.05 versus first stimulation with R848; Student’s t test). Data are mean ± SEM (n = 3 replicates) and representative of 2 independent experiments.

Copyright © 2026 American Society for Clinical Investigation
ISSN: 0021-9738 (print), 1558-8238 (online)

Sign up for email alerts