Go to JCI Insight
  • About
  • Editors
  • Consulting Editors
  • For authors
  • Publication ethics
  • Publication alerts by email
  • Advertising
  • Job board
  • Contact
  • Clinical Research and Public Health
  • Current issue
  • Past issues
  • By specialty
    • COVID-19
    • Cardiology
    • Gastroenterology
    • Immunology
    • Metabolism
    • Nephrology
    • Neuroscience
    • Oncology
    • Pulmonology
    • Vascular biology
    • All ...
  • Videos
    • ASCI Milestone Awards
    • Video Abstracts
    • Conversations with Giants in Medicine
  • Reviews
    • View all reviews ...
    • Neurodegeneration (Mar 2026)
    • Clinical innovation and scientific progress in GLP-1 medicine (Nov 2025)
    • Pancreatic Cancer (Jul 2025)
    • Complement Biology and Therapeutics (May 2025)
    • Evolving insights into MASLD and MASH pathogenesis and treatment (Apr 2025)
    • Microbiome in Health and Disease (Feb 2025)
    • Substance Use Disorders (Oct 2024)
    • View all review series ...
  • Viewpoint
  • Collections
    • In-Press Preview
    • Clinical Research and Public Health
    • Research Letters
    • Letters to the Editor
    • Editorials
    • Commentaries
    • Editor's notes
    • Reviews
    • Viewpoints
    • 100th anniversary
    • Top read articles

  • Current issue
  • Past issues
  • Specialties
  • Reviews
  • Review series
  • ASCI Milestone Awards
  • Video Abstracts
  • Conversations with Giants in Medicine
  • In-Press Preview
  • Clinical Research and Public Health
  • Research Letters
  • Letters to the Editor
  • Editorials
  • Commentaries
  • Editor's notes
  • Reviews
  • Viewpoints
  • 100th anniversary
  • Top read articles
  • About
  • Editors
  • Consulting Editors
  • For authors
  • Publication ethics
  • Publication alerts by email
  • Advertising
  • Job board
  • Contact
Estrogen receptor activation reduces lipid synthesis in pancreatic islets and prevents β cell failure in rodent models of type 2 diabetes
Joseph P. Tiano, Viviane Delghingaro-Augusto, Cedric Le May, Suhuan Liu, Meenakshi K. Kaw, Saja S. Khuder, Martin G. Latour, Surabhi A. Bhatt, Kenneth S. Korach, Sonia M. Najjar, Marc Prentki, Franck Mauvais-Jarvis
Joseph P. Tiano, Viviane Delghingaro-Augusto, Cedric Le May, Suhuan Liu, Meenakshi K. Kaw, Saja S. Khuder, Martin G. Latour, Surabhi A. Bhatt, Kenneth S. Korach, Sonia M. Najjar, Marc Prentki, Franck Mauvais-Jarvis
View: Text | PDF
Research Article Metabolism

Estrogen receptor activation reduces lipid synthesis in pancreatic islets and prevents β cell failure in rodent models of type 2 diabetes

  • Text
  • PDF
Abstract

The failure of pancreatic β cells to adapt to an increasing demand for insulin is the major mechanism by which patients progress from insulin resistance to type 2 diabetes (T2D) and is thought to be related to dysfunctional lipid homeostasis within those cells. In multiple animal models of diabetes, females demonstrate relative protection from β cell failure. We previously found that the hormone 17β-estradiol (E2) in part mediates this benefit. Here, we show that treating male Zucker diabetic fatty (ZDF) rats with E2 suppressed synthesis and accumulation of fatty acids and glycerolipids in islets and protected against β cell failure. The antilipogenic actions of E2 were recapitulated by pharmacological activation of estrogen receptor α (ERα) or ERβ in a rat β cell line and in cultured ZDF rat, mouse, and human islets. Pancreas-specific null deletion of ERα in mice (PERα–/–) prevented reduction of lipid synthesis by E2 via a direct action in islets, and PERα–/– mice were predisposed to islet lipid accumulation and β cell dysfunction in response to feeding with a high-fat diet. ER activation inhibited β cell lipid synthesis by suppressing the expression (and activity) of fatty acid synthase via a nonclassical pathway dependent on activated Stat3. Accordingly, pancreas-specific deletion of Stat3 in mice curtailed ER-mediated suppression of lipid synthesis. These data suggest that extranuclear ERs may be promising therapeutic targets to prevent β cell failure in T2D.

Authors

Joseph P. Tiano, Viviane Delghingaro-Augusto, Cedric Le May, Suhuan Liu, Meenakshi K. Kaw, Saja S. Khuder, Martin G. Latour, Surabhi A. Bhatt, Kenneth S. Korach, Sonia M. Najjar, Marc Prentki, Franck Mauvais-Jarvis

×

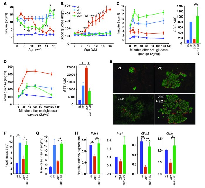
Figure 1

E2 prevents β cell failure in male ZDF rats.

Options: View larger image (or click on image) Download as PowerPoint
E2 prevents β cell failure in male ZDF rats.
(A–D) Random fed plasma ins...
(A–D) Random fed plasma insulin (A) and blood glucose (B) concentrations at the indicated times, as well as plasma insulin (C) and blood glucose (D) concentrations after oral glucose challenge (2.0 g/kg, week 16) and area under the curve (AUC) for GSIS and glucose tolerance test (GTT), in male ZL, ZF, ZDF, and E2-treated ZDF rats. (E) Immunofluorescent labeling of insulin (green) and glucagon (red) in representative islets of male rats at 16 weeks. Images were captured by fluorescence microscopy. Original magnification, ×20. (F) Rat islet β cell mass, calculated from pancreas sections from A. (G) Pancreas insulin concentration in rat islets at 16 weeks. (H) Expression of β cell function genes in rat islets at 9 weeks, normalized to Actb. n = 4–8 (A–D and F); 2 [ZL] and 3–4 [ZF and ZDF] (E, G, and H). *P < 0.05, **P < 0.01, #P < 0.001, ZDF vs. E2-treated ZDF or as indicated by brackets.

Copyright © 2026 American Society for Clinical Investigation
ISSN: 0021-9738 (print), 1558-8238 (online)

Sign up for email alerts