Go to JCI Insight
  • About
  • Editors
  • Consulting Editors
  • For authors
  • Publication ethics
  • Publication alerts by email
  • Advertising
  • Job board
  • Contact
  • Clinical Research and Public Health
  • Current issue
  • Past issues
  • By specialty
    • COVID-19
    • Cardiology
    • Gastroenterology
    • Immunology
    • Metabolism
    • Nephrology
    • Neuroscience
    • Oncology
    • Pulmonology
    • Vascular biology
    • All ...
  • Videos
    • ASCI Milestone Awards
    • Video Abstracts
    • Conversations with Giants in Medicine
  • Reviews
    • View all reviews ...
    • Clinical innovation and scientific progress in GLP-1 medicine (Nov 2025)
    • Pancreatic Cancer (Jul 2025)
    • Complement Biology and Therapeutics (May 2025)
    • Evolving insights into MASLD and MASH pathogenesis and treatment (Apr 2025)
    • Microbiome in Health and Disease (Feb 2025)
    • Substance Use Disorders (Oct 2024)
    • Clonal Hematopoiesis (Oct 2024)
    • View all review series ...
  • Viewpoint
  • Collections
    • In-Press Preview
    • Clinical Research and Public Health
    • Research Letters
    • Letters to the Editor
    • Editorials
    • Commentaries
    • Editor's notes
    • Reviews
    • Viewpoints
    • 100th anniversary
    • Top read articles

  • Current issue
  • Past issues
  • Specialties
  • Reviews
  • Review series
  • ASCI Milestone Awards
  • Video Abstracts
  • Conversations with Giants in Medicine
  • In-Press Preview
  • Clinical Research and Public Health
  • Research Letters
  • Letters to the Editor
  • Editorials
  • Commentaries
  • Editor's notes
  • Reviews
  • Viewpoints
  • 100th anniversary
  • Top read articles
  • About
  • Editors
  • Consulting Editors
  • For authors
  • Publication ethics
  • Publication alerts by email
  • Advertising
  • Job board
  • Contact
Activating transcription factor 4 regulates osteoclast differentiation in mice
Huiling Cao, Shibing Yu, Zhi Yao, Deborah L. Galson, Yu Jiang, Xiaoyan Zhang, Jie Fan, Binfeng Lu, Youfei Guan, Min Luo, Yumei Lai, Yibei Zhu, Noriyoshi Kurihara, Kenneth Patrene, G. David Roodman, Guozhi Xiao
Huiling Cao, Shibing Yu, Zhi Yao, Deborah L. Galson, Yu Jiang, Xiaoyan Zhang, Jie Fan, Binfeng Lu, Youfei Guan, Min Luo, Yumei Lai, Yibei Zhu, Noriyoshi Kurihara, Kenneth Patrene, G. David Roodman, Guozhi Xiao
View: Text | PDF
Research Article Bone biology

Activating transcription factor 4 regulates osteoclast differentiation in mice

  • Text
  • PDF
Abstract

Activating transcription factor 4 (ATF4) is a critical transcription factor for osteoblast (OBL) function and bone formation; however, a direct role in osteoclasts (OCLs) has not been established. Here, we targeted expression of ATF4 to the OCL lineage using the Trap promoter or through deletion of Atf4 in mice. OCL differentiation was drastically decreased in Atf4–/– bone marrow monocyte (BMM) cultures and bones. Coculture of Atf4–/– BMMs with WT OBLs or a high concentration of RANKL failed to restore the OCL differentiation defect. Conversely, Trap-Atf4-tg mice displayed severe osteopenia with dramatically increased osteoclastogenesis and bone resorption. We further showed that ATF4 was an upstream activator of the critical transcription factor Nfatc1 and was critical for RANKL activation of multiple MAPK pathways in OCL progenitors. Furthermore, ATF4 was crucial for M-CSF induction of RANK expression on BMMs, and lack of ATF4 caused a shift in OCL precursors to macrophages. Finally, ATF4 was largely modulated by M-CSF signaling and the PI3K/AKT pathways in BMMs. These results demonstrate that ATF4 plays a direct role in regulating OCL differentiation and suggest that it may be a therapeutic target for treating bone diseases associated with increased OCL activity.

Authors

Huiling Cao, Shibing Yu, Zhi Yao, Deborah L. Galson, Yu Jiang, Xiaoyan Zhang, Jie Fan, Binfeng Lu, Youfei Guan, Min Luo, Yumei Lai, Yibei Zhu, Noriyoshi Kurihara, Kenneth Patrene, G. David Roodman, Guozhi Xiao

×

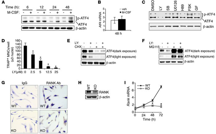
Figure 6

ATF4 is upregulated by M-CSF and PI3K/AKT and is required for M-CSF induction of RANK expression in BMMs.

Options: View larger image (or click on image) Download as PowerPoint
ATF4 is upregulated by M-CSF and PI3K/AKT and is required for M-CSF indu...
(A and B) Effects of M-CSF on ATF4 in BMMs. Cells were cultured with or without 30 ng/ml M-CSF for the indicated times, followed by Western blot (A) or real-time RT-PCR (B) for ATF4. (C) Effects of various inhibitors or activators on the level of ATF4 in BMMs. Cells were cultured in M-CSF–containing medium with and without the indicated inhibitors or activators (10 μM) for 24 hours. LY, LY294002; SB, SB209580; GF, GF109203X. (D) Effect of PI3K/AKT inhibition on OCL differentiation. BMMs were seeded in proliferation medium for 3 days and treated with increasing concentrations of LY294002 for 24 hours. Inhibitor was then removed by switching cells to differentiation medium for 5 days, followed by TRAP staining. *P < 0.01 versus 0 μm. (E and F) COS-7 cells were transfected with 1.0 μg pCMV/ATF4 expression plasmid. After 24 hours, cells were treated with or without 10 μM LY294002 as well as with or without 10 μg/ml CHX (E) or 10 μM MG115 (F) for another 24 hours. (G) IHC. Purified CD11b+ BMMs were seeded in proliferation medium for 72 hours, followed by IHC with an anti-RANK antibody or control IgG. (H) Western blot. Primary BMMs were seeded in 35-mm dishes in proliferation medium for 72 hours. (I) Real-time RT-PCR. WT and Atf4–/– BMMs were cultured in proliferation medium for 3 days and switched to 2% FBS α-MEM without M-CSF overnight. Cells were then treated with 10 ng/ml M-CSF for the indicated times. *P < 0.01, WT versus KO. Original magnification, ×200.

Copyright © 2026 American Society for Clinical Investigation
ISSN: 0021-9738 (print), 1558-8238 (online)

Sign up for email alerts