Go to JCI Insight
  • About
  • Editors
  • Consulting Editors
  • For authors
  • Publication ethics
  • Publication alerts by email
  • Advertising
  • Job board
  • Contact
  • Clinical Research and Public Health
  • Current issue
  • Past issues
  • By specialty
    • COVID-19
    • Cardiology
    • Gastroenterology
    • Immunology
    • Metabolism
    • Nephrology
    • Neuroscience
    • Oncology
    • Pulmonology
    • Vascular biology
    • All ...
  • Videos
    • ASCI Milestone Awards
    • Video Abstracts
    • Conversations with Giants in Medicine
  • Reviews
    • View all reviews ...
    • Clinical innovation and scientific progress in GLP-1 medicine (Nov 2025)
    • Pancreatic Cancer (Jul 2025)
    • Complement Biology and Therapeutics (May 2025)
    • Evolving insights into MASLD and MASH pathogenesis and treatment (Apr 2025)
    • Microbiome in Health and Disease (Feb 2025)
    • Substance Use Disorders (Oct 2024)
    • Clonal Hematopoiesis (Oct 2024)
    • View all review series ...
  • Viewpoint
  • Collections
    • In-Press Preview
    • Clinical Research and Public Health
    • Research Letters
    • Letters to the Editor
    • Editorials
    • Commentaries
    • Editor's notes
    • Reviews
    • Viewpoints
    • 100th anniversary
    • Top read articles

  • Current issue
  • Past issues
  • Specialties
  • Reviews
  • Review series
  • ASCI Milestone Awards
  • Video Abstracts
  • Conversations with Giants in Medicine
  • In-Press Preview
  • Clinical Research and Public Health
  • Research Letters
  • Letters to the Editor
  • Editorials
  • Commentaries
  • Editor's notes
  • Reviews
  • Viewpoints
  • 100th anniversary
  • Top read articles
  • About
  • Editors
  • Consulting Editors
  • For authors
  • Publication ethics
  • Publication alerts by email
  • Advertising
  • Job board
  • Contact
Activating transcription factor 4 regulates osteoclast differentiation in mice
Huiling Cao, Shibing Yu, Zhi Yao, Deborah L. Galson, Yu Jiang, Xiaoyan Zhang, Jie Fan, Binfeng Lu, Youfei Guan, Min Luo, Yumei Lai, Yibei Zhu, Noriyoshi Kurihara, Kenneth Patrene, G. David Roodman, Guozhi Xiao
Huiling Cao, Shibing Yu, Zhi Yao, Deborah L. Galson, Yu Jiang, Xiaoyan Zhang, Jie Fan, Binfeng Lu, Youfei Guan, Min Luo, Yumei Lai, Yibei Zhu, Noriyoshi Kurihara, Kenneth Patrene, G. David Roodman, Guozhi Xiao
View: Text | PDF
Research Article Bone biology

Activating transcription factor 4 regulates osteoclast differentiation in mice

  • Text
  • PDF
Abstract

Activating transcription factor 4 (ATF4) is a critical transcription factor for osteoblast (OBL) function and bone formation; however, a direct role in osteoclasts (OCLs) has not been established. Here, we targeted expression of ATF4 to the OCL lineage using the Trap promoter or through deletion of Atf4 in mice. OCL differentiation was drastically decreased in Atf4–/– bone marrow monocyte (BMM) cultures and bones. Coculture of Atf4–/– BMMs with WT OBLs or a high concentration of RANKL failed to restore the OCL differentiation defect. Conversely, Trap-Atf4-tg mice displayed severe osteopenia with dramatically increased osteoclastogenesis and bone resorption. We further showed that ATF4 was an upstream activator of the critical transcription factor Nfatc1 and was critical for RANKL activation of multiple MAPK pathways in OCL progenitors. Furthermore, ATF4 was crucial for M-CSF induction of RANK expression on BMMs, and lack of ATF4 caused a shift in OCL precursors to macrophages. Finally, ATF4 was largely modulated by M-CSF signaling and the PI3K/AKT pathways in BMMs. These results demonstrate that ATF4 plays a direct role in regulating OCL differentiation and suggest that it may be a therapeutic target for treating bone diseases associated with increased OCL activity.

Authors

Huiling Cao, Shibing Yu, Zhi Yao, Deborah L. Galson, Yu Jiang, Xiaoyan Zhang, Jie Fan, Binfeng Lu, Youfei Guan, Min Luo, Yumei Lai, Yibei Zhu, Noriyoshi Kurihara, Kenneth Patrene, G. David Roodman, Guozhi Xiao

×

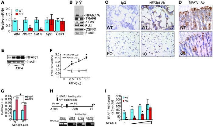
Figure 4

ATF4 regulates NFATc1 expression in BMM cultures and bones.

Options: View larger image (or click on image) Download as PowerPoint
ATF4 regulates NFATc1 expression in BMM cultures and bones.
(A and B) To...
(A and B) Total RNAs and protein lysates from differentiated WT and Atf4–/– BMMs were used for real-time RT/PCR analysis (A) and Western blot (B). (C and D) Differentiated BMMs and tibial sections were subjected to IHC staining for NFATc1. (E) WT BMMs were infected with increasing amounts of ATF4 adenovirus, then switched to differentiation medium for 72 hours, followed by Western blot for NFATc1. (F) ATF4 activates the Nfatc1 P1 promoter. COS-7 cells were transfected with 0.8-kb Nfatc1-luc or 2.8-kb mouse Runx2-luc constructs and pRL-SV40 with the indicated amounts of ATF4 expression plasmid. After 30 hours, cells were harvested for the dual luciferase assay. *P < 0.01 versus 0 μg ATF4. (G) COS-7 cells transfected with 0.8-kb Nfatc1-luc (WT) or the same plasmid containing a 4-bp substitution mutation (MT) in the putative ATF4-binding site and pRL-SV40 with or without ATF4 expression plasmid. *P < 0.05 versus β-gal; #P < 0.05, WT versus MT ATF4/β-gal. (H) ChIP assay. A schematic representation of the relevant region of the mouse Nfatc1 P1 promoter is shown. P1 and P2 indicate PCR primers used to analyze ChIP DNAs. RAW264.7 cells were treated with or without 50 ng/ml RANKL for 24 hours. ChIP assays were performed using antibodies against ATF4, c-Fos, or NFATc1. (I) WT and Atf4–/– BMMs were cultured and infected with increasing amounts of retrovirus expressing caNFATc1, and switched to differentiation medium for 7 days. The number of TRAP+ MNCs per well was counted. *P < 0.01 versus WT. Original magnification, ×100.

Copyright © 2026 American Society for Clinical Investigation
ISSN: 0021-9738 (print), 1558-8238 (online)

Sign up for email alerts