Go to JCI Insight
  • About
  • Editors
  • Consulting Editors
  • For authors
  • Publication ethics
  • Publication alerts by email
  • Advertising
  • Job board
  • Contact
  • Clinical Research and Public Health
  • Current issue
  • Past issues
  • By specialty
    • COVID-19
    • Cardiology
    • Gastroenterology
    • Immunology
    • Metabolism
    • Nephrology
    • Neuroscience
    • Oncology
    • Pulmonology
    • Vascular biology
    • All ...
  • Videos
    • ASCI Milestone Awards
    • Video Abstracts
    • Conversations with Giants in Medicine
  • Reviews
    • View all reviews ...
    • Clinical innovation and scientific progress in GLP-1 medicine (Nov 2025)
    • Pancreatic Cancer (Jul 2025)
    • Complement Biology and Therapeutics (May 2025)
    • Evolving insights into MASLD and MASH pathogenesis and treatment (Apr 2025)
    • Microbiome in Health and Disease (Feb 2025)
    • Substance Use Disorders (Oct 2024)
    • Clonal Hematopoiesis (Oct 2024)
    • View all review series ...
  • Viewpoint
  • Collections
    • In-Press Preview
    • Clinical Research and Public Health
    • Research Letters
    • Letters to the Editor
    • Editorials
    • Commentaries
    • Editor's notes
    • Reviews
    • Viewpoints
    • 100th anniversary
    • Top read articles

  • Current issue
  • Past issues
  • Specialties
  • Reviews
  • Review series
  • ASCI Milestone Awards
  • Video Abstracts
  • Conversations with Giants in Medicine
  • In-Press Preview
  • Clinical Research and Public Health
  • Research Letters
  • Letters to the Editor
  • Editorials
  • Commentaries
  • Editor's notes
  • Reviews
  • Viewpoints
  • 100th anniversary
  • Top read articles
  • About
  • Editors
  • Consulting Editors
  • For authors
  • Publication ethics
  • Publication alerts by email
  • Advertising
  • Job board
  • Contact
The polycomb group protein Bmi-1 represses the tumor suppressor PTEN and induces epithelial-mesenchymal transition in human nasopharyngeal epithelial cells
Li-Bing Song, Jun Li, Wen-Ting Liao, Yan Feng, Chun-Ping Yu, Li-Juan Hu, Qing-Li Kong, Li-Hua Xu, Xing Zhang, Wan-Li Liu, Man-Zhi Li, Ling Zhang, Tie-Bang Kang, Li-Wu Fu, Wen-Lin Huang, Yun-Fei Xia, Sai Wah Tsao, Mengfeng Li, Vimla Band, Hamid Band, Qing-Hua Shi, Yi-Xin Zeng, Mu-Sheng Zeng
Li-Bing Song, Jun Li, Wen-Ting Liao, Yan Feng, Chun-Ping Yu, Li-Juan Hu, Qing-Li Kong, Li-Hua Xu, Xing Zhang, Wan-Li Liu, Man-Zhi Li, Ling Zhang, Tie-Bang Kang, Li-Wu Fu, Wen-Lin Huang, Yun-Fei Xia, Sai Wah Tsao, Mengfeng Li, Vimla Band, Hamid Band, Qing-Hua Shi, Yi-Xin Zeng, Mu-Sheng Zeng
View: Text | PDF | Corrigendum
Research Article Oncology

The polycomb group protein Bmi-1 represses the tumor suppressor PTEN and induces epithelial-mesenchymal transition in human nasopharyngeal epithelial cells

  • Text
  • PDF
Abstract

The polycomb group protein B lymphoma Mo-MLV insertion region 1 homolog (Bmi-1) is dysregulated in various cancers, and its upregulation strongly correlates with an invasive phenotype and poor prognosis in patients with nasopharyngeal carcinomas. However, the underlying mechanism of Bmi-1–mediated invasiveness remains unknown. In the current study, we found that upregulation of Bmi-1 induced epithelial-mesenchymal transition (EMT) and enhanced the motility and invasiveness of human nasopharyngeal epithelial cells, whereas silencing endogenous Bmi-1 expression reversed EMT and reduced motility. Furthermore, upregulation of Bmi-1 led to the stabilization of Snail, a transcriptional repressor associated with EMT, via modulation of PI3K/Akt/GSK-3β signaling. Chromatin immunoprecipitation assays revealed that Bmi-1 transcriptionally downregulated expression of the tumor suppressor PTEN in tumor cells through direct association with the PTEN locus. This in vitro analysis was consistent with the statistical inverse correlation detected between Bmi-1 and PTEN expression in a cohort of human nasopharyngeal carcinoma biopsies. Moreover, ablation of PTEN expression partially rescued the migratory/invasive phenotype of Bmi-1–silenced cells, indicating that PTEN might be a major mediator of Bmi-1–induced EMT. Our results provide functional and mechanistic links between the oncoprotein Bmi-1 and the tumor suppressor PTEN in the development and progression of cancer.

Authors

Li-Bing Song, Jun Li, Wen-Ting Liao, Yan Feng, Chun-Ping Yu, Li-Juan Hu, Qing-Li Kong, Li-Hua Xu, Xing Zhang, Wan-Li Liu, Man-Zhi Li, Ling Zhang, Tie-Bang Kang, Li-Wu Fu, Wen-Lin Huang, Yun-Fei Xia, Sai Wah Tsao, Mengfeng Li, Vimla Band, Hamid Band, Qing-Hua Shi, Yi-Xin Zeng, Mu-Sheng Zeng

×

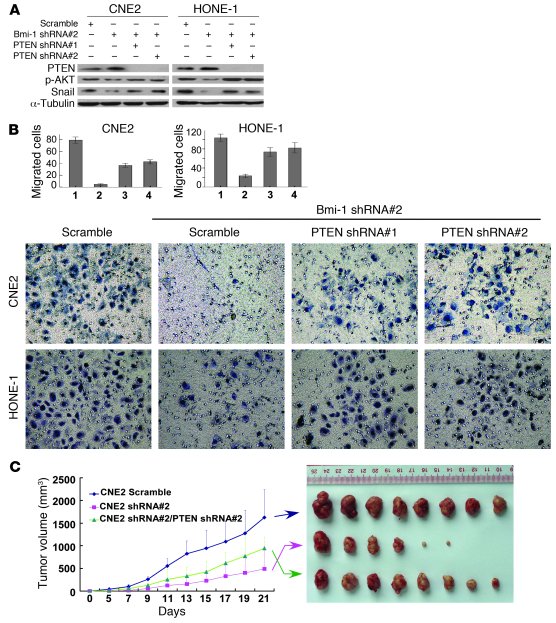
Figure 5

Inhibition of PTEN expression by shRNA rescues migration/invasiveness and tumorigenicity in Bmi-1–silenced cells.

Options: View larger image (or click on image) Download as PowerPoint
Inhibition of PTEN expression by shRNA rescues migration/invasiveness an...
(A) Inhibiting PTEN expression by shRNAs results in activated Akt and rescue of Snail in Bmi-1–silenced CNE2 and HONE-1 cells, as determined by Western blotting. (B) The migration/invasiveness-inducing properties of PTEN shRNAs or a scrambled control shRNA in Bmi-1 knockdown cell lines (CNE2 and HONE-1) using a Matrigel-coated Boyden chamber as described in Figure 1D. Original magnification, ×400. Error bars represent SEM. Lane 1, scramble control shRNA; lane 2, Bmi-1 shRNA #2; lane 3, Bmi-1 shRNA #2 and PTEN shRNA #1; lane 4, Bmi-1 shRNA #2 and PTEN shRNA #2. (C) Mice were injected subcutaneously with cells (105 cells/mouse). Tumor volumes were measured as described in Methods and plotted as the mean ± SEM. The left panel displays tumor growth in nude mice injected with the 3 groups of cells (CNE2 scrambled control, CNE2 Bmi-1 shRNA #2, and CNE2 Bmi-1 shRNA #2/PTEN shRNA #2 cells).

Copyright © 2026 American Society for Clinical Investigation
ISSN: 0021-9738 (print), 1558-8238 (online)

Sign up for email alerts