Go to JCI Insight
  • About
  • Editors
  • Consulting Editors
  • For authors
  • Publication ethics
  • Publication alerts by email
  • Advertising
  • Job board
  • Contact
  • Clinical Research and Public Health
  • Current issue
  • Past issues
  • By specialty
    • COVID-19
    • Cardiology
    • Gastroenterology
    • Immunology
    • Metabolism
    • Nephrology
    • Neuroscience
    • Oncology
    • Pulmonology
    • Vascular biology
    • All ...
  • Videos
    • Conversations with Giants in Medicine
    • Video Abstracts
  • Reviews
    • View all reviews ...
    • Clinical innovation and scientific progress in GLP-1 medicine (Nov 2025)
    • Pancreatic Cancer (Jul 2025)
    • Complement Biology and Therapeutics (May 2025)
    • Evolving insights into MASLD and MASH pathogenesis and treatment (Apr 2025)
    • Microbiome in Health and Disease (Feb 2025)
    • Substance Use Disorders (Oct 2024)
    • Clonal Hematopoiesis (Oct 2024)
    • View all review series ...
  • Viewpoint
  • Collections
    • In-Press Preview
    • Clinical Research and Public Health
    • Research Letters
    • Letters to the Editor
    • Editorials
    • Commentaries
    • Editor's notes
    • Reviews
    • Viewpoints
    • 100th anniversary
    • Top read articles

  • Current issue
  • Past issues
  • Specialties
  • Reviews
  • Review series
  • Conversations with Giants in Medicine
  • Video Abstracts
  • In-Press Preview
  • Clinical Research and Public Health
  • Research Letters
  • Letters to the Editor
  • Editorials
  • Commentaries
  • Editor's notes
  • Reviews
  • Viewpoints
  • 100th anniversary
  • Top read articles
  • About
  • Editors
  • Consulting Editors
  • For authors
  • Publication ethics
  • Publication alerts by email
  • Advertising
  • Job board
  • Contact
PI3K signaling of autophagy is required for starvation tolerance and virulenceof Cryptococcus neoformans
Guowu Hu, Moshe Hacham, Scott R. Waterman, John Panepinto, Soowan Shin, Xiaoguang Liu, Jack Gibbons, Tibor Valyi-Nagy, Keisuke Obara, H. Ari Jaffe, Yoshinori Ohsumi, Peter R. Williamson
Guowu Hu, Moshe Hacham, Scott R. Waterman, John Panepinto, Soowan Shin, Xiaoguang Liu, Jack Gibbons, Tibor Valyi-Nagy, Keisuke Obara, H. Ari Jaffe, Yoshinori Ohsumi, Peter R. Williamson
View: Text | PDF
Research Article AIDS/HIV

PI3K signaling of autophagy is required for starvation tolerance and virulenceof Cryptococcus neoformans

  • Text
  • PDF
Abstract

Autophagy is a process by which cells recycle cytoplasm and defective organelles during stress situations such as nutrient starvation. It can also be used by host cells as an immune defense mechanism to eliminate infectious pathogens. Here we describe the use of autophagy as a survival mechanism and virulence-associated trait by the human fungal pathogen Cryptococcus neoformans. We report that a mutant form of C. neoformans lacking the Vps34 PI3K (vps34Δ), which is known to be involved in autophagy in ascomycete yeast, was defective in the formation of autophagy-related 8–labeled (Atg8-labeled) vesicles and showed a dramatic attenuation in virulence in mouse models of infection. In addition, autophagic vesicles were observed in WT but not vps34Δ cells after phagocytosis by a murine macrophage cell line, and Atg8 expression was exhibited in WT C. neoformans during human infection of brain. To dissect the contribution of defective autophagy in vps34Δ C. neoformans during pathogenesis, a strain of C. neoformans in which Atg8 expression was knocked down by RNA interference was constructed and these fungi also demonstrated markedly attenuated virulence in a mouse model of infection. These results demonstrated PI3K signaling and autophagy as a virulence-associated trait and survival mechanism during infection with a fungal pathogen. Moreover, the data show that molecular dissection of such pathogen stress-response pathways may identify new approaches for chemotherapeutic interventions.

Authors

Guowu Hu, Moshe Hacham, Scott R. Waterman, John Panepinto, Soowan Shin, Xiaoguang Liu, Jack Gibbons, Tibor Valyi-Nagy, Keisuke Obara, H. Ari Jaffe, Yoshinori Ohsumi, Peter R. Williamson

×

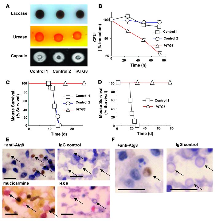
Figure 6

Role of ATG8 in murine and human cryptococcosis.

Options: View larger image (or click on image) Download as PowerPoint
Role of ATG8 in murine and human cryptococcosis.
               
(A) Cn ...
(A) Cn cells transformed with the ATG8 RNAi construct (iATG8) or control plasmid (controls 1 and 2) assayed for laccase, urease, and capsule, as described in Methods. (B) Indicated mid–log phase strains incubated in YNB without amino acids or ammonium sulfate for the indicated times and cultured for growth of fungal cells on YPD. (C) Indicated strains (106 CFU) were inoculated intravenously into Swiss Albino mice and followed until moribund. (D) Indicated strains (105 CFU) were inoculated intranasally into CBA/J mice and followed until moribund. (E) Antibody staining of Cn-infected human brain tissue incubated with an anti-Atg8 antibody (+anti-Atg8) or rabbit IgG (IgG control) as well as an anti-rabbit horseradish peroxidase secondary antibody and developed with diaminobenzidine and counterstained with H&E. Lower panels show mucicarmine and H&E stain of equivalent tissue. (F) Higher magnification of intracellular fungal cells stained as in E. Arrows point to fungal cells. Scale bars: 10 μm.

Copyright © 2026 American Society for Clinical Investigation
ISSN: 0021-9738 (print), 1558-8238 (online)

Sign up for email alerts