Go to JCI Insight
  • About
  • Editors
  • Consulting Editors
  • For authors
  • Publication ethics
  • Publication alerts by email
  • Advertising
  • Job board
  • Contact
  • Clinical Research and Public Health
  • Current issue
  • Past issues
  • By specialty
    • COVID-19
    • Cardiology
    • Gastroenterology
    • Immunology
    • Metabolism
    • Nephrology
    • Neuroscience
    • Oncology
    • Pulmonology
    • Vascular biology
    • All ...
  • Videos
    • ASCI Milestone Awards
    • Video Abstracts
    • Conversations with Giants in Medicine
  • Reviews
    • View all reviews ...
    • Clinical innovation and scientific progress in GLP-1 medicine (Nov 2025)
    • Pancreatic Cancer (Jul 2025)
    • Complement Biology and Therapeutics (May 2025)
    • Evolving insights into MASLD and MASH pathogenesis and treatment (Apr 2025)
    • Microbiome in Health and Disease (Feb 2025)
    • Substance Use Disorders (Oct 2024)
    • Clonal Hematopoiesis (Oct 2024)
    • View all review series ...
  • Viewpoint
  • Collections
    • In-Press Preview
    • Clinical Research and Public Health
    • Research Letters
    • Letters to the Editor
    • Editorials
    • Commentaries
    • Editor's notes
    • Reviews
    • Viewpoints
    • 100th anniversary
    • Top read articles

  • Current issue
  • Past issues
  • Specialties
  • Reviews
  • Review series
  • ASCI Milestone Awards
  • Video Abstracts
  • Conversations with Giants in Medicine
  • In-Press Preview
  • Clinical Research and Public Health
  • Research Letters
  • Letters to the Editor
  • Editorials
  • Commentaries
  • Editor's notes
  • Reviews
  • Viewpoints
  • 100th anniversary
  • Top read articles
  • About
  • Editors
  • Consulting Editors
  • For authors
  • Publication ethics
  • Publication alerts by email
  • Advertising
  • Job board
  • Contact
Elevated sensitivity to diet-induced obesity and insulin resistance in mice lacking 4E-BP1 and 4E-BP2
Olivier Le Bacquer, Emmanuel Petroulakis, Sabina Paglialunga, Francis Poulin, Denis Richard, Katherine Cianflone, Nahum Sonenberg
Olivier Le Bacquer, Emmanuel Petroulakis, Sabina Paglialunga, Francis Poulin, Denis Richard, Katherine Cianflone, Nahum Sonenberg
View: Text | PDF
Research Article

Elevated sensitivity to diet-induced obesity and insulin resistance in mice lacking 4E-BP1 and 4E-BP2

  • Text
  • PDF
Abstract

The most common pathology associated with obesity is insulin resistance, which results in the onset of type 2 diabetes mellitus. Several studies have implicated the mammalian target of rapamycin (mTOR) signaling pathway in obesity. Eukaryotic translation initiation factor 4E–binding (eIF4E-binding) proteins (4E-BPs), which repress translation by binding to eIF4E, are downstream effectors of mTOR. We report that the combined disruption of 4E-BP1 and 4E-BP2 in mice increased their sensitivity to diet-induced obesity. Increased adiposity was explained at least in part by accelerated adipogenesis driven by increased expression of CCAAT/enhancer-binding protein δ (C/EBPδ), C/EBPα, and PPARγ coupled with reduced energy expenditure, reduced lipolysis, and greater fatty acid reesterification in the adipose tissue of 4E-BP1 and 4E-BP2 double KO mice. Increased insulin resistance in 4E-BP1 and 4E-BP2 double KO mice was associated with increased ribosomal protein S6 kinase (S6K) activity and impairment of Akt signaling in muscle, liver, and adipose tissue. These data clearly demonstrate the role of 4E-BPs as a metabolic brake in the development of obesity and reinforce the idea that deregulated mTOR signaling is associated with the development of the metabolic syndrome.

Authors

Olivier Le Bacquer, Emmanuel Petroulakis, Sabina Paglialunga, Francis Poulin, Denis Richard, Katherine Cianflone, Nahum Sonenberg

×

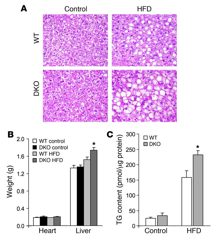
Figure 2

Liver histology in WT and DKO mice.

Options: View larger image (or click on image) Download as PowerPoint
Liver histology in WT and DKO mice.
(A) Histological analysis of WT and ...
(A) Histological analysis of WT and DKO liver from mice fed normal chow or HFD. Sections obtained from 4 different animals were stained with hematoxylin and eosin. Original magnification, ×400. (B) Liver weight of WT and DKO mice fed HFD or normal chow. (C) Liver total TG content. Data are mean ± SEM. *P < 0.05 versus WT (2-tailed, unpaired Student’s t test).

Copyright © 2026 American Society for Clinical Investigation
ISSN: 0021-9738 (print), 1558-8238 (online)

Sign up for email alerts