Go to JCI Insight
  • About
  • Editors
  • Consulting Editors
  • For authors
  • Publication ethics
  • Publication alerts by email
  • Advertising
  • Job board
  • Contact
  • Clinical Research and Public Health
  • Current issue
  • Past issues
  • By specialty
    • COVID-19
    • Cardiology
    • Gastroenterology
    • Immunology
    • Metabolism
    • Nephrology
    • Neuroscience
    • Oncology
    • Pulmonology
    • Vascular biology
    • All ...
  • Videos
    • ASCI Milestone Awards
    • Video Abstracts
    • Conversations with Giants in Medicine
  • Reviews
    • View all reviews ...
    • Clinical innovation and scientific progress in GLP-1 medicine (Nov 2025)
    • Pancreatic Cancer (Jul 2025)
    • Complement Biology and Therapeutics (May 2025)
    • Evolving insights into MASLD and MASH pathogenesis and treatment (Apr 2025)
    • Microbiome in Health and Disease (Feb 2025)
    • Substance Use Disorders (Oct 2024)
    • Clonal Hematopoiesis (Oct 2024)
    • View all review series ...
  • Viewpoint
  • Collections
    • In-Press Preview
    • Clinical Research and Public Health
    • Research Letters
    • Letters to the Editor
    • Editorials
    • Commentaries
    • Editor's notes
    • Reviews
    • Viewpoints
    • 100th anniversary
    • Top read articles

  • Current issue
  • Past issues
  • Specialties
  • Reviews
  • Review series
  • ASCI Milestone Awards
  • Video Abstracts
  • Conversations with Giants in Medicine
  • In-Press Preview
  • Clinical Research and Public Health
  • Research Letters
  • Letters to the Editor
  • Editorials
  • Commentaries
  • Editor's notes
  • Reviews
  • Viewpoints
  • 100th anniversary
  • Top read articles
  • About
  • Editors
  • Consulting Editors
  • For authors
  • Publication ethics
  • Publication alerts by email
  • Advertising
  • Job board
  • Contact
Altered lipid metabolism and inflammatory programs associate with adipocyte loss in familial partial lipodystrophy 2
Jessica N. Maung, Rebecca L. Schill, Akira Nishii, Maria Foss de Freitas, Bonje N. Obua, Marcus Nygård, Maria D. Mendez-Casillas, Isabel D.K. Hermsmeyer, Donatella Gilio, Ozge Besci, Yang Chen, Brian Desrosiers, Rose E. Adler, Anabela D. Gomes, Merve Celik Guler, Hiroyuki Mori, Romina M. Uranga, Ziru Li, Hadla Hariri, Liping Zhang, Anderson de Paula Souza, Keegan S. Hoose, Kenneth T. Lewis, Taryn A. Hetrick, Paul Cederna, Carey N. Lumeng, Susanne Mandrup, Elif A. Oral, Ormond A. MacDougald
Jessica N. Maung, Rebecca L. Schill, Akira Nishii, Maria Foss de Freitas, Bonje N. Obua, Marcus Nygård, Maria D. Mendez-Casillas, Isabel D.K. Hermsmeyer, Donatella Gilio, Ozge Besci, Yang Chen, Brian Desrosiers, Rose E. Adler, Anabela D. Gomes, Merve Celik Guler, Hiroyuki Mori, Romina M. Uranga, Ziru Li, Hadla Hariri, Liping Zhang, Anderson de Paula Souza, Keegan S. Hoose, Kenneth T. Lewis, Taryn A. Hetrick, Paul Cederna, Carey N. Lumeng, Susanne Mandrup, Elif A. Oral, Ormond A. MacDougald
View: Text | PDF
Research Article Clinical Research Metabolism

Altered lipid metabolism and inflammatory programs associate with adipocyte loss in familial partial lipodystrophy 2

  • Text
  • PDF
Abstract

Familial partial lipodystrophy 2 (FPLD2) is a rare disease characterized by adipose tissue loss and redistribution and metabolic dysfunction. FPLD2 is caused by pathogenic variants in the LMNA gene, encoding nuclear lamins A/C, structural proteins that control nuclear function and gene expression. However, the mechanisms driving adipocyte loss in FPLD2 remain poorly defined. In this study, we recruited 8 families with developing or established FPLD2 and performed clinical, histological, and transcriptomic analyses of subcutaneous adipose tissue biopsies. Bulk and single-nucleus RNA sequencing revealed suppression of lipid metabolism and mitochondrial pathways, alongside increased inflammation. These signatures were mirrored in tamoxifen-inducible adipocyte-specific Lmna-knockout mice, in which lamin A/C-deficient adipocytes shrank and disappeared. Lmna-deficient fibroblasts shared similar gene expression changes, linked to altered chromatin accessibility, underscoring lamin A/C’s potential regulatory role in lipid metabolism and inflammatory programs. By directly comparing atrophic and hypertrophic adipose depots in FPLD2, and integrating human, mouse, and in vitro models, this study provides insights into disease progression and potential therapeutic targets.

Authors

Jessica N. Maung, Rebecca L. Schill, Akira Nishii, Maria Foss de Freitas, Bonje N. Obua, Marcus Nygård, Maria D. Mendez-Casillas, Isabel D.K. Hermsmeyer, Donatella Gilio, Ozge Besci, Yang Chen, Brian Desrosiers, Rose E. Adler, Anabela D. Gomes, Merve Celik Guler, Hiroyuki Mori, Romina M. Uranga, Ziru Li, Hadla Hariri, Liping Zhang, Anderson de Paula Souza, Keegan S. Hoose, Kenneth T. Lewis, Taryn A. Hetrick, Paul Cederna, Carey N. Lumeng, Susanne Mandrup, Elif A. Oral, Ormond A. MacDougald

×

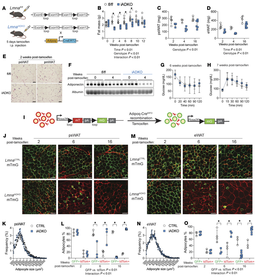
Figure 5

Tamoxifen-inducible adipocyte-specific Lmna knockout causes transient adipose tissue loss, and Lmna-deficient adipocytes shrink and disappear.

Options: View larger image (or click on image) Download as PowerPoint
Tamoxifen-inducible adipocyte-specific Lmna knockout causes transient ad...
All data from male mice besides histology from female mice. (A) Gene schematic of Lmnafl/fl control mice and LmnaiADKO mice. Adult mice were administered tamoxifen intraperitoneally for 5 consecutive days to induce recombination. (B) Fat mass after tamoxifen administration (n = 6). (C) Posterior subcutaneous WAT (psWAT) weights and (D) epididymal WAT (eWAT) weights at 2, 4, and 16 weeks posttamoxifen (n = 3–6). (E) Representative histology of psWAT and parametrial WAT (pmWAT) 2 weeks posttamoxifen. Scale bar: 40 μm. (F) Serum adiponectin immunoblot at 0 and 4 weeks posttamoxifen (n = 4–5). (G) Insulin tolerance test 6 weeks posttamoxifen (n = 6). (H) Glucose tolerance test 7 weeks posttamoxifen (n = 6). (I) Schematic of mTmG reporter system induced by tamoxifen-mediated Cre activity. (J) Representative fresh confocal micrographs of psWAT (scale bar: 100 μm) and (K) quantification of psWAT adipocyte size at 2 weeks posttamoxifen (n = 3–4). (L) Quantification of psWAT GFP+ or tdTomato+ adipocytes. (M) Confocal micrographs of eWAT and (N) quantification of eWAT adipocyte size at 2 weeks posttamoxifen. (O) Quantification of eWAT GFP+ or tdTomato+ adipocytes. Data are represented as mean ± SD. *P < 0.05. Statistical analyses were performed using 2-way ANOVA, followed by Bonferroni’s post hoc test.

Copyright © 2026 American Society for Clinical Investigation
ISSN: 0021-9738 (print), 1558-8238 (online)

Sign up for email alerts