Go to JCI Insight
  • About
  • Editors
  • Consulting Editors
  • For authors
  • Publication ethics
  • Publication alerts by email
  • Advertising
  • Job board
  • Contact
  • Clinical Research and Public Health
  • Current issue
  • Past issues
  • By specialty
    • COVID-19
    • Cardiology
    • Gastroenterology
    • Immunology
    • Metabolism
    • Nephrology
    • Neuroscience
    • Oncology
    • Pulmonology
    • Vascular biology
    • All ...
  • Videos
    • ASCI Milestone Awards
    • Video Abstracts
    • Conversations with Giants in Medicine
  • Reviews
    • View all reviews ...
    • Clinical innovation and scientific progress in GLP-1 medicine (Nov 2025)
    • Pancreatic Cancer (Jul 2025)
    • Complement Biology and Therapeutics (May 2025)
    • Evolving insights into MASLD and MASH pathogenesis and treatment (Apr 2025)
    • Microbiome in Health and Disease (Feb 2025)
    • Substance Use Disorders (Oct 2024)
    • Clonal Hematopoiesis (Oct 2024)
    • View all review series ...
  • Viewpoint
  • Collections
    • In-Press Preview
    • Clinical Research and Public Health
    • Research Letters
    • Letters to the Editor
    • Editorials
    • Commentaries
    • Editor's notes
    • Reviews
    • Viewpoints
    • 100th anniversary
    • Top read articles

  • Current issue
  • Past issues
  • Specialties
  • Reviews
  • Review series
  • ASCI Milestone Awards
  • Video Abstracts
  • Conversations with Giants in Medicine
  • In-Press Preview
  • Clinical Research and Public Health
  • Research Letters
  • Letters to the Editor
  • Editorials
  • Commentaries
  • Editor's notes
  • Reviews
  • Viewpoints
  • 100th anniversary
  • Top read articles
  • About
  • Editors
  • Consulting Editors
  • For authors
  • Publication ethics
  • Publication alerts by email
  • Advertising
  • Job board
  • Contact
Proanthocyanidins enhance antitumor immunity by promoting ubiquitin-proteasomal PD-L1 degradation via stabilization of LKB1 and SYVN1
Mengting Xu, Xuwen Lin, Hanchi Xu, Hongmei Hu, Xinying Xue, Qing Zhang, Dianping Yu, Saisai Tian, Mei Xie, Linyang Li, Xiaoyu Tao, Xinru Li, Simeng Li, Shize Xie, Yating Tian, Xia Liu, Hanchen Xu, Qun Wang, Weidong Zhang, Sanhong Liu
Mengting Xu, Xuwen Lin, Hanchi Xu, Hongmei Hu, Xinying Xue, Qing Zhang, Dianping Yu, Saisai Tian, Mei Xie, Linyang Li, Xiaoyu Tao, Xinru Li, Simeng Li, Shize Xie, Yating Tian, Xia Liu, Hanchen Xu, Qun Wang, Weidong Zhang, Sanhong Liu
View: Text | PDF
Research Article Immunology Oncology

Proanthocyanidins enhance antitumor immunity by promoting ubiquitin-proteasomal PD-L1 degradation via stabilization of LKB1 and SYVN1

  • Text
  • PDF
Abstract

Programmed cell death 1 ligand 1–targeted (PD-L1–targeted) immune checkpoint inhibitors are revolutionizing cancer therapy. However, strategies to induce endogenous PD-L1 degradation represent an emerging therapeutic paradigm. Here, we identified proanthocyanidins (PC) as a potent inducer of PD-L1 degradation through an endoplasmic reticulum–associated degradation (ERAD) mechanism. Mechanistically, PC exerted dual effects: First, it targeted and stabilized LKB1 to activate AMPK in tumor cells, subsequently inducing the phosphorylation of PD-L1 at Ser195 — a disruption that in turn impaired glycosylation of PD-L1 and promoted its retention in the ER. Second, PC directly bound to the E3 ubiquitin ligase SYVN1 to increase its protein stability, which strengthened PD-L1–SYVN1 binding, thereby accelerating K48-linked ubiquitination and proteasomal degradation of ER-retained PD-L1. This cascade culminated in the activation of CD8+ T cell–dominated antitumor immune responses, accompanied by suppression of myeloid-derived suppressor cells and regulatory T cells. In preclinical models of lung and colorectal cancer, PC exhibited synergistic antitumor efficacy when combined with anti–cytotoxic T lymphocyte antigen 4 (anti–CTLA-4) antibodies. Notably, PC also potently inhibited the progression of azoxymethane/dextran sodium sulfate–induced orthotopic colorectal cancer in mice. Collectively, our findings unveil an antitumor mechanism of PC, establishing this small-molecule compound as an ERAD pathway–exploiting immune checkpoint modulator with promising translational potential for cancer therapy.

Authors

Mengting Xu, Xuwen Lin, Hanchi Xu, Hongmei Hu, Xinying Xue, Qing Zhang, Dianping Yu, Saisai Tian, Mei Xie, Linyang Li, Xiaoyu Tao, Xinru Li, Simeng Li, Shize Xie, Yating Tian, Xia Liu, Hanchen Xu, Qun Wang, Weidong Zhang, Sanhong Liu

×

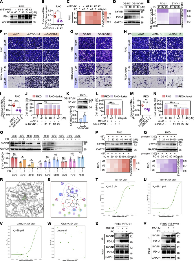
Figure 6

PC downregulates PD-L1 expression via targeting SYVN1.

Options: View larger image (or click on image) Download as PowerPoint
PC downregulates PD-L1 expression via targeting SYVN1.
(A–C) Following S...
(A–C) Following SYVN1 knockdown in RKO cells, Western blotting detected PD-L1 protein levels after PC treatment (A). si, siRNA. SYVN1 knockdown efficiency was validated by RT-qPCR (B). (C) Quantification of A. (D) Western blotting analysis of PD-L1 protein expression in RKO cells overexpressing SYVN1 and cocultured with PC. (E) Quantification of D. (F–H) RKO cells with SYVN1 knockdown (F), SYVN1 overexpression (G), or PD-L1 knockdown (H) were cocultured with PD-1–overexpressing Jurkat cells (activated with PHA/PMA) at a 9:1 E:T ratio for 24 hours, in the presence or absence of PC, to assess tumor cell killing. The remaining RKO cells were stained with crystal violet and imaged (Cytation 5; scale bar: 100 μm). (I) SYVN1 knockdown efficiency was measured by RT-qPCR. (J) Quantification of F. (K) SYVN1 overexpression was verified by Western blotting and quantified. (L) Quantification of G. (M) PD-L1 knockdown efficiency was measured by RT-qPCR. (N) Quantification of H. (O–Q) PC binding to SYVN1 was demonstrated by CETSA at graded temperatures (O) and a fixed 45°C with different PC doses (P) and by the drug affinity responsive target stability assay under various PC concentrations (1:300 ratio) (Q). (R and S) Molecular docking of PC with SYVN1. (T–W) MST assay of GFP-tagged SYVN1 cells overexpressing WT SYVN1 (M) or SYVN1 mutants (Trp118A, Glu121A, and Glu87A) (N–P). (X and Y) Immunoprecipitation experiments confirmed that PC enhances the interaction between the PD-L1 and SYVN1 proteins. Cell lysates were co-precipitated using antibodies against PD-L1 (X) or SYVN1 (Y). The data shown are the mean ± SEM of triplicate experiments. (B, I, K, M) Significance was determined using Student’s t test; (O) 2-way ANOVA with Šídák multiple comparisons test; All other panels: 1-way ANOVA with Dunnett multiple comparisons test. *P < 0.05, **P < 0.01, and ****P < 0.0001.

Copyright © 2026 American Society for Clinical Investigation
ISSN: 0021-9738 (print), 1558-8238 (online)

Sign up for email alerts