Go to JCI Insight
  • About
  • Editors
  • Consulting Editors
  • For authors
  • Publication ethics
  • Publication alerts by email
  • Advertising
  • Job board
  • Contact
  • Clinical Research and Public Health
  • Current issue
  • Past issues
  • By specialty
    • COVID-19
    • Cardiology
    • Gastroenterology
    • Immunology
    • Metabolism
    • Nephrology
    • Neuroscience
    • Oncology
    • Pulmonology
    • Vascular biology
    • All ...
  • Videos
    • ASCI Milestone Awards
    • Video Abstracts
    • Conversations with Giants in Medicine
  • Reviews
    • View all reviews ...
    • Clinical innovation and scientific progress in GLP-1 medicine (Nov 2025)
    • Pancreatic Cancer (Jul 2025)
    • Complement Biology and Therapeutics (May 2025)
    • Evolving insights into MASLD and MASH pathogenesis and treatment (Apr 2025)
    • Microbiome in Health and Disease (Feb 2025)
    • Substance Use Disorders (Oct 2024)
    • Clonal Hematopoiesis (Oct 2024)
    • View all review series ...
  • Viewpoint
  • Collections
    • In-Press Preview
    • Clinical Research and Public Health
    • Research Letters
    • Letters to the Editor
    • Editorials
    • Commentaries
    • Editor's notes
    • Reviews
    • Viewpoints
    • 100th anniversary
    • Top read articles

  • Current issue
  • Past issues
  • Specialties
  • Reviews
  • Review series
  • ASCI Milestone Awards
  • Video Abstracts
  • Conversations with Giants in Medicine
  • In-Press Preview
  • Clinical Research and Public Health
  • Research Letters
  • Letters to the Editor
  • Editorials
  • Commentaries
  • Editor's notes
  • Reviews
  • Viewpoints
  • 100th anniversary
  • Top read articles
  • About
  • Editors
  • Consulting Editors
  • For authors
  • Publication ethics
  • Publication alerts by email
  • Advertising
  • Job board
  • Contact
Proanthocyanidins enhance antitumor immunity by promoting ubiquitin-proteasomal PD-L1 degradation via stabilization of LKB1 and SYVN1
Mengting Xu, Xuwen Lin, Hanchi Xu, Hongmei Hu, Xinying Xue, Qing Zhang, Dianping Yu, Saisai Tian, Mei Xie, Linyang Li, Xiaoyu Tao, Xinru Li, Simeng Li, Shize Xie, Yating Tian, Xia Liu, Hanchen Xu, Qun Wang, Weidong Zhang, Sanhong Liu
Mengting Xu, Xuwen Lin, Hanchi Xu, Hongmei Hu, Xinying Xue, Qing Zhang, Dianping Yu, Saisai Tian, Mei Xie, Linyang Li, Xiaoyu Tao, Xinru Li, Simeng Li, Shize Xie, Yating Tian, Xia Liu, Hanchen Xu, Qun Wang, Weidong Zhang, Sanhong Liu
View: Text | PDF
Research Article Immunology Oncology

Proanthocyanidins enhance antitumor immunity by promoting ubiquitin-proteasomal PD-L1 degradation via stabilization of LKB1 and SYVN1

  • Text
  • PDF
Abstract

Programmed cell death 1 ligand 1–targeted (PD-L1–targeted) immune checkpoint inhibitors are revolutionizing cancer therapy. However, strategies to induce endogenous PD-L1 degradation represent an emerging therapeutic paradigm. Here, we identified proanthocyanidins (PC) as a potent inducer of PD-L1 degradation through an endoplasmic reticulum–associated degradation (ERAD) mechanism. Mechanistically, PC exerted dual effects: First, it targeted and stabilized LKB1 to activate AMPK in tumor cells, subsequently inducing the phosphorylation of PD-L1 at Ser195 — a disruption that in turn impaired glycosylation of PD-L1 and promoted its retention in the ER. Second, PC directly bound to the E3 ubiquitin ligase SYVN1 to increase its protein stability, which strengthened PD-L1–SYVN1 binding, thereby accelerating K48-linked ubiquitination and proteasomal degradation of ER-retained PD-L1. This cascade culminated in the activation of CD8+ T cell–dominated antitumor immune responses, accompanied by suppression of myeloid-derived suppressor cells and regulatory T cells. In preclinical models of lung and colorectal cancer, PC exhibited synergistic antitumor efficacy when combined with anti–cytotoxic T lymphocyte antigen 4 (anti–CTLA-4) antibodies. Notably, PC also potently inhibited the progression of azoxymethane/dextran sodium sulfate–induced orthotopic colorectal cancer in mice. Collectively, our findings unveil an antitumor mechanism of PC, establishing this small-molecule compound as an ERAD pathway–exploiting immune checkpoint modulator with promising translational potential for cancer therapy.

Authors

Mengting Xu, Xuwen Lin, Hanchi Xu, Hongmei Hu, Xinying Xue, Qing Zhang, Dianping Yu, Saisai Tian, Mei Xie, Linyang Li, Xiaoyu Tao, Xinru Li, Simeng Li, Shize Xie, Yating Tian, Xia Liu, Hanchen Xu, Qun Wang, Weidong Zhang, Sanhong Liu

×

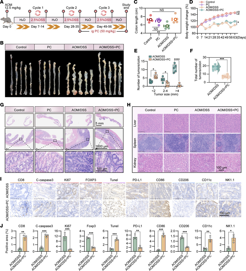
Figure 3

PC demonstrates a significant preventative effect against AOM/DSS-induced colon cancer.

Options: View larger image (or click on image) Download as PowerPoint
PC demonstrates a significant preventative effect against AOM/DSS-induce...
(A) Flowchart of the AOM/DSS model in male C57BL/6 mice. n = 5 mice per group. ig, itragastric. (B) Representation of colonic morphology in control, PC (50 mg/kg), AOM/DSS, and AOM/DSS+PC (50 mg/kg) groups. (C) Statistical analysis of colon length in control, PC, AOM/DSS, and AOM/DSS+PC groups. 1-way ANOVA with Dunnett multiple comparisons test. (D) Body weight changes in mice from control, PC, AOM/DSS, and AOM/DSS+PC groups. 2-way ANOVA with Tukey’s multiple comparison test. (E) Statistical analysis of tumor size (< 2 mm3, 2–4 mm3, > 4 mm3) in the colons of mice from AOM/DSS and AOM/DSS+PC groups. 2-way ANOVA with Šídák multiple comparisons test. (F) Total number of colonic tumors in AOM/DSS and AOM/DSS+PC groups. (G) H&E staining of colon tissues from control, PC, AOM/DSS, and AOM/DSS+PC groups was performed to observe histological changes. (H) H&E staining of liver, spleen, and kidney tissues from control, PC, AOM/DSS, and AOM/DSS+PC groups. (I) Immunohistochemical analysis of tumor-associated markers (CD8, C-caspase-3, Ki-67, Foxp3, TUNEL, PD-L1, F4/80, CD86, CD206, CD11c, and NK1.1) in colon tissues from AOM/DSS and AOM/DSS+PC groups. For each tumor sample, 3 representative regions of interest (ROIs) were analyzed. The ROIs were selected to focus on viable tumor areas while systematically avoiding obvious necrotic regions, large blood vessels, and tissue folds to ensure an accurate assessment of staining within the tumor parenchyma. Positive markers were then quantified using ImageJ software. (J) Quantitative analysis of immunohistochemical markers from I. The data shown are the mean ± SEM. (F and J) Unpaired 2-tailed Student’s t test. *P < 0.05, **P < 0.01, ***P < 0.001, and ****P < 0.0001.

Copyright © 2026 American Society for Clinical Investigation
ISSN: 0021-9738 (print), 1558-8238 (online)

Sign up for email alerts